当前位置:首页>美女资讯>NAD⁺:抗衰的关键分子

NAD⁺:抗衰的关键分子

  • 2026-03-06 08:51:52
NAD⁺:抗衰的关键分子

NAD+(烟酰胺腺嘌呤二核苷酸,辅酶I)是被科学界定位为连接多种衰老机制的核心枢纽。

NAD+的抗衰作用是通过影响多个关键生理通路,实现一种系统性、全面性的抗衰效果。

一、衰老进程:NAD+水平的下降

多篇科研结论中已明确揭示,NAD+水平在人体多个组织和器官中会随着年龄增长而显著下降。这种下降并非衰老的被动结果,而是驱动衰老进程的主动因素之一。

NAD+水平降低,影响了包括DNA修复、基因表达和代谢稳态在内的多种细胞功能,损害细胞能量代谢,从而推动衰老进程,进而引发生理衰退和疾病。

四大核心作用——NAD+“全面性”抗衰

NAD+(烟酰胺腺嘌呤二核苷酸,辅酶I)不仅是能量代谢的必需辅酶,也是调控细胞衰老进程的核心信号分子。主要体现在以下四大核心作用机制:

1、NAD+激活Sirtuins家族:调控表观遗传 与 代谢稳态

Sirtuins是高度依赖NAD+的组蛋白去乙酰化酶。Sirtuins也被称之为“长寿蛋白”。NAD+通过激活Sirtuins:

1)增强线粒体功能,如SIRT1激活PGC-1α,促进线粒体生物合成;SIRT3激活线粒体代谢酶活性,促进脂肪酸氧化和三羧酸循环等过程,有助于产生ATP并减少氧化应激。[4]

2)改善代谢健康,如调节胰岛素敏感性、肥胖和高血压等疾病风险;降低与年龄相关的代谢综合征。[5]

3)维持基因组稳定性,如组蛋白和DNA修复因子的去乙酰化;参与DNA损伤应答,促进DNA修复。

2、NAD+支持PARPs:修复DNA损伤 和 维持基因组完整性

NAD+是PARPs(聚(ADP-核糖)聚合酶)的唯一底物。

在发生DNA单链断裂(SSBs)、双链断裂(DSBS)以及其他类型的DNA伤后,PARPs会催化受损DNA和蛋白质的聚(ADP-核苷酸)化反应,消耗NAD+,保护基因组完整性。

3、NAD+维持细胞能量:线粒体功能 与 氧化还原平衡

NAD+在氧化还原反应中作为核心电子载体,NAD+/NADH比值稳定是细胞代谢状态的呈现。

1)影响ATP生成效率,如NAD+参与糖酵解、三羧酸循环(TCA循环)和氧化磷酸化等过程,最终生成ATP,是线粒体产生能量的主要方式。

2)降低“能量缺氧”的概率,如线粒体功能衰退导致的ROS增加和能量不足,NAD+水平充足可维持改善线粒体功能,可降低慢性炎症和细胞的表观遗传状态。[6]

4、NAD+调节信号通路:Ca2+传递 与 细胞应激反应

钙信号通过调节Ca2+浓度与肌肉收缩、神经传导、细胞凋亡等过程,NAD+作为参与调节,有助于钙信号通路的稳定,从而增强细胞对氧化应激能力。

NAD+在DNA修复上的生物学功能

1.能量代谢氧化还原平衡

能量代谢途径:

NAD+参与糖酵解、氧化磷酸化、脂肪酸氧化和三羧酸循环等代谢途径,通过氧化还原反应驱动ATP生成,为细胞、DNA修复酶(如PARPs、SIRTs)提供能量。[1]

氧化还原平衡:

NAD+通过维持氧化还原稳态,如调节细胞内氧化剂ROS和抗氧化剂NADPH的平衡,保护细胞免受氧化应激损伤,减少氧化应激诱导的DNA损伤

NAD+通过能量代谢、维持氧化还原稳态来影响线粒体功能和管理代谢适应性。

2.信号传导细胞稳态

NAD+通过能量代谢生成ATP,调控并影响SIRTs、PARP家族等酶的活性,参与细胞信号传导、表观遗传调控和细胞周期的调控,从而(NAD+消耗酶)促进与DNA损伤修复。

3.DNA修复 与 基因组稳定性

DNA会因辐射、化学物质、氧化应激、复制错误等多种因素而损伤。

NAD+是DNA修复的关键分子,通过激活PARP1、SIRTs等酶参与DNA损伤修复途径和维持基因组稳定性。

NAD+ 与 DNA修复的机制

NAD+是DNA修复酶:PARP1、Sirtuins的底物,通过激活修复酶,参与修复过程。

1.DNA损伤修复

PARP1 与 DNA修复:

PARP1(聚(ADP-核糖)聚合酶)是DNA损伤响应的首批响应者之一,主要功能是识别DNA损伤并启动修复过程,PARP1依赖NAD+。

DNA受损时,PARP1作为信号通过PARylation协同修复因子共同完成DNA的修复。

NAD+与DNA修复重要性

NAD+水平的高低,决定DNA修复能力、细胞能量代谢、细胞功能和健康、影响细胞衰老和疾病风险。

1、NAD+作为DNA修复的关键底物。

2、NAD+通过调控PARP、SIRT蛋白等分子,协调DNA修复与细胞代谢的平衡。

3、DNA修复能力与NAD+水平关联。

4、NAD+水平下降,影响DNA修复能力,SIRT蛋白活性,促进衰老疾病的发生。

研究指出,激活DNA损伤的PARPs占细胞内NAD+消耗的高达90%,DNA修复活性高度依赖于细胞内NAD+浓度。

NAD+的补充可提升体内NAD+水平,促进线粒体功能和DNA修复,减少氧化应激损伤,进一步延缓衰老和神经退行性疾病。

NAD+抗衰作用

促进能量代谢

NAD+是细胞能量生产的核心,参与糖酵解、三羧酸(TCA)循环、脂肪酸氧化等能量代谢途径【1】。

·糖酵解:在葡萄糖分解成为丙酮酸的过程中,NAD+作为辅酶,驱动生成能量(ATP和NADH)。

·线粒体呼吸链:三羧酸循环提供的NADH和FADH2携带的电子参与氧化磷酸化,最终生成ATP。

·脂肪酸β-氧化:NAD+直接参与氧化中的脱氢反应,将脂肪酸链中产生的NADH/FADH2后续透过氧化磷酸化生成ATP。

如果NAD+水平不足,ATP能量生产量下降,导致身体细胞“供电不足”引发疲劳和代谢迟缓等问题。

维持氧化还原平衡

NAD+和NADH是细胞内两种辅酶形式,通过相互转化维持动态平衡,从而调节细胞的氧化还原状态,影响自由基清除和抗氧化能力。

·氧化还原平衡:当NAD+/NADH比值较高时,细胞环境处于氧化状态,有利于能量代谢【2】。NAD+/NADH比值通过调节代谢灵活性、基因表达和氧化应激平衡,影响细胞健康与疾病进程。

·自由基清除与抗氧:NAD+激活Sirtuins调节抗氧化和氧化还原信号传导,保护细胞免受活性氧ROS的伤害。

延缓衰老与延长寿命

NAD+通过激活长寿蛋白家族(Sirtuins)调控基因、代谢、应激等延缓衰老,维持健康

·Sirtuins激活以及抗氧化调控:Sirtuins(如SIRT1、SIRT3)依赖NAD+进行去乙酰化反应,修复DNA损伤、改善线粒体功能,增强抗氧化酶活性,清除自由基并减少氧化损伤,并调节代谢适应。

·延缓细胞衰老:衰老细胞中NAD+水平下降导致线粒体功能障碍和氧化应激堆积,引起整体机制怠慢,及时补充NAD+提高水平可恢复细胞活力。

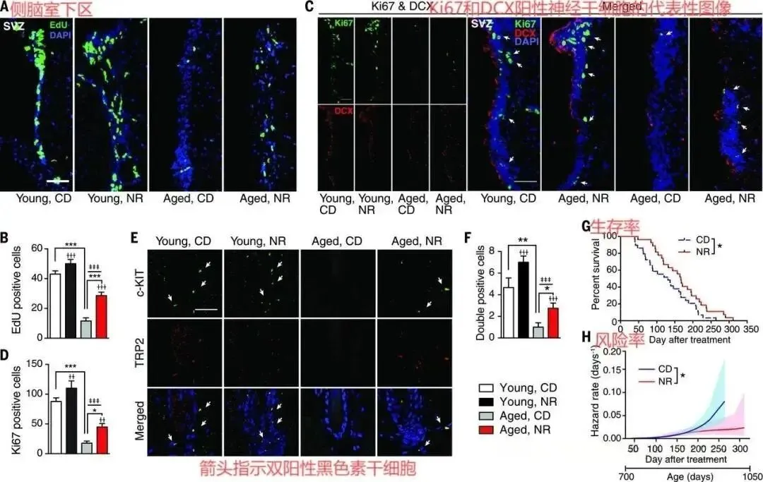
·延长健康寿命:动物实验中,补充NAD+前体延缓神经干细胞和黑色素细胞干细胞的衰老,延长小鼠寿命

支持DNA修复

NAD+是DNA修复酶(PARPs)的必需底物,适度的NAD+水平可促进细胞生存,而过度消耗则可能影响其他NAD+的生理过程 。

·识别和修复:PARP1识别受损的DNA位点,通过消耗NAD+合成聚ADP核糖链,促进修复蛋白进一步参与修复过程。

修复过程会导致细胞内NAD+水平显著下降,但过度依赖NAD+修复DNA有有可能打破平衡和代谢所需。

5、调节基因表达与信号通路

NAD+通过多种机制调控基因表达,如sirtuins和PARPs调控DNA、组蛋白,细胞周期,从而影响代谢酶活性、炎症反应和昼夜节律。

·调控DNA的修饰状态:PARPs利用NAD+作为ADP-核糖供体,参与DNA修复和基因组稳定性调控。

·组蛋白修饰的调控:NAD+通过其依赖酶(如Sirtuins)调节组蛋白乙酰化水平。

NAD+水平下降时,Sirtuins活性减弱,导致组蛋白乙酰化减少,进而可能引影响基因的转录。

·昼夜节律:研究表明,NAD+水平与生物钟基因(如CLOCK、BMAL1)同步波动,相互作用即“NAD+—SIRT1—CLOCK:BMAL1—NAMPT—NAD+”回路,调节代谢周期,帮助维持正常的昼夜节律和睡眠模式。

改善代谢性疾病

NAD+补充在代谢综合征中的作用主要体现在其对能量代谢、脂质代谢、胰岛素敏感性以及炎症反应的调控上。其作用机制与激活Sirtuins和线粒体功能相关。

·能量代谢与脂肪分解:NAD+参与的能量代谢途径;激活SIRT1促进脂肪细胞中的脂质分解代谢,从而减少脂肪堆积

改善胰岛素敏感:实验数据显示,在糖尿病前期的超重/肥胖绝经后女性中,补充NAD+前体持续10周,其肌肉胰岛素敏感性提高约25%。即NAD+增强SIRT1活性控制血糖和提高胰岛素分泌。【6】

·抑制炎症反应:NAD+通过增强SIRT1活性,抑制炎症相关蛋白表达,减轻炎症反应。

实验支持:21年2月,15名受试者临床研究表明,口服NMN可使人体血浆NAD+水平提高1.5-2.5倍,改善代谢指标

保护心血管功能

随着年龄增长,人体内NAD+水平逐渐下降,对心脏功能衰退有一定影响。

补充NAD+通过维持心肌细胞中线粒体功能、减少氧化应激和炎症反应。Nampt则通过调控SIRT1活性发挥心脏保护作用。

·心肌能量供应:心脏细胞依赖线粒体中的NAD+水平生成ATP,并激活SIRT3等去乙酰化酶改善心肌细胞的能量代谢。

·抗氧化防御:通过抑制促炎因子(例如IL-6、TNF-α)的表达和增强NAMPT、SIRT1的活性,减轻炎症反应和氧化损伤。

·改善血管功能,降低心血管风险:NAD+促进血管内皮细胞增殖和减少动脉硬化,改善血液循环,降低心血管疾病的风险【8】。实验中NMN组BaPWV降低幅度约-20 cm/s,说明提高NAD+水平有助于动脉僵硬度减轻,动脉弹性改善

改善认知功能与神经保护

NAD+水平下降与阿尔茨海默病、帕金森病等神经退行性疾病密切相关。补充NAD+前体可增强神经元线粒体功能、DNA修复能力和抗氧化防御,延缓神经退化。

·线粒体支持:神经元高度依赖线粒体能量,NAD+通过激活Sirtuins家族,修复线粒体功能等来保护神经元、神经发育的调控,延缓神经衰老。

·改善认知预防退行性变化:NAD+能减轻DNA损伤并改善认知缺陷,防止神经退行性变化【10】。

Debra Toiber团队表明NAD依赖的脱乙酰酶SIRT6调节REST的表达和活性。在认知功能上,研究显示SIRT6有助于预防防阿尔兹海默症的发展

Sirtuins、线粒体酶、PARPs、CD38、脱氢酶等广泛依赖NAD+。

慢性病管理

辅助调节糖尿病、心血管疾病患者的糖脂代谢,临床数据显示治疗后空腹血糖平均下降15%,LDL胆固醇降低20%。

• 运动后恢复

加速运动后乳酸代谢,减少肌肉酸痛,提升免疫力,降低感染风险。

• 神经退行性疾病干预者

改善阿尔茨海默症、帕金森病患者的认知与运动功能,延缓病情进展。

• 需睡眠质量改善者

NAD⁺依赖的脱乙酰酶SIRT1通过连接调节NAD⁺补救途径的酶反馈回路和昼夜节律转录-翻译反馈回路,成为昼夜节律与代谢之间的桥梁。补充NAD⁺可以调节人体睡眠,使其恢复到正常的昼夜节律。

心血管健康管理者

心血管疾病是全球主要的死亡原因之一,而NAD⁺水平的下降与多种心血管疾病的发生密切相关。补充NAD⁺或其前体(如NMN、NR)已被证明能够改善心血管健康。心脏细胞再生:NAD⁺可促进心脏细胞的修复和再生,从而可能改善心脏功能并有助于治疗心血管疾病。增强血流NAD⁺改善血液循环,这对心脏健康至关重要,从而可能降低与心血管疾病相关的并发症的风险。减少炎症NAD⁺具有抗炎特性,有助于减少心血管疾病中的慢性炎症,从而改善整体心脏健康。减少氧化应激:通过减轻氧化应激,通过离子电渗疗法输送NAD⁺可以发挥作用,保护心血管系统免受氧化损伤,氧化损伤是许多心脏病的常见因素。

• 需提升免疫力者

随着年龄增长,免疫系统功能逐渐减弱,炎症反应增加。NAD+补充可以通过减少促炎因子的分泌和增强免疫细胞的功能来改善免疫系统健康。

免疫调节:CD38 和CD157作为降解NAD+的酶,在免疫细胞上调节钙信号传导和细胞黏附,从而影响细胞活化、增殖和迁移等免疫功能。因此,NAD+与CD38、CD157 相互作用,共同调控免疫反应,维护免疫平衡。

抗病毒、肿瘤:提高NAD+水平可以增强非特异性免疫细胞NK(自然杀伤)细胞的抗肿瘤和抗病毒活性。NAD+还涉及干扰素信号通路,可增强细胞抗病毒能力。部分病毒感染会导致细胞内NAD+水平下降,影响细胞抗病毒防御。维持正常NAD+水平有助于增强抗病毒免疫反应和减轻病毒感染损伤。

•需改善生殖健康、荷尔蒙平衡者

改善精子和卵子质量:NAD⁺可以改善生殖组织的细胞健康和功能,可能有助于整体生殖健康和活力。调节荷尔蒙平衡NAD⁺通过调节内分泌系统中的关键荷尔蒙(如睾酮、FSH、LH和雌二醇)维持生殖功能的正常运作。减轻压力NAD⁺ 与减少细胞水平的氧化应激有关,这可以通过缓解压力引起的生殖问题对生殖健康产生积极影响。

适当补充NAD+,维持体内NAD+水平稳定,细胞的循环运作,有助于改善、提高身体健康。

NAD+对男性女性的功效:

NAD⁺临床关键发现

2018至2025年,多项国际临床研究验证了提升NAD⁺水平的多方面益处,并显示良好的安全性与耐受性。

1. 提升NAD⁺水平能改善心血管功能(2018年)

2018年,美国科罗拉多大学博尔德分校在55-79岁健康中老年人中进行的随机、双盲、安慰剂对照交叉试验显示,通过干预提升NAD⁺水平可显著改善中老年人群的心血管功能,有效降低血压及动脉僵硬度,且整体耐受性良好。

2. 提升NAD⁺水平能够有效抗炎(2019年)

2019年,英国伯明翰大学Elhassan等人研究揭示,提升NAD⁺水平可显著降低老年男性全身炎症标志物达50%-70%,并诱导骨骼肌的抗炎转录效应,该研究证实了NAD⁺在调控年龄相关炎症中的关键作用。

3. NAD⁺靶向治疗改善神经功能(2021年)

2021年,荷兰拉德堡德大学医学中心的开放标记试验显示,提升NAD⁺水平可显著改善共济失调毛细血管扩张症患者的神经功能,对该疾病导致的NAD⁺代谢紊乱群体可能具有针对性治疗价值。

4. 提升NAD⁺水平能有效增强运动耐力(2021年)

2021年,广州体育大学运动医学系Liao等人开展的一项随机对照试验表明,NAD⁺水平的升高有助于提高骨骼肌的氧气利用效率,从而在运动训练中显著改善机体的能量代谢和肌肉功能。该结果证实,NAD⁺的提升是增强运动耐力和促进肌肉功能恢复的有效策略,且安全性良好。

5. NAD⁺靶向治疗帕金森病症(2022年)

2022年,挪威卑尔根大学医院神经病学系Brakedal等人在新诊断的帕金森病患者(平均年龄64岁)开展的研究表明,补充NAD⁺可有效增强帕金森患者脑内能量代谢,改善运动功能,并通过增强线粒体功能与减轻神经炎症发挥神经保护作用。

6. NAD⁺调控免疫细胞线粒体功能(2022年)

2022年,华盛顿大学的研究表明,提升NAD⁺水平可使心力衰竭患者全血NAD⁺水平显著提高,有效增强线粒体呼吸功能,并抑制炎症反应,能通过“代谢-抗炎”协同机制发挥心血管保护作用。

7. 提升NAD⁺水平或可预防衰老相关的肌少症(2022年)

2022年,日本东京大学医学研究生院针对65岁以上健康老年男性的研究表明,补充NAD⁺前体可显著提升机体关键辅酶水平,并有效改善衰老相关的肌肉功能,表现为步速与握力明显增强。该干预被认为有望成为预防衰老性肌功能衰退的有效策略。

8.NAD⁺改善慢性心力衰竭(2023年)

2023年,中国人民解放军联勤保障部队第九〇四医院发表的重磅研究《辅酶Ⅰ联合沙库巴曲缬沙坦对于慢性心力衰竭的前瞻性研究》表明,该NAD⁺联合治疗方案可安全有效改善慢性心力衰竭患者的心功能、活动耐量及生活质量,并减轻炎症反应,凸显其协同治疗价值。

9. NAD⁺改善机体功能恢复(2023年)

2023年,美国Abinopharm公司的一项临床研究证实,在健康中老年人群中,通过特定干预可安全且有效地显著提升血液NAD⁺水平。NAD⁺水平的升高能够直接激活细胞能量代谢过程,增强线粒体功能,并显示出改善机体功能恢复的潜力。

10. NAD⁺改善代谢及相关代谢健康问题(2023年)

2023年,哈佛医学院的研究则进一步表明,提升全血NAD⁺水平的过程呈现剂量依赖性增长,且NAD⁺水平的升高与体重、总胆固醇、低密度脂蛋白胆固醇及舒张压等多项代谢指标的改善显著方面的相关。该策略不仅安全性良好,还显示出在改善肥胖及相关代谢健康问题潜在价值。

11. NAD⁺降低组织细胞内炎症水平(2024年)

2024年,中国科学家在国际著名期刊iScience发表的研究表明,通过抑制Sirtuin 2表达,可以有效提高细胞内NAD⁺水平,从而减轻中性粒细胞浸润,提高组织细胞对抗病毒的绝佳机会和能力,让机体免疫系统充分有效抵御流感病毒感染,降低体内慢性炎症水平(比如CXCR和TNF-a)。

12. NAD⁺水平可改善帕金森症状(2025年)

2025年,温州医科大学团队发表的一项重磅论文,揭示了提升体内NAD⁺水平可以实现帕金森病模型的神经保护作用。此外,该研究结果表明用NAD⁺促进剂(如NMN、siCD38和NAT)处理帕金森疾病模型可增加UPRmt/mitophagy相关的线粒体质量控制(MQC),而这依赖ATF4介导的UPRmt途径。NAD⁺: 心脏细胞的“能量加油站”NAD⁺是心肌细胞的重要辅酶,负责:提升线粒体效率,使心肌收缩更有力降低自由基损伤,延缓细胞老化激活细胞自我修复机制,维持代谢平衡预临床研究表明,NAD⁺在心力衰竭和动脉粥样硬化等多种心脏疾病中具有积极作用,是维持心脏健康的重要“燃料”。

现实生活中,为什么普遍NAD⁺偏低?

这一点其实触及了现代人群代谢健康下降的核心。现实生活中,大多数人NAD⁺ 水平普遍偏低,主要原因涉及 生理衰老、环境负担、生活方式和营养结构四大方面。

1、生理与代谢因素

年龄增长

随着年龄增加,合成NAD⁺ 的关键酶(如 NAMPT)活性下降;

同时,消耗NAD⁺ 的酶(如 PARP、CD38)活性增强;

导致合成减少、消耗增加→ NAD⁺ 水平下降。

��研究显示:40 岁后 NAD⁺ 含量比年轻时平均下降约 50%。线粒体功能下降

NAD⁺ 是线粒体能量代谢的关键辅酶;

当线粒体功能退化时,NAD⁺ 再生效率变差;

导致能量代谢紊乱、慢性疲劳。

2、生活方式相关

高糖、高脂饮食

高糖会导致胰岛素抵抗,抑制NAD⁺ 生成通路;

高脂饮食促进脂肪代谢副产物(ROS)生成,消耗 NAD⁺;

长期饮食不均衡会让NAD⁺ 持续处于低水平。

过量饮酒

乙醇代谢过程中大量消耗NAD⁺(用于乙醇→乙醛→乙酸);

酒精代谢越多,肝脏NAD⁺ 水平越低;

导致肝细胞解毒与修复能力下降(→脂肪肝、炎症)。

缺乏运动

适度运动能刺激NAD⁺ 合成通路(尤其是 SIRT1 激活);

久坐、少动会导致代谢迟钝、能量利用效率下降;

NAD⁺ 生成减少。

睡眠不足与昼夜节律紊乱

生物钟调节NAD⁺ 合成的关键酶 NAMPT;熬夜、作息不规律 → 生理节律紊乱 → NAD⁺ 水平下降。

3、环境与压力因素

慢性炎症与氧化应激

炎症激活PARP、CD38 等 NAD⁺ 消耗酶;

持续的氧化应激环境使NAD⁺ 被快速耗尽;

导致细胞修复、抗氧化能力下降。

污染与毒素暴露

环境污染、药物代谢、重金属暴露等都需要NAD⁺ 参与解毒代谢;慢性暴露会增加 NAD⁺ 消耗。

4、营养缺乏因素

烟酰胺类前体不足

NAD⁺ 的主要前体:烟酰胺(NAM)、烟酸(NA)、烟酰胺核糖(NR)、烟酰胺单核苷酸(NMN);

饮食中缺乏富含维生素B3(烟酸类)的食物;

造成NAD⁺ 合成原料不足。

辅因子缺乏

NAD⁺ 合成还依赖镁、锌等微量元素;

现代饮食精制化导致这些营养素摄入不足。

1/日本YR诊所

银座YR:高端治愈空间,专业与温度并存

走进银座YR,暖色调的灯光与舒适的环境瞬间让人放松。这里没有传统医院的冰冷,取而代之的是高端沙龙的私密与温馨。医生团队秉承“一对一深度咨询”的理念,从再生医疗到美容护理,为每位客人定制专属方案,确保每一次体验都充满被认真对待的温暖。

二、NAD+疗法:科学逆龄的“超级引擎”

随着年龄增长,细胞内的NAD+(烟酰胺腺嘌呤二核苷酸)水平会显著下降,导致能量代谢减缓、DNA修复能力减弱,加速衰老进程。银座YR的NAD+疗法,正是通过精准补充这一“活力因子”,从根源唤醒细胞潜能。

1. 黄金配比抗衰针:双重平衡,高效转化

诊所的明星项目「黄金配比抗衰针」,采用330mg日本原研生物制剂,将NAD+即时供能与NMN持续转化完美结合。相比口服补充,静脉点滴能避免肝脏首过效应,实现高浓度快速吸收,让效果更直接、更持久。

从“美学医学”和“再生医学”的角度来看,我们将继续关注客户。我们致力于提升高端医疗方法和技术,满足客户需求,提出量身定制的最佳治疗方案
血液净化应用
溶脂针应用
水光应用
关于外泌体应用

2/eHealth Clinic 新宿院

作为一家值得信赖的美容诊所,eHealth Clinic新宿院拥有丰富的经验和专业的设备,为每一位顾客提供高品质的诊疗服务

从点滴治疗到产品领取,每个环节都由专业人员操作,为您提供最高标准的护理体验

通过简单的预约流程即可轻松体验我们专业的服务。选择项目,提交基本信息,确定时间,整个过程快速便捷

ehealth clinic新宿院,专注于为每位顾客带来安心与美丽的服务,开启属于您的美丽旅程!

院长介绍

天野 方一

日本抗衰医学会

专科医师

公共卫生学博士

2010~ 东京女子医科大学东医疗中心

2012~ 东京慈惠会医科大学附属医院、日本赤十字会足利红十字医院、神奈川县立汐见台医院等

2018~ 哈佛大学公共卫生学院2022~ eHealth clinic 新宿院

抗衰治疗

・干细胞上清液点滴

干细胞上清液指在培养干细胞过程中产生的分泌物。由于其中含有大量干细胞分泌的生长因子(细胞因子),被认为在皮肤再生、改善多种疾病以及抗衰老方面具有显著效果。

干细胞上清液所含的生长因子种类:

·EGF:上皮细胞生长因子:进行皮肤上皮(皮肤,粘膜等)的生成,再生及修复,促进产生新细胞,细胞代谢,预防色素沉淀及暗沉。

·IGF:胰岛素生长因子:调节细胞DNA的合成。促进受损细胞的再生。增加皮肤的胶原蛋白,弹力光泽。

·VEGF:血管内皮细胞生长因子:对血管的新生(现有的血管基础上分支延长形成的血管)有很重要的作用。

·FGF:成纤维细胞生长因子:在皱纹的改善及美白,创伤的治愈方面起到很大作用。

这些因子可以调节细胞的增殖及分化,使衰老及患病的细胞恢复活力,促进细胞的再生

由于干细胞上清液具有抗炎、促进血管新生、清除活性氧自由基、调节免疫系统,以及促进神经细胞修复与再生等多种功效,因此对患有多种症状的人群具有显著益处。

适用人群

【亚健康人群】

修复神经细胞、提高免疫力、消除疲劳、恢复身体各项机能 

【生活习惯病人群】

预防血管硬化,三高,糖尿病

【爱美人士】

促进胶原蛋白和透明质酸生成,提高皮肤自我再生能力,抵抗皮肤老化。

【薄发人群】

促进头皮毛母细胞再生,改善发量稀少、脱发等

东京eHealth Clinic新宿分院的干细胞培养上清液相比他院产品,含有更高水平的细胞因子,功效更加显著。

在大阪再生医疗中心的CPC(细胞培养加工设施)中,生产的干细胞上清液均采用经过严格管理的设施制造,确保产品的高质量与安全性

・NMN点滴

NMN(烟酰胺单核苷酸)点滴是一种通过静脉注射的方式,将NMN直接输送到体内。NMN是一种重要的辅酶,能够帮助提升体内NAD+的水平,NAD+对细胞能量代谢、修复DNA损伤、抗衰老等方面具有重要作用。

通过NMN点滴,能够有效促进细胞活力、改善代谢功能、提升免疫力,帮助延缓衰老、抗疲劳,并有助于提升身体的整体健康状态

抗衰老、强心脏、减脂肪、强记忆

抗衰老:NMN能够有效补充体内的NAD+,维持机体正常运作,唤醒衰退的机能,增强免疫力,预防由衰老引起的疾病。

强心脏:随着年龄增长,心脏功能逐渐下降,导致心血管疾病。补充NAD+前体NMN可提高体内NAD+水平,改善心肌细胞的代谢,增强心脏收缩能力,强化心脏功能,降低心衰竭的风险。

减脂肪:NMN能通过提高NAD+水平,增强身体代谢能力,起到类似运动的减重效果。NMN激活SIRT1蛋白,调整脂肪细胞的代谢状态,提升脂质细胞的健康,改善脂质代谢异常,防止脂肪堆积与肥胖。

强记忆:NMN通过调节体内的三种生物回路,恢复正常的昼夜节律,改善睡眠质量。深度睡眠中,短期记忆通过巩固转化为永久记忆,从而提升记忆力。

健康管理

2018年,天野医生赴哈佛大学公共卫生学院留学,专攻抗衰老学。他专注于营养科学,致力于减缓和消除慢性病,尤其是肾脏疾病和高血压,同时引入新手段和技术应对老龄化社会的挑战。

植物性胶囊

我们采用的植物性胶囊由海藻和玉米提取物制成,溶解速度更快,能够更高效地被机体吸收。确保营养成分迅速释放,帮助您的身体更好地吸收和利用每一份精华,带来更显著的健康效果。

甄选配方

精华甄选配方,追求极致健康我们严格甄选优质原材料,精简赋形剂使用,确保产品更加安全、放心。每一款产品都精选1至3种最优原料,确保配方的卓越效果。

更健康的基础油

我们选用西班牙优质特级初榨橄榄油,酸度低至0.42%,确保高品质。除了橄榄油,我们还选用了效果更强的Omega-3油,富含营养,令您更加放心。

eHealth诊所专用营养素,基于亚洲人的身体特征和营养需求,与抗衰专家共同研发。结合最新的医学资讯和检查数据,由各领域权威医生指导研制而成。

· 严格原材料检测我们对原材料进行超过200项检测,包括农药残留、重金属等,确保每一粒产品都健康、安全。

· GMP认证工厂生产我们的保健品在GMP认证工厂生产,严格控制配方误差在±3%,确保与药品同等级的品质。

· 高品质管理我们透明公开原材料来源、加工和配方信息,确保产品的安全性和可信赖度。

干细胞外泌体/上清液点鼻药

采用干细胞上清液作为药物,将浓缩的生长因子和细胞因子通过点鼻方式注入鼻腔进行治疗。

传统的静脉滴注难以通过血脑屏障将有效成分送达脑内微血管,从而影响治疗效果。而点鼻治疗能够直接改善脑部疾病和因衰老引起的大脑功能下降等问题,提供更有效的治疗。

干细胞外泌体男士软膏

随着年龄增长,男性常面临类似更年期的症状,如勃起功能障碍(ED),导致体力和性生活上的困扰。

exstem专为新时代男性开发,帮助恢复活力,为新时代男性增添活力与自尊。与其他产品不同,exstem的效果已通过正式临床研究验证。

exstem采用由日本捐赠者提供的人类干细胞生成的外泌体,富含生长因子和RNA等物质。这些外泌体通过封装和分泌方式,将细胞活力所需的生长因子直接引入人体,从而促进细胞活化和修复

作为一种源自万能细胞的高效成分,exstem能够有效改善身体功能,带来显著的健康效果

“Extem”的要点~

I. 外泌体乳膏“Extem”制剂的时间顺序特征

含有外泌体的乳膏“Extem”的比例 (*1) 如下,该乳膏有改善 ED 效果的性能报告 (*3),按处方年龄组(*2) 计算。 约 90% 的更年期患者年龄在 50 岁以上,约 80% 的患者年龄在 50~60 多岁之间。

[Extem 处方的时间顺序分布]

20~40多岁10%,50多岁35%,60多岁45%(50~60多岁80%),70多岁10%

外泌体乳膏“Extem”特别受 50~60 多岁的 ED 患者欢迎。

[按年龄划分的 Extem 配方特性]

〔特点1〕在50 岁及以上的年龄组中,“男性更年期导致 ED 发作”非常显着,因此许多患者在男性更年期有改善 ED 的趋势“Extem”。〔特点 2〕Extem 不仅可以给 50 岁以上的人开处方,还可以给 20 岁以上的人开处方。〔特点 3〕与 ED 药物联合使用时,不仅可以期待 50 岁以上的 ED 患者,而且可以期待所有年龄段的强化勃起的协同作用。〔特点 4〕 对于因慢性病而不能服用 ED 药物的人,不想依赖 ED 药物的人,以及想从根本上治疗 ED 的人,可以预期不仅对 50 岁以上的人,而且对所有年龄段的人都有 ED 改善效果。

※1)增强勃起功能,缓解男性更年期症状:人干细胞条件培养基乳膏的临床疗效(scirp.org)

姬松茸KA21 Nk Up系列

基于姬松茸KA21提取物的营养补充剂

四大特点

高浓度、高营养、高安全、高品质

特点一:高浓度姬松茸KA21姬松茸原产于巴西,被誉为“太阳之菇”和“神之菇”,具有顽强的生命力。自1965年引入日本后,成为一种重要的辅助医疗营养素

特点二:富含β-葡聚糖和维生素DNk Up系列采用的姬松茸β-葡聚糖含量是普通姬松茸的1.5倍,维生素D含量远高于室内种植的姬松茸。β-葡聚糖具有抗癌、调节血糖、增强免疫等多种功效,维生素D则促进钙磷吸收和细胞生长

特点三:高安全性Nk Up产品基于大学和专业机构的研究开发,姬松茸KA21的安全性已通过32篇国际论文发布,确保高标准的安全性

特点四:高品质Nk Up系列产品由日本GMP认证的保健品工厂生产,经过严格的品质管理,确保高品质的医疗机构专用营养品。

日常保健型

增效调理型

强效健体型

日制冬虫夏草剂

  ——岛根县“黄金冬虫夏草”与天然丸剂

神秘的岛根县“黄金冬虫夏草”:岛根县是日本最后的乐园,远离大都市,拥有清澈的水源和雪水,以及新鲜的空气,深受自然与历史的滋养,是一种与自然和谐共生的地方。

天然材料100%的丸剂:我们专注于传统的“丸剂”形式,避免使用任何添加剂,采用山药、米粉等天然材料作为粘合剂,确保100%天然成分,纯净无害。

提高免疫力和改善健康:该产品通过临床验证,证明可显著提高NK细胞活性,改善微循环并帮助改善静脉曲张等健康问题。

符合严格的安全标准:本产品符合日本最严格的食品安全标准,确保从原料采购到制造的每一步都符合日本食品安全法的所有规定。

珍贵的天然营养补充品,专为追求高品质生活的您量身定制,值得信赖和体验。产品自研发以来已有30年历史,至今仅供会员制诊所使用,这些诊所包括许多政治家、名人及运动员的专属健康选择。

DPA

DPA是抗衰老领域备受瞩目的成分。DPA是一种在青鱼中不常见的珍贵油脂,其对血管软化的作用约为EPA的10倍。预防动脉硬化的效果显著,是未来抗衰老的关键成分。NASA(美国国家航空航天局)开发的DPA油,品质与安全性严格把关,无需担心重金属或有害物质。

DPA等Omega-3脂肪酸被摄入后能够被细胞膜吸收,提高细胞柔软性,从而保持血管的弹性,预防因动脉硬化引发的心肌梗塞和脑梗塞,保持血液畅通。同时,Omega-3有助于大脑和眼睛健康,激活大脑,改善学习与认知功能,并对全身美容有积极作用。

还原型辅酶Q10

还原型辅酶Q10对心脏健康、增强免疫系统、延缓衰老、改善能量水平以及抗氧化等方面具有显著益处。此外,它也有助于改善血液循环、减少疲劳感,并对皮肤有一定的抗衰老效果。

作用原理

还原型辅酶Q10(CoQ10)是辅酶Q10的一种活跃形式,主要在细胞内参与能量生产过程。与氧化型辅酶Q10不同,未经过氧化的还原型辅酶Q10能更有效地在体内直接被利用,具有较强的抗氧化作用,有助于清除自由基,保护细胞免受损伤。

研究报告指出,每日摄入100毫克的还原型CoQ10,连续6个月后,有助于改善老年人的健康相关生活质量(QOL)

NMN剂

NMN是一种在体内转化为NAD+的物质。NAD+能够激活修复细胞损伤的sirtuin基因,从而延缓衰老进程。据报道,随着年龄增长,NAD+的水平会显著下降。虽然NMN存在于西兰花和毛豆等食物中,但由于含量微量,因此很难获得足够的摄取量

考虑到NMN的稳定性,采用了单味的配方。NMN原材料严格甄选,采用生产药品原药的工厂生产的高纯度NMN原材料(99%以上纯度),使用植物性硬胶囊。

保健品食品GMP认证工厂生产

在美国FDA NDI(新型营养成分)注册

制造工厂通过了GMP认证、ISO9001认证

主要功效

血糖控制:对于25名患有肥胖型糖尿病前期的女性进行了为期10周的NMN 250毫克或安慰剂的摄取。结果显示,NMN的摄取导致骨骼肌中的糖摄取增加,胰岛素敏感性得到改善。

维持肌力:对健康老年男性进行了为期12周的NMN每日250毫克口服摄取,结果显示NAD+及相关代谢产物的血浆浓度升高,行走速度、握力等运动功能得到改善。 

疲劳恢复:疲劳是由于能量不足引起的。NMN通过促进能量产生来加快疲劳的恢复。

提高认知功能:NMN通过促进脑细胞神经递质的分泌来改善认知功能

针对性营养方案

(按场景挑,不是越多越好)

01

高浓度VC3000mg

●每包含3,000毫克的维生素C。

●英国原产维生素C。

●保健品食品GMP认证工厂生产。

推荐人群

●吸烟人群:受烟草影响,身体抗氧化与修复能力受损,亟需针对性健康干预。

●追求颜值管理的人群:渴望长期保持肌肤、体态等外在状态,对美的追求从未停歇。

●饮食作息紊乱人群:三餐不定、熬夜成习,身体代谢与机能易出现失衡。

●高压忙碌的上班族:被工作节奏裹挟,睡眠、情绪、肠胃等健康维度易亮 “红灯”。

●提高免疫力人群:想快速提高免疫力, 尤其是在各种流感季节。

02

欧米伽 -3

产品特点:

●每4粒含有600mg欧米伽-3脂肪酸,DPA 38毫克、DHA 420毫克、EPA 100毫克。

●使用严格管理无污染物质混入的藻类提取的植物油。

●植物性软胶囊。

●保健品食品GMP认证工厂生产。

稀少的欧米伽-3

●青鱼所含的不饱和脂肪酸,是人体内不能合成的必需脂肪酸。

EPA→抑制血液凝固,增加血液循环抗血栓。降低甘油三酯,降低总胆固醇。预防心脑血管疾病,高血压,动脉硬化,高血脂,也可以期待缓解过敏性皮肤炎,花粉症,慢性支气管炎等过敏缓和作用。 

DHA→降血脂,预防高血压,高血脂,中风,心肌缺血,老年痴呆。

DPA→修复血管损伤,抑制血小板的凝集。有预防动脉硬化的作用。 

推荐人群

●饮食作息紊乱人群:三餐不定时、熬夜成常态,身体代谢与营养吸收易失衡,需针对性调理。

●关注日常健康管理人群:注重通过细节维护身体状态,希望提前规避健康风险,保持机能稳定。

●偏爱油腻饮食人群:日常饮食中高油食物占比高,易加重身体代谢负担,需加强相关健康支持。

●少食或不喜青鱼人群:难以通过饮食获取青鱼所含的关键营养,存在特定营养素补充需求。

●备孕阶段人群:处于特殊生理准备期,需要科学补充营养,为孕期健康打下基础。

03

烟酰胺核苷酸(NMN)

产品特点:

●2粒含NMN250mg。

●考虑到NMN的稳定性,采用了单味的配方。

●为了在1粒中填充更多的NMN,使用改良加工特性的原料。

●使用植物性硬胶囊。

●保健品食品GMP认证工厂生产。

効果・効能 

●NMN有望激活去乙酰化酶长寿蛋白并预防衰老相关疾病。

●改善糖代谢异常

●抑制体能低下 

●改善线粒体功能紊乱 

●改善认知功能紊乱 

使用可信赖的NMN原材料

为了让用户放心长期服用,NMN原材料严格甄选,采用生产药品原药的工厂生产的高纯度NMN原材料(99%以上纯度)

在美国FDA NDI(新型营养成分)注册。

制造工厂通过了GMP认证、ISO9001认证。

04

姬松茸KA21 Nk Up系列

KA21系列,采用该稀有蘑菇品种,基于其25年的研究数据而研发的营养素。富含的β葡聚糖含量是普通室内培养姬松茸的1.5倍,维生素D含量更是高于室内养菇的数十倍

β葡聚糖具有抗癌,稳血糖,提高免疫力,

调节血脂等作用。维生素D是人体不可或

缺的营养物质,可以促进钙磷的吸收,促进

细胞生长等作用。

Nk Up系列产品还包含另一种营养成分,产自南美安第斯山脉的菊薯,富含丰富低聚果糖,具有平稳血糖,清热健脾等功效。

正是基于严苛的原材料筛选,制造出来的营养素才能发挥出最佳效果。

05

还原型辅酶 Q10

产品特点

使用安全发酵方法制造的 100% 天然的还原型辅酶 Q10

●每粒含有50mg还原型辅酶 Q10

●使用来自玉米和海藻的植物软胶囊

●使用对身体有益且吸收率高的特级初榨橄榄油

●基于还原型辅酶Q10血中浓度分析技术的产品

优势

1. 还原型的吸收率是氧化型的数

倍,更易被人体吸收

2.还原型具有抗氧化作用,这是氧化型辅酶Q10所不具备的。

3.虽然人体能够合成辅酶Q10,但还原型是生物利用度更高的形式,对于高危人群是更好的选择。

作用

辅酶Q10(CoQ10),是一种天然抗氧化剂,主要作用是提供能量、抗氧化、清除氧自由基

可以增强免疫力、延缓衰老。辅酶Q10缺乏则会易出现心慌胸闷、疲劳乏力、皮肤色斑暗沉等问题。

推荐人群

·身体恢复能力下降的中老年人

·想要增强免疫力,延缓衰老的人

·服用氧化型Q10感觉没有效果者

新宿eHealth诊所的NAD输液治疗

NAD⁺输注疗法是一种通过直接补充身体重要的能量辅酶NAD⁺,在细胞层面恢复活力的治疗方法。NAD⁺随年龄增长而下降,这被认为是导致疲劳、注意力不集中和代谢衰退的。

在新宿eHealth Clinic,我们根据每个人的身体状况和目的,在抗衰老医学专家的安全管理下,提供最佳剂量计划。

[我们诊所的特点]

由抗衰老医学专家提供的安全导向管理

关于剂量和所需时间的说明(200毫克和400毫克各约1小时)

易于继续定价的方案

礼貌且易于理解的咨询

NAD⁺输注疗法是一种使用未经批准药物的免费医疗治疗。效果因人而异,且不治疗特定疾病。

由抗衰老医学专家提供的安全导向管理

确保安全是NAD输液治疗的首要任务。 在我们医院,抗衰老医学专家负责管理所有治疗,并建立系统以减轻身体负担,带来安心。

NAD⁺被人体利用,最终通过肾脏排出。 因此,准确评估肾功能并管理体液平衡至关重要。 在我们的诊所,我们在治疗前会仔细检查您的整体状况、病史、用药状态和过敏情况,并为每位患者制定合适的剂量方案。

一些人,如孕妇或哺乳期患者、正在接受癌症治疗的人以及未成年人,无法接受治疗。如有任何疑问,请提前联系我们。

准备、剂量及预计所需时间(200毫克:约40分钟 / 400毫克:约80分钟)

我们的诊所根据患者的身体状况和用途提供两种剂量方案,分别为200毫克和400毫克。

NAD⁺为细胞产生能量的功能

NAD⁺对细胞产生能量、修复能量和防止衰老至关重要。 体内有足够的NAD⁺,我们可以保持日常活动所需的力量,并在细胞层面保持年轻。

NAD⁺ 有三个主要功能:

创造能量

保护和修复身体

减缓衰老

因此,NAD⁺成为“能量源”,也是修复细胞的存在。

年龄相关NAD⁺下降与衰老之间的关系

NAD⁺会随着年龄下降,而NAD⁺的下降可能导致加速衰老。

NAD⁺在年轻时足够,到了40岁左右显著下降,细胞的能量产生、修复功能和抗衰老能力也降低。 NAD⁺的下降是身体下降的原因之一,NAD的数量在以下趋势中也会出现下降。

NAD缺乏引起的身体变化(疲劳、新陈代谢、睡眠、免疫力等)

NAD⁺不足时,身体和大脑难以产生能量,导致慢性疲劳、新陈代谢减缓和睡眠障碍。这是细胞功能下降的信号,如果不加以治疗,可能导致衰老和生活方式相关疾病的风险增加。

NAD缺乏引起的主体变化

疲劳和无力:即使熬夜也无法摆脱疲劳,身体总是感觉沉重

思维和注意力不集中:思维模糊、健忘和犯错增加

新陈代谢下降:你很容易体重增加,感到寒冷和体重增加

睡眠质量差:浅睡且中途醒来的频率增加

外观变化:皮肤紧致度下降,斑点和皱纹开始显现

通过体内补充NAD⁺输注疗法,预计能改善日常表现并有效抗衰老护理。 我们将从四个角度解释NAD⁺输注疗法的典型效应。

改善疲劳恢复、注意力和睡眠质量

NAD⁺输注可能增强身体产生能量的能力,帮助减少疲劳和迟缓。通过补充NAD⁺,预计能量将分布到身体的各个部位,从而减少慢性疲劳。

大脑的能量代谢也很活跃,使你更容易清理思绪并集中注意力。通过平衡自主神经系统,它还能改善睡眠质量,如更好的睡眠和深度睡眠。

NAD⁺输注是一种帮助感到疲倦或难以集中注意力的人从内在恢复活力的方法。

改善寒冷敏感、新陈代谢和身体状况的节律

NAD输注不仅带来暂时的温暖,还能调节体内的新陈代谢,使身体更不易感到寒冷和疲劳。 通过激活产生能量细胞的功能,更容易自然调节血流、体温和自主神经系统的节律。

具体来说,预计将有以下变化:

提高基础代谢:细胞活动活跃,即使在静息状态也能很好地消耗能量

提高对冷的敏感度:产生热量的能力增强,血液循环改善,使身体更容易升温。

调节你的身体状况:你的新陈代谢会更顺畅,自主神经系统和激素平衡也会得到稳定。

NAD⁺是一种支持健康体质的成分,通过调节身体的能量循环,“更不容易感到寒冷和不那么疲倦”

NAD⁺有助于改善皮肤更新,也就是皮肤的再生,同时改善暗斑和暗沉。 通过减少氧化应激和防止细胞衰老,更容易保持紧致和滋润的皮肤。 它还参与平衡大脑中的能量和神经传递,支持一种平静且抗压的心境。

对衰老和疾病的预防效果(研究报告)

NAD⁺ 正作为一种可能减缓衰老并预防未来疾病的物质而受到关注。 NAD⁺随年龄下降,被认为通过降低细胞修复和代谢功能,导致衰老和疾病。 因此,补充NAD⁺对于保持身体年轻非常重要。

研究报告称,给阿尔茨海默病患者提供NAD⁺可能改善记忆力。 

研究报告指出,氢疗法影响由NADP(烟酰胺腺嘌呤二核苷酸磷酸)介导的代谢变化,且其与NAD⁺输注疗法的协同效应也引起了关注。

我将根据研究报告解释两者的关系。

为什么氢与NAD⁺之间的关系会受到关注

氢和NAD⁺之所以受到关注,是因为它们从不同角度作用于氧化应激,而氧化应激会导致衰老。 氧化应激是一种体内产生的不良活性氧损伤细胞并导致身体生锈的状况。 预防这些疾病是防止衰老和疾病的关键。

各函数之间的差异总结如下表。

NAD⁺和氢对sirtuin基因的影响。

长寿基因(sirtuin基因)是减缓衰老速度和保持细胞年轻的关键基因。 当体内氧化应激较大时,NAD⁺被用于修复,无法完全激活sirtuin基因。

这正是氢气吸引关注的地方。氢气选择并去除对身体有负面影响的活性氧,从而减少氧化应激。 因此,NAD⁺不仅更可能促进细胞修复,还能激活sirtuin基因。

已有建议认为氢气的联合使用可增强NAD输注功能,同时支持细胞修复和长寿基因的激活。

大阪再生医学中心的细胞培养处理设施(CPC)使用在严格管控设施中生产的干细胞上清液。

产生的上清液还会根据日本药典合规检测(GMP合规)进行无菌检测(微生物快速检测法)、支原体检测(NAT法)、内毒素检测(终点比色法)和病毒检测(人类病毒检测(HIV-1、HIV-2、HBV、HCV、HTLV)进行最终检查。这些措施保障了安全性。

外泌体与干细胞上清液的区别

细胞上清液是指人类干细胞培养时获得的上清液。干细胞上清液含有多种物质,包括激活细胞功能的生长因子。干细胞上清液中含有的成分之一是外泌体。用于外泌体输注的外泌体是通过进一步浓缩这些上清液,仅提取外泌体成分制成的。

東京でエクソソーム点滴に対応しているおすすめクリニック12院

新宿・渋谷・港区など、東京都内の中心エリアを中心に、エクソソーム点滴に対応している信頼性の高いクリニックをご紹介します。各クリニックの特徴や立地、受診をおすすめしたい人のタイプもまとめていますので、ぜひご自身に合ったクリニック選びの参考にしてください。

イーヘルスクリニック新宿院(新宿区)

聖心美容クリニック 六本木院(港区)

アテナクリニック(港区)

さとうデンタルクリニック恵比寿本院(渋谷区)

スマートスキンクリニック(千代田区)

LIVELY CLINIC(ライブリークリニック)(港区)

ルーチェクリニック(中央区)

にしたんクリニック(中央区・新宿区)

やまうちクリニック(世田谷区)

表参道メディカルクリニック(渋谷区)

AILE clinic(台東区)

シェリークリニック(渋谷区・新宿区)

3/LIGHT CLINIC GINZA(ライトクリニック銀座)
在日本,人们常说“每两个人中就有一个会在一生中患癌症,每三个人中就有一个会死于癌症”。癌症不是罕见疾病,而是任何人都有可能患上的疾病。 早期发现和适当治疗可提高生存率。日本也在引入
精准医疗,但与西方国家相比,它在该领域仍属落后。遗传分析技术的进步和数据积累预计将推动针对个体患者量身定制治疗的开发,未来大规模遗传数据库的建设和医疗机构间的数据共享将进一步推进,使得更准确的预测和有效治疗成为可能。同样明确的是,人工智能技术的应用将简化疾病诊断和治疗计划,促进个性化医疗服务。 尽管精准医疗的推广面临挑战,但预计创新医疗将在未来被广泛应用,通过研究和政策支持帮助管理每位患者的健康。 我认为现在必须接受医疗护理。
LIGHT CLINIC GINZA/特色癌症免疫治疗诊所

联合免疫疗法的6种类型是什么~

六型联合免疫疗法是癌症的免疫疗法之一,切除血液中六种免疫细胞。

这是一种通过激活和增殖癌症来增强抗癌能力的治疗方法,使其能够更有效地攻击癌症并将癌症回归体内。

治疗非常简单,只需采血和静脉滴注,且由于使用自身细胞,几乎没有副作用,且对身体负担较小。

用大约增加300倍的免疫细胞攻击癌症

在六种联合免疫疗法中,血液采集后从血液中提取免疫细胞,激活并增殖以攻击癌症。

当实际测量免疫细胞数量时,确认在20天培养中增加了约300倍。

治疗结果的引入

以下是接受过6种联合免疫疗法“CSC”(6次/1冷却)癌症患者的治疗结果。最近380名患者在第一次冷却器结束后通过CT、MRI、PET等测量癌症病灶,并在治疗前后随访的患者,其有效率如下。 在最近380例患者中,300例(79%)被评为治疗有效(26%完全及部分缓解+53%长期无变化)。(治疗效果:符合RECIST指南,这是确定治疗效果的国际标准)

量身定制的癌症治疗

强调选择自由的趋势已蔓延至医疗界,癌症治疗也正从单一选择转向量身定制的治疗方案。通过将个体的医疗状况和个性纳入治疗,我们可以实现最佳治疗和效率。六型联合免疫疗法是一种同时增加六种免疫细胞的技术。 肽类根据癌症类型选择,具有专业知识的培养专家分析每位患者的免疫细胞状态以进行最佳培养。

我们医院,引入了高浓度维生素C输注,作为癌症治疗的辅助疗法,并通过去除活性氧来维持健康。研究表明,维生素C(抗坏血酸)不仅是一种营养素,在特定条件下还具有强大的抗氧化和抗癌作用。以下是安全高浓度维生素C输注疗法的一些好处。

什么是高浓度维生素C疗法?

·高浓度维生素C是指通过静脉滴注直接注入体内的维生素C,剂量超过10克,远超正常饮食和补充剂(约几百毫克~2克)。·维生素C口服吸收率有限,摄入过量会通过尿液排出,但静脉滴注可以直接进入血液,保持体内高浓度维生素C。换句话说,你可以期待普通口服方式无法获得的效果。

高浓度维生素C疗法的目的

·癌症治疗补充疗法·保持健康,防止衰老

高浓度维生素C治疗在癌症治疗中的预期效果

这是一种旨在补充癌症治疗的治疗。 它具有抗肿瘤作用,专门作用于癌细胞,可与抗癌药物和放疗等标准治疗结合使用,以增强治疗效果。

对癌细胞的选择性攻击

高浓度的维生素C会在癌细胞中产生过氧化氢,进而攻击癌细胞。 正常细胞有一种酶(过氧化氢),可以分解过氧化氢,所以它们不那么敏感。癌细胞具有吸收大量葡萄糖的特性,它们利用了结构相似的维生素C被轻易吸收的优势。

抗氧化作用

维生素C是一种强效抗氧化剂,有助于去除体内的自由基。 活性氧是由压力、紫外线、吸烟、食品添加剂等产生,并氧化细胞,导致衰老和疾病。

提升免疫力

维生素C能改善白细胞(尤其是中性粒细胞和巨噬细胞)的功能。 这使得身体能够更有效地抵抗细菌和病毒。 此外,免疫细胞容易受到活性氧的损伤,但其强大的抗氧化特性保护了这些细胞,创造了能够正常工作的环境。 它还调节皮质醇的产生,抑制因分泌压力激素(皮质醇)而导致的免疫功能下降,而皮质醇有助于改善免疫力下降。

抗炎作用

高浓度维生素C的抗炎效果通过多种机制实现,包括抗氧化作用、免疫调节、血管保护以及细胞因子(细胞间传递信号的物质)的调控。 维生素C在胶原蛋白合成中起着重要作用,胶原蛋白促进炎症后的恢复。

高浓度维生素C疗法在维持健康和预防衰老方面的预期效果

促进胶原蛋白生成

维生素C在胶原蛋白合成中起着重要作用。 胶原蛋白是皮肤、血管和关节等组织的重要组成部分,是伤口修复和组织恢复不可或缺的成分。

 疲劳恢复、减压等

它能减少活性氧引起的疲劳,促进疲劳恢复。 它还被期望通过抑制黑色素生成、抗炎效果和减轻压力,具有美白效果。

我们医院,引入的NAD+输注

NAD+(烟酰胺腺嘌呤二核苷酸)在人体中具有多种重要作用与功效,主要包括以下几个方面:

能量代谢NAD+是细胞线粒体中能量生成的关键辅酶,参与糖酵解、三羧酸循环和氧化磷酸化过程,帮助将食物中的化学能转化为细胞可利用的ATP(三磷酸腺苷),为身体提供能量,提升体力和耐力,缓解疲劳。

DNA修复NAD+是DNA修复酶PARP(聚腺苷二磷酸核糖聚合酶)的底物,能激活PARP酶,促进DNA损伤修复,维护基因组稳定性,减少因年龄、环境因素(如紫外线、辐射)导致的细胞损伤,降低疾病风险。

抗衰老与细胞再生NAD+可激活长寿蛋白Sirtuins家族(如Sirt1、Sirt3、Sirt6等),调节基因表达,延缓细胞衰老,促进细胞修复和再生,维持皮肤弹性、减少皱纹,改善身体机能,延缓整体衰老进程。

认知功能提升对大脑健康有益,参与神经递质合成与代谢,改善大脑能量代谢,保护神经元免受氧化损伤,增强记忆力、专注力和认知能力,有助于预防阿尔茨海默病、帕金森病等神经退行性疾病。

免疫系统调节参与免疫细胞的活化、增殖和迁移,调节免疫反应,增强自然杀伤细胞(NK细胞)的抗肿瘤和抗病毒活性,提高机体免疫防御能力,帮助抵抗感染和疾病。

代谢调节与体重管理通过激活Sirtuins蛋白,调节脂肪代谢、糖异生和胰岛素敏感性,促进脂肪分解和氧化,减少脂肪堆积,有助于维持血糖和脂质稳态,辅助控制体重,预防肥胖、糖尿病等代谢性疾病。

心血管健康保护促进心脏细胞修复和再生,改善心脏功能,调节血管内皮细胞功能,减少氧化应激和炎症反应,维持血管弹性,降低心力衰竭、动脉粥样硬化等心血管疾病风险。

睡眠质量改善参与调节生物钟相关基因表达,帮助维持正常的昼夜节律,促进深度睡眠,改善睡眠障碍,提升睡眠质量。

提高体内NAD+水平

虽然随着年龄的增长,NAD+水平下降是不可避免的,但我们可以通过一些方法来维持其水平。

由于NAD+分子较大,通过口服补充的NAD+很难透过细胞膜被细胞直接吸收利用。

研究表明,补充NAD+的前体物质如NMN,可以在一定程度上提高体内NAD+的水平。

NAD+点滴疗法通过静脉注射直接向体内输送NAD+,绕过消化系统,提高体内NAD+的生物利用度。这种方法可以更迅速地进入血液系统,达到较高浓度,补充体内NAD+水平,相比口服补充,能维持更持久的效果。

此外,保持健康的生活方式,如均衡饮食、适量运动、充足的睡眠等,有助于减缓NAD+水平下降的速度,来保持体内一定的NAD+水平。

4/医院档案:

受日本顶级女演员与超模青睐的前沿再生医学抗衰老美容诊所

位于东京南青山这片高雅街区的前沿再生医学抗衰诊所,是众多女演员与顶级模特私享的秘密殿堂。这里引入诺贝尔奖技术——iPS细胞疗法,并融合外泌体等高端再生医疗科技,从细胞层面激活肌肤年轻态,焕发深层之美。在这里,尖端医美技术与极致优雅空间相得益彰,为追求纯粹之美与卓越体验的您,打造专属的奢华再生之旅。

诊所理念

我们专注于塑造超越潮流的本质之美。无论是皮肤护理、医美项目、身材管理,还是外科抗衰,我们都会根据您的体质与需求,量身定制最适合的个性化方案。此外,我们引入iPS细胞疗法与外泌体再生医学,从细胞层面深度抗衰,赋予肌肤由内而外的水润光泽与通透感。在融合巴黎美学的奢华空间中,为您打造独一无二的尊享体验,让每一次驻足,都成为身心焕新的旅程。

经营理念

品质至上—— 我们始终将“品质”置于核心。从服务细节到专业技术,再到诊所环境,力求打造极致的高端医美体验,让每一次造访都成为享受。

再生医学先锋 —— 作为医美领域的引领者,我们不断探索前沿抗衰科技,融合诺贝尔奖iPS细胞疗法与国际领先的再生医学技术,为肌肤年轻态提供科学而高效的解决方案,让抗衰不再是难题。

空间美学 —— 我们深信,优雅精致的环境能提升每一位客户的尊享体验。在东京南青山这片雅致街区,我们精心打造了一处融合低调奢华与宁静疗愈的诊疗空间,为追求极致美丽的您提供尊贵服务。

诊所特色

丰富多样的医美项目 —— 提供美容外科、吸脂塑形、皮肤护理、医学美容、身材管理、美容点滴 外泌体 上清液点滴 nmn等多元化高端定制服务,全方位满足个性化美容需求。

国际前沿再生医学 —— 携手国际顶尖细胞培养机构及日本权威学术机构,提供安全、高品质的细胞再生疗法,让肌肤焕发年轻活力。

深受名流青睐的专业实力 —— 备受一线女演员与超模信赖,是明星们维持巅峰状态、塑造完美形体、进行医美保养的私享之地。

诊所环境

我们的诊所由顶级设计师精心打造,以巴黎美学为灵感,营造奢华而优雅的高端医美空间,让每一位顾客在舒适与美感交织的氛围中焕发新生。

二层主楼层 营造出宛如巴黎花园露台般的浪漫氛围,带来静谧与放松的治愈体验。

三层美容空间 复刻巴黎奢华酒店级的精致格调,以极致细节呈现高端美学,让每一次护理都成为非凡享受。

我们关注每一个细节,确保您在至臻优雅的环境中,尽享尊贵疗程。

诊所地址与交通方式

HAAB BEAUTY CLINICYu Kaneko

2-23-8, 201, Minami-Aoyama, Minato-ku,Tokyo 107-0062, Japan

代表理事

梶 千寻(Chihiro Kaji

梶千寻,作为日本美容业界的先驱者,始终引领着医美领域的创新与发展。她于27岁时创业,被誉为将嫁接睫毛(睫毛延长术)引入日本的第一人,开创了美睫行业的新潮流。

此后,她不断拓展事业版图,在日本国内成功运营多家高端美容沙龙与医美诊所,始终站在美容医疗的前沿。凭借对美学的深刻理解与前瞻性的商业布局,她致力于探索美容医疗的无限可能,持续为行业带来革新与突破。

近年来,梶千寻与诺贝尔奖基金会保持深度交流,并投身于再生医学领域,致力于推动iPS细胞技术在美容与医疗领域的创新应用。

此外,她积极投身于发育障碍支持事业,在医美领域之外拓展社会贡献,以更广阔的视野和责任感,为社会带来积极影响。

不仅如此,诊所的空间设计亦由她亲自操刀,以其独到的美学理念精心打造。她巧妙融合巴黎的优雅美学与现代奢华感,营造出兼具舒适与格调的高端诊疗环境。不仅提升了顾客的尊享体验,更创造出将美容与健康完美结合的全新价值体系。

院长

金子 雄(Yu Kaneko

金子雄,拥有深厚的专业背景,最初以代谢内分泌医学为研究方向,后转向美容医学领域,逐步成为该行业的杰出专家。他擅长进行脂肪吸脂、脂肪填充等外科手术,并结合代谢医学的知识,提供科学、安全、高效的身材管理方案。

在小脸精雕领域,金子雄尤为注重骨骼结构与脂肪分布的比例分析,致力于打造自然、精致的美学效果。他深知每位顾客的需求与期望,因此通过一对一深度面诊咨询,倾听客户的声音,为每一位求美者量身定制最合适的医美方案,帮助他们实现理想中的美丽。

金子雄坚信:“让每位顾客成为自己最嚮往的模样。”他致力于提供最佳疗程规划,引导顾客迈向理想状态,成就更加完美的自己。

经历

2014年 独协医科大学 医学部毕业

2014年 独协医科大学 越谷医院 任职

2019年 顺天堂大学 内分泌代谢内科 任职

2021年 加入 HAAB 集团

2024年 担任 南青山院院长

在顶级奢华的医美空间中,体验全球前沿的美容医学技术,专为您打造理想中的完美自己。

5/医院档案:

医院名称:AZACLI麻布クリニック(AZACLI麻布诊所)

成立时间:2021年5月

院内特色项目:再生医疗,干细胞外泌体,美容皮皮肤等

营业时间:10:00~19:00(日本时间)

休诊时间:年中午休

医院地址:

〒106-0031 東京都港区西麻布1-9-17

AZACLI诊所成立于2021年5月,是一家实力不凡,以再生医疗,细胞治疗为基础,主要面向客户提供抗衰服务的高端医美诊所。诊所内拥有最新的仪器设备、最前沿的再生疗法、舒适的环境、权威的医生以及优质的服务。

诊所名字“AZACLI”饱含深意:人们从出生到成长再到老去,仿佛是26个英文“A→Z”这样的单行道,但是很多人都暗自幻想过,如果能够再次回到“A“的状态该有多好。

人们对待年纪增长带来的衰老,也会萌发出“A→Z→A”期待,正是想要帮助客户恢复年轻态的想法,促使了AZACLI诊所的诞生。

AZACLI诊所选址讲究,坐落在日本富人云集,街道氛围高雅的麻布,从地铁日比谷线「広尾站」或「六本木站」车站下来步行几分钟就能到院。诊所内装十分有格调,每个房间都被精心装扮,想要带给客人惬意放松的环境。另外诊所采取完全预约制,充分确保每位患者的隐私。

除了诊所的颜值高大上外,院内提供的诊疗项目也非常高端,除了各种美肤抗衰点滴,常规的医美皮肤管理外,更拥有领先全球的顶级再生医疗项目。

众所周知,日本的再生医疗项目走在世界前列,国家对开展该类项目机构的审核流程十分严密。日本的法律规定:包括干细胞治疗在内,提供再生医疗等服务的医疗机构必须申报治疗内容(再生医疗等提供计划)。由厚生劳动省认可的“特定认定再生医疗等委员会”对再生医疗等提供计划进行审查,以确保提供的再生医疗安全可靠。

AZACLI诊所严格遵守《确保再生医疗等安全性相关法律》,向厚生劳动省申报的再生医疗第二类计划书已得到受理并获得批准。会针对每个人不同的症状,结合再生医疗的治疗范畴,提供最佳诊疗方案。

日本厚生劳动省官网

而且AZACLI诊所的细胞再生培养和保管工作,委托给了同样获得厚生劳动省认定的特定细胞加工物制造许可的Cell Source株式会社(施設番号:FA3160006),也是全东京最大,环境最好的细胞培养中心之一。

Cell Source成立于2015年,核心创始人中山雅之医生同时也是AZACLI诊所的主要负责人。目前Cell Source已与日本多家医疗机构达成合作,利用业界领先的细胞加工实绩,致力于各种再生医疗相关的研究。公司成立4年后,于2019年顺利在日本东证上市,合规性和安全性得到了全面的保证。

院内专家团队

AZACLI诊所的医生团队在抗衰老以及再生医疗等领域都有深入研究,这也是诊所在再生医疗和抗衰老方面如此专业的原因之一。医生数量比较多,小宜妈不一一说明,挑选几位医生代表进行简单的介绍~

医学监制 山川 雅之

医师/医学博士 金岛秀人

医师 ソシアス 美緒

院内特色项目

再生医疗近年来属于让人无法不关注的热点,它在人类疾病的改善、衰老的延缓、组织的再生等方面发挥着巨大的潜力。在诸多的干细胞研究进展的报道中,有一个身影常常出现,那就是外泌体。美国抗衰老医学研究会主席Klatz博士称:“外泌体是干细胞技术的下一个发展方向”。

那么,人们面临衰老时,干细胞外泌体正在发挥着怎么样的作用?科学家们又是如何利用干细胞外泌体来对抗衰老?

干细胞外泌体

那什么是外泌体呢?外泌体(Exosome, EXO)是一类直径30-150nm的细微囊泡,具有完整膜结构的细胞外囊泡,主要负责细胞间的物质运输和信息传递。

简单来说,外泌体就像是“通信兵”,广泛参与细胞间的交流,将原细胞发出的各种信息、指令传递到另一细胞,从而实现对另一细胞的调节和改善。

几乎所有细胞都可以分泌外泌体,干细胞外泌体具有免疫调节、抗炎和抗纤维化、抑制氧化应激、增强血管生成等作用,是目前临床应用最多的外泌体

经研究发现,干细胞外泌体可以再生皮肤和强化皮肤屏障,具有卓越的抗炎与再生效果,且没有其它副作用。干细胞外泌体或将成为治疗特异性皮炎等广泛炎症性皮肤疾病的一种有效且安全可靠的治疗方法。

除此之外,干细胞外泌体已在几种不同类型的疾病中显示出令人鼓舞的治疗效果,包括肾损伤、心脏损伤、脑损伤和肝肺损伤等。还有研究结果显示:干细胞外泌体可直接促进血管生成,改善大脑缺氧后的损伤。因此,干细胞外泌体可用于中风治疗,改善神经预后,增加血管与神经生成。

给大家分享一组投入外泌体进行治疗的案例,可以清楚地看到血管的流动性加强。

左边没有投入外泌体的血管;右边是投入外泌体之后的血管 

AZACLI诊所使用非动物性外泌体专用培养基进行加工处理。外泌体的质量监管严格按照细胞管理的规定基准进行(包括无菌检测、病毒检测等)

诊所用于生产外泌体的培养基做到彻底管理,乳酸和谷氨酸,培养过程中产生的杂质也会完全排除,外泌体的纯度高达99%以上。同时还会对培养好的外泌体进行不纯物,抗体种类,粒子浓度数量等严格检查,完全符合标准的产品才会投入使用。

干细胞外泌体最为常见的治疗方式是以点滴/注射的形式进行,还可以和其他项目一起叠加治疗,达到更好的效果。以下分享一些AZACLI诊所能够提供的治疗形式。

[外泌体点滴治疗]

纯外泌体点滴(用量:1V或2V、使用频率:1V一周一次、2V两周一次) 。将外泌体注入到生理盐水中并直接回输到血管中,也可以将外泌体添加到所需的点滴中。

[外泌体stock(4V/12V)]

进行stock点滴时,基础成分采用signature点滴(生理盐水中包含谷胱甘肽、维生素 B 、维生素 C 以及氢的注入)

[外泌体导入]

微针和水光注射时,使用外泌体可以改善肤质,外泌体stock可以用于此治疗。

[Brain Booster]

这是一种将外泌体和胆碱的药剂通过鼻粘膜进行给药的鼻喷雾剂。外泌体stock可以用于此治疗。

[埋线提升]

插入具有POD(聚对二甲基羟已酮)素材(医疗用在体内可溶解的材质)的锯齿・由3D网格覆盖的具有特征形状的线的时候,同时注入外泌体进行面部提升的施术项目。  

[面部填充]

把外泌体添加到填充物中,一同填充到在意饱满度的部位,可作为面部填充的施术项目。

6/青山医疗诊所

青山医疗诊所
青山医疗诊所位于日本东京港区的表参道,主要提供以间充质干细胞上清液和高浓度外泌体为基础的最新再生治疗,并拥有丰富的美容项目。
此外,作为抗衰老治疗,该诊所还提供包含“NMN/NAD⁺ 点滴疗法”在内的最先进技术治疗。
该诊所配备了先进的检测设备,由技术精湛的医疗团队执行。将每位患者的美丽与健康作为最优先考量,提供安全且有效的医疗服务。
我们就来看一下该诊所NAD⁺ 疗法”吧~

青山医疗诊所的成立旨在“为希望在即将到来的人生100年时代中更加充实生活的人们提供最新、最适合且最安全的医疗服务”,其目标是消除与面部和身体相关的忧虑,提供健康且充实的日常生活。

作为一个综合支持内外在美丽与健康的“全方位健康诊所”,该诊所在“再生医学”领域投入了大量精力,致力于提供安全且自然的效果。

该诊所诊疗的主要内容包括:

  • 干细胞・PRP疗法

  • Exosome疗法

  • NAD⁺ ・NMN疗法等

此外,作为抗衰老护理的一部分,该诊所利用最新的研究成果提供“抗衰老NAD⁺点滴”和“NMN口服疗法” ,以及作为预防医学检查项目的超早期癌症风险检测、NAD⁺ 检测、端粒检测和肠道菌群检测等服务。

该诊所旨在提供根据个人生活方式定制的“个性化医疗”,从现有的保险治疗和检查,到无法通过标准治疗覆盖的部分,以及到根本性的癌症预防,该诊所的高技术医疗专家将真诚地支持您的健康维护,提供最高水平的医疗护理。

人气抗衰项目--NAD⁺

院内护理项目

▲院内照片 侵权必究

在当今忙碌的世界中生存时,它是我们增强免疫力的盟友!恢复疲劳,抗衰老,改善认知功能!

NAD⁺ 水平测试适宜人群:

  • 那些很忙并且想尽快完成治疗的人

  • 想要消除疲劳、提高免疫力的人

  • 想要提高注意力和记忆力的人

  • 想要预防衰老并保持年轻容貌的人

  • 情绪波动的人

  • 想要保持大脑功能健康的人

NAD⁺皮下注射是一种手术时间短、减轻患者负担的治疗方法。这种短期治疗具有即使在忙碌的日常生活中也易于进行的优点,受到许多患者的欢迎。

此外,通过皮下注射将NAD⁺直接输送到体内可提高其穿透细胞的效率,从而更快地产生治疗效果。

该治疗中使用的 NAD⁺ 质量最高,在专门的设施中经过严格的质量控制生产,可有效促进细胞健康和能量产生。其结果,有望恢复全身机能,防止衰老,给长期疲劳、精力不足等患者带来巨大的希望。

此外,由于您在治疗后就可以恢复日常生活,因此与传统治疗和补充剂相比,它在时间和效果方面是一个更好的选择。皮下 NAD⁺注射代表了现代医学的一项重要进步,为生活忙碌的患者提供了新的治疗选择。

NAD+补充剂的益处:

1.短时间内支持你的健康 

皮下 NAD⁺注射可以在短时间内完成,即使对于忙碌的人来说也很容易操作。这种快速治疗方法有望促进细胞活化并迅速改善整体健康状况。NAD⁺ 皮下注射的巨大吸引力在于它是一个简短的过程,但非常有效。

2.安全性高 

皮下注射NAD⁺的优点在于对患者自身几乎没有有害副作用,是一种非常安全的治疗方法。所使用的 NAD⁺ 在专门的设施中经过质量控制,旨在最大限度提高其功效。

对于那些感觉精力不足或希望延缓衰老的人来说,这是一种安全的治疗选择。

3.细胞健康和修复

NAD⁺促进细胞修复过程并改善细胞代谢功能。当直接注射到体内时,它会迅速开始起作用并支持细胞健康。

对于那些寻求改善认知功能和追求更长寿、更健康的人来说,这有可能在细胞层面改善健康状况。

4.提高能量产量 

NAD⁺在能量产生中起着关键作用,并改善细胞中线粒体的功能。这有望提高那些缺乏能量或慢性疲劳的人的能量水平。

对于那些想要更快恢复疲劳的人来说,它可以立即补充能量。

5.抗衰老、保健 

皮下注射NAD⁺具有抑制衰老进程的效果,有望恢复全身机能并防止衰老。通过注射直接补充 NAD⁺ 可迅速提高体内 NAD⁺ 水平,支持细胞修复和再生。

对于想要预防衰老或者保持健康的人来说,它是保持青春和健康的有效方法。

▲院内照片 侵权必究

现在是时候在诊所获得日本制造的高品质 NAD⁺ 输注了!在高品质空间中放松身心、焕发活力

NAD⁺ 水平测试适宜人群:

  • 想要尝试国产NAD疗法的人

  • 寻求高质量、安全治疗的人

  • 那些想要提高绩效的人

  • 想要增加体内能量产量的人 

  • 想要消除日常疲劳的人

  • 那些想要减缓衰老过程的人

NAD⁺输注是一种直接向身体补充 NAD⁺ 的治疗方法,NAD⁺ 是身体产生能量的重要辅酶。本疗法所采用的NAD⁺由在欧洲拥有良好记录、经过消毒且符合日本药典标准的高品质原料制成。这确保了质量和安全。NAD⁺ 注入可促进细胞健康并刺激能量产生,帮助恢复整个身体的功能。这种治疗方法有望减轻慢性疲劳并减缓因衰老而导致的身体机能衰退。

它还促进细胞修复,帮助恢复健康和活力并改善您的日常生活质量。它特别适合那些感到精力不足、正在经历衰老或患有慢性疲劳的人,为人们带来了传统补充剂或治疗无法提供的新希望。

它还具有安全性高、副作用少的特点,是现代医学的重要进步,为许多患者提供了新的治疗选择。

NAD⁺补充剂的益处:

1.日国产产品特有的安全性和可靠性

通过彻底贯彻国产产品特有的安全性和品质,我们能够发挥促进细胞健康和激活能量产生的效果。

患有慢性疲劳或衰老的人可以使用可靠的日本技术进行 NAD⁺ 注入,以恢复整个身体的功能并改善健康。

2.细胞健康和修复

NAD⁺促进细胞修复过程并改善细胞代谢功能。当通过静脉输液直接注入体内时,它会迅速开始起效并支持细胞健康。

对于那些寻求改善认知功能和追求更长寿、更健康的人来说,这有可能在细胞层面改善健康状况。

3.提高能量产生

NAD⁺ 在能量产生中起着关键作用,并改善细胞中线粒体的功能。这有望提高那些缺乏能量或慢性疲劳的人的能量水平。

对于那些想要更快恢复疲劳的人来说,它可以立即补充能量。

4.抗衰老、保健

NAD⁺输注具有抑制衰老进程的效果,有望恢复全身功能并防止衰老。通过静脉输液直接补充 NAD⁺ 可迅速提高体内 NAD⁺ 水平,支持细胞修复和再生。

对于想要预防衰老或者保持健康的人来说,它是保持青春和健康的有效方法。

5.改善代谢问题

NAD⁺ 也有助于正常的代谢功能。对于那些有代谢问题的人来说,NAD⁺ 输注可以改善新陈代谢并有助于控制体重和调节血糖。这可以改善整体健康状况并提高生活质量。

诊所环境

▲医院入口
▲前台
▲等候区
日本东京医疗抗衰商务考察: ✅ 东京 ✅ 东京当地多诊所参访抗衰应用(NAD+外泌体-上清液等项目参访实际了解)✅日本制药厂考察参访 ✅ 多家药企副理事长座谈(探讨系列产品)同时多家研发NAD+株式会社参与直面交流一手资源 敬请期待 NAD+外泌体抗衰,外泌体ED治疗 外泌体生发等诸多项目

日本NAD+(四驾马车)

1/PueStem系例

与大阪再生医学中心的 Shutaka Kubo 博士合作生产

该中心是日本第一家将 CPC(细胞培养室)整合到诊所的诊所

日本Pure Stem 公司 ——NAD + 领域的卓越缔造者

在众多致力于NAD + 产品研发与生产的企业中,日本的 Pure Stem 公司脱颖而出,成为行业内的佼佼者。日本在生命科学和健康医疗领域一直处于世界领先地位,其对 NAD + 的研究与应用更是走在前沿。日本是全球范围内唯一将 NAD + 列为合法药品和保健品原料的国家,并率先进行了临床试验,在原料和产品的生产规范、安全性、纯度、检测等方面,都有着堪称全球最严格的监管要求。Pure Stem 公司深谙这些高标准,凭借自身的诸多优势,在 NAD + 产品领域树立了卓越的口碑。

一)深厚的科研底蕴

Pure Stem 公司拥有一支由顶尖科研人员组成的专业团队,他们在生命科学领域造诣深厚,对 NAD + 的作用机制和应用展开了深入探索。公司积极与多所知名高校和科研机构建立紧密合作关系,持续追踪国际前沿科研成果,并将最新研究发现巧妙应用于产品研发。比如,通过与日本顶尖学府东京大学的科研团队携手,深入剖析 NAD + 在细胞修复和延缓衰老方面的作用路径,从而为优化产品配方提供坚实依据,不断提升产品功效。

二)领先的生产工艺

在生产工艺方面,Pure Stem 公司采用了先进的生物发酵技术与全酶法工艺。生物发酵技术能够保障 NAD + 产品具备高纯度和高活性,最大程度保留 NAD + 的生物特性,使其进入人体后可迅速被识别和利用。全酶法工艺是一种安全、高效且绿色的生产方式,配合健康大数据和人工智能 AI 技术,能够精准把控生产过程的各个环节,提取出纯度超过 99.99% 的 NAD+,并且产品中不含有任何重金属和化学试剂残留,为消费者提供了安全可靠的产品保障。

三)科学的配方设计

除了高纯度的NAD+,Pure Stem 公司的产品还精心搭配了多种协同成分。这些成分与 NAD + 相互协作,进一步增强产品效果。例如,添加了具有抗氧化和抗炎作用的成分,像 EGCg、α- 硫辛酸、花青素等,它们与 NAD + 共同对抗细胞衰老和炎症反应,从多个维度为身体提供全方位保护;同时,运用先进的吸收技术,如 ULTRAbsorb™ 3 倍超能利用率技术,实现 NAD + 放大器效果,大幅提高人体对 NAD + 的吸收效率,让产品功效得以更充分发挥。

(四)严格的质量把控

质量是产品的生命线,Pure Stem 公司对此有着深刻认知。在生产过程中,严格遵循国际质量管理体系标准,从原材料采购到成品出厂,每一个环节都经过严格检测与把关。公司构建了完善的质量检测体系,配备先进检测设备,对产品的纯度、活性、安全性等指标进行全方位检测,确保每一瓶 Pure Stem NAD + 产品都符合高质量标准,让消费者放心使用。

产品详情

备受关注的“烟酰胺腺嘌呤二核苷酸 (NAD+)”是纯日本制造的,纯度99% 或更高,并以冻干形式提供。产品名称:PureStem NAD+ 200mg ×10瓶数量:10瓶/盒储存方法:冷藏/室温成分:日本制造制造国:日本有效期:自生产之日起2年由第三方机构认证【注】

资格和许可证

高度管理区医療機器等販売・賃貨許可:2022文文生薬第758号医薬品店舗販売業許可:2022文文生薬第848号医薬品卸売業許可:第5305161624号

从原材料采购到制造,一切都在日本完成。是国内NAD+,已获得第三方机构产品质量认证。

已关注
关注
重播 分享

2/川井制药研发监制的NAD+

川井制药株式会社拥有一支完善的研究团队(医生、研究人员、研究机构等),从商品企划、开发到生产制造一条龙,极力打造完全无添加纯天然产品。

川井制药的生产线历史悠久,拥有60年的生产线生产经验,技术力量雄厚,管理规范,品质保证优良。每件产品在出厂前都要经过多道工序严格检验,包括机械检验、人工检验、二次机械检验等程序。

该生产线已获得日本GMP认证,可生产2类、3类药品、准药品、保健食品、化妆品等。此外,川井制药还根据客户的不同需求进行委托加工,并提供一般细菌检测、pH值测量、粘度测量、密度测量等检验服务。

川井制药株式会社的生产线长期以来接受了来自多个企业的生产委托,委托加工的产品超过500种,其中包括最畅销的干细胞上清液系列护肤产品和NMN保健食品

已关注
关注
重播 分享
静脉注射 NAD⁺ 可以改善的疾病/状况

认知障碍

✅ 神经退行性疾病

✅ 肥胖、代谢综合症

✅ 2型糖尿病,胰岛素分泌减少

✅ 血脂异常

✅ 动脉硬化、心脏病、ED

✅ 肾功能下降

✅ 脂肪肝、肝功能障碍

✅ 感染

✅ 慢性疲劳

✅ 不孕症

✅ 抑郁、焦虑

✅ 自闭症谱系障碍

✅ 肌肉萎缩

✅ 皮肤老化(皱纹、斑点等)

✅ 加速衰老,缩短健康预期寿命

✅ 睡眠障碍、昼夜节律紊乱

NAD+的输注方式

NAD+输注通常提供三种注射方式:静脉注射、肌肉注射和皮下注射,每种方式都有其独特的优势和局限性。

静脉注射以其见效快、吸收度高的特点而备受青睐,特别是对于需要迅速发挥药效的情况。然而,这种注射方式相对费时,例如,注射250mg的药物至少需要2小时。此外,静脉注射还可能带来一些副作用,如注射部位的疼痛、红肿或过敏反应等,这需要患者在选择时予以考虑。

相比之下,肌肉注射和皮下注射则更为便捷。这两种方式无需长时间等待,患者即打即走,非常适合时间紧迫或不愿长时间等待的患者。然而,它们的吸收速度相对较慢,且吸收度理论上也不及静脉注射。相比之下,肌肉注射和皮下注射则提供了更为便捷的选择,尽管它们在吸收速度和程度上略逊一筹。不同的输注方式各有千秋,患者在选择时需根据个人需求和身体状况权衡利弊

NAD+ 作为一种至关重要的生物分子,在抗衰老和维护健康方面的作用正逐渐成为研究的热点。随着科技的不断革新与发展,预计未来将有更多有关 NAD+ 的科研成果问世,这些成果将为人类抵抗衰老、防治疾病提供更为高效的方法与策略。

在追求健康与长寿的过程中,NAD+ 可能会成为一把关键的钥匙。通过深入了解 NAD + 的作用机制,探索有效的补充方式,我们有望延缓衰老进程,提高生活质量,享受更加健康、长寿的人生。

3/日本CGM\制药

4/(YR)NAD+NMN点滴

NMN与NAD+以及日本院线专供的双重补充制剂相关介绍。

NAD+在体内的循环(代谢与合成)

NAD+代谢循环系统,消耗、拯救路径合成及补充 

从上图不难看出NAD⁺ 是细胞的重要辅酶,负责支持能量代谢、修复受损 DNA 和维持免疫功能,堪称细胞的“燃料”。通过 「拯救途径」(Salvage Pathway) 高效回收消耗掉的 NAD⁺,重新合成为新NAD⁺,以持续维持正常运作。年轻时候机体可以正常运作循环以保持健康状态。

随着年龄增长或细胞病变,从「头合成途径」「烟酸途径」效率下降,细胞更依赖「拯救途径」,然而 NAMPT 酶活性下降,而NAD⁺的消耗增加使「拯救途径」效率降低,循环内NAD⁺产量水平持续下降。

简单了解NAD+代谢合成

NAD+直接前体是NMN

需要酶Nmnat参生成NAD+

NAD+长寿因子等消耗产生NAM

NAM在酶Nampt作用下转NMN

随着年龄增长NAD+补和路径下降

随着年龄增长NAD+消耗增加,CD38以及长寿因子等NAD+消耗增加。

  1. 酶活性下降,两种直接参与酶回收转率下降,导致nmn与nad含量下降。

  2. 源头合成几乎失效,通过外界食物补充吸收合成NAD加路径几乎失效。

tips

简要概括

  • NAD+在体内有两个补充路径,一个是食物补充,一个是回收路径(参与代谢消耗后通过酶作用再一步步转化为NMN与NAD+,然后参与机体进行消耗)但是随着年龄增长消耗增加了,转化合成降低了,所以机体不如年轻时候状态,衰老显现。

NAD+点滴派与NMN点滴派?

NAD+点滴可否被细胞直接吸收的问题?

起初的研究,补充NAD+主要是通过补充前体NMN来实现,因为NAD+分子量比较大而且带电性无法穿越细胞膜被细胞直接吸收,但是有研究表明是可以被部分组织直接吸收、或通过特定的转运蛋白直接进入细胞,但目前更多的认知是不可被直接吸收,小编也认为NAD+是无法被细胞直接吸收的,或者吸收非常有限。

如果不能被直接吸收,NAD+点滴进入血液后如何发挥作用

NAD+虽然大多无法直接完全被细胞吸收而发挥作用,但是可以被影响循环中NAD加水平因素的细胞膜上的CD38等消耗,这样可以维持细胞内NAD+的水平,同时NAD+可以转化为NAM与NMN参与NAD+的体内回收合成路径,从而提升NAD+水平含量。

综合1与2,直接补充NMN岂不是更好

通过前边所阐述的NAD+在体内代谢以及挽救合成路径,影响NAD+水平的因素还有非常重要的一点,酶的活性,所以NMN在合成NAD+转化的时候有一个转化率的问题。 

NMN与NAD+

NMN,全称β-烟酰胺单核苷酸,一种自然存在的生物活性核苷酸,属于维生素B3衍生物。在很多食物中都有少量存在,但是含量极低,单纯依靠食物摄取,无法达到补充NMN的作用。

每 100g 花椰菜、卷心菜中分别含有 0.25-1.12mg 和 0-0.9mg NMN;每 100g 牛油果、番茄中分别含有 0.36-1.6mg 和 0.26-0.3mg NMN,而每 100g 生牛肉中仅含有 0.06-0.42mg NMN。

在人体中NMN是NAD+最直接的前体,也就是说可以生成NAD+,其功能也主要是通过NAD+体现。

NAD+,又叫辅酶Ⅰ,是体内许多催化酶的辅酶,存在每一个细胞中参与上千项反应。

它是三羧酸循环的重要辅酶,促进糖、脂肪、氨基酸的代谢,参与能量的合成,我们身体每一个细胞中的线粒体都依赖于这些辅酶来为所有基本功能提供能量。

NAD+不仅在能量代谢途径上扮演着关键分子,在DNA修复方面也是至关重要的底物。

NAD+的DNA修复作用

2015年,有三位研究DNA修复机制的科学家——托马斯·林达尔、保罗·莫德里奇和阿齐兹·桑萨尔,获得了诺贝尔化学奖。

他们的研究揭示了NAD+、长寿蛋白Sirtuins、DNA修复酶PARP和细胞修复之间的关系。

首先,NAD+可以作为底物通过激活PARP和Sirtuins参与DNA修复。

PARP,聚ADP核糖聚合酶,与DNA修复密切相关,具有感应DNA损伤的功能,它在识别了DNA片段的结构损伤后被激活。

Sirtuins,乙酰化酶,被称为「长寿蛋白」,在DNA损伤后的DNA修复和细胞代谢中发挥着重要的作用。有了NAD+, PARP和Sirtuins才能发挥相应作用。当细胞处于DNA修复过程时,需要合成大量NAD+,才能维持供需平衡。

作为NAD+的共同消耗者,Sirtuins和PARP相互依赖、互相调控,分工协作参与DNA修复或细胞凋亡:

DNA氧化损伤后,PARP会被激活,PARP通过消耗NAD+修复受损DNA片段,SIRT6直接参与碱基切除修复和DNA双链断裂修复,当NAD+耗竭,刺激SIRT1,直接导致细胞凋亡。

及时补充NAD+是关键

研究发现,NAD+水平随着年龄的增加稳定地衰减。30岁开始,人身体的NAD+水平就会随着人的年龄增长而呈下降趋势。60岁时,NAD+的水平不到年轻人的四分之一。

这就意味着60岁以后,人体内有很多生化代谢反应无法高效进行,所以年龄越大健康问题也越来越多,而及时恢复NAD+水平能促进健康和延长寿命。

但是,NAD+无法直接通过口服补充。NAD+分子量太大,无法被人体直接吸收,再加上活性太高,分子不稳定等因素口服影响有限,现在多采用点滴等方式直接补充

通过补充β-NMN 和 NAD⁺,直接提供 NAD⁺ 的原料和来源,绕过细胞内低效路径,快速恢复 NAD⁺ 水平以供平衡中CD38等外源消耗。同时NMN持续转化为细胞内源NAD+能帮助细胞高效运转,支持能量代谢和修复,稳定细胞代谢循环。保持NAD+在体内的循环中一直处于高含量的循环状态。

💙日本銀座YR Clinic顶级推荐 NAD+&βNMN330mg黄金比例细胞抗衰能量针。纯生物制剂,不含化工合成NMN 日清原料荣誉出品。双重平衡补充完美配比,吸收转化率极高,即时感受与持续延缓衰老效果更好。

    直接NAD+ 补充:NAD+ 补充则可以立即增加血液中的 NAD+ 浓度,为身体提供快速的 NAD+ 来源,特别  是在能量需求急剧增加或快速恢复时有帮助。

    NMN 补充:NMN(烟酰胺单核苷酸)是 NAD+ 的前体,能够在细胞内转化为 NAD+。它能通过补救途径在细胞中增加 NAD+ 水平,从而为 NAD+ 消耗的代谢过程(如 DNA 修复、能量代谢等)提供持续支持

    NMN与NAD+点滴疗法的健康益处

    改善代谢健康

    研究显示,NMN和NAD+都能够改善代谢健康,特别是对胰岛素敏感性的提升有明显效果。NMN能够帮助降低血糖水平,减少胰岛素抵抗,这对预防和管理糖尿病等代谢疾病具有重要意义。

    在中国的研究中,NMN补充被用于改善代谢综合症的患者,显示出减少脂肪积累和改善胰岛素敏感性的潜力

    增强认知功能与抗疲劳

    随着年龄增长,认知功能下降和疲劳感增加是常见的问题。NMN和NAD+点滴疗法在这方面展示了令人鼓舞的效果。多项研究表明,这些疗法能够激活长寿基因Sirtuin,这有助于改善记忆力和注意力,减少疲劳。

    在日本,一些老年人报告称接受NAD+点滴疗法后,认知功能和整体精神状态都有所提升。

    支持心血管健康

    NAD+点滴疗法在心血管健康维护中也展现了潜力。通过提升NAD+水平,可以降低血脂水平,减少动脉硬化的风险,从而减少心血管疾病的发生。

    美国的临床试验显示,接受NAD+点滴的患者其血压稳定性得到了改善,心血管系统的健康风险显著降低。

    抗氧化与DNA修复

    NMN和NAD+点滴疗法能够帮助细胞抵抗氧化压力,减少自由基的损害,促进DNA修复,从而推迟衰老进程。Sirtuin基因的活化在这一过程中扮演着重要角色,它可以帮助维持细胞的健康状态,推迟衰老。

    这一机制的研究在美国哈佛大学的实验室中取得了重要进展,揭示了NAD+在抗衰老中的潜在应用。

    ◆直接NAD+补充:NAD+补充则可以立即增加血液中的NAD+浓度,为身体提供快速的NAD+来源,特别是在能量需求急剧增加或快速恢复时有帮助。

    ◆NMN补充:NMN(烟酰胺单核苷酸)是NAD+的前体,能够在细胞内转化为NAD+。它能通过补救途径在细胞中增加NAD+水平,从而为NAD+消耗的代谢过程(如DNA修复、能量代谢等)提供持续支持。

    NMN/NAD+备受瞩目的效果

    NAD+、NMN改善线粒体功能并提高身体所有器官的能量水平。

    同时,激活的七种去乙酰化酶基因的作用有望改善几乎所有代谢器官的细胞代谢和细胞功能,包括骨骼肌、肝脏、心脏和眼睛。它似乎可以改善或预防许多疾病并延缓衰老。

    抗衰老:改善衰老基因的增加。

    ●神经系统疾病:恢复神经系统疾病特有的功能障碍。o眼部功能:已被证实对对抗眼部衰老有效。

    ●阿尔茨海默病:有效减少β-淀粉样蛋白的产生、淀粉样蛋白斑块负荷、突触损失等。

    ●脑出血:影响衰老和抗氧化引起的血管供血不足的解决。

    ●肥胖及其并发症:通过激活线粒体来改善肌肉和肝功能。

    ●缺血再灌注损伤:通过激活Sirtuin 1(酶),保护心脏在缺血再灌注过程中免受损伤。

    NAD+&β-NMN黄金配比

    制剂说明

    NAD+与NMN的独家配比,再生医疗·先端医疗センター100%日本原研制造,银座以及日本多家医疗现场人气点滴,每一批次除了实验失败双重检测都有第三方的试验分析报告书,客户反馈满意度非常高的一款保养制剂。

    已关注
    关注
    重播 分享
    3月-4月✨日本东京医疗抗衰商务考察: ✅ 东京 ✅ 东京当地诊所参访抗衰应用(NAD+外泌体-上清液等项目参访实际了解)✅日本制药厂考察参访 ✅ 多家药企副理事长座谈(探讨系列产品)同时多家研发NAD+株式会社参与直面交流一手资源 敬请期待 NAD+外泌体抗衰,外泌体ED治疗 外泌体生发等诸多项目-深入了解,亲身体验

    NAD+ 作为一种至关重要的生物分子,在抗衰老和维护健康方面的作用正逐渐成为研究的热点。随着科技的不断革新与发展,预计未来将有更多有关 NAD+ 的科研成果问世,这些成果将为人类抵抗衰老、防治疾病提供更为高效的方法与策略。

    在追求健康与长寿的过程中,NAD+ 可能会成为一把关键的钥匙。通过深入了解 NAD + 的作用机制,探索有效的补充方式,我们有望延缓衰老进程,提高生活质量,享受更加健康、长寿的人生。

    注意事项与禁忌症

    让抗衰真正回归健康本质

    可能出现的体感原因及策略

     • 胸闷/胸部发紧症状

    因NAD+迅速渗透至呼吸系统,并在肺部发挥效能,促进肺泡内的气体交换过程,同时显著增强线粒体的能量产生。

    由于NAD+对线粒体的强化作用显著,患者可能会感受到胸部发紧或呼吸道有收缩感若此感觉难以忍受,建议通过降低输注速度或暂时中断输注来缓解症状,随后不适感将逐渐消退

     • 恶心及胃痉挛症状

    NAD+在体内加速了新陈代谢进程,促进了血液循环,从而导致胃排空速度加快。同时,随着体内细胞及酶活性的提升,血液更多地被输送到全身其他部位,这可能引发胃部的不适感,包括恶心和胃痉挛。

    为缓解此症状,建议患者在进食后进行输注,或调整输注速度至更低水平,甚至暂时停止输注,症状将随之缓解

     • 手脚指尖发麻

    NAD+具有激活神经末梢的作用,能够唤醒更多的末梢神经元,从而可能引发手脚指尖发麻的症状。

    一旦患者出现此症状,可通过降低输注速度或暂停输注来迅速消除不适感

     • 潮热及心率加快症状

    NAD+对心脏具有积极作用,能够活化心肌酶,因此心率加快是正常现象,甚至在心肌炎的辅助治疗中也会出现类似表现。

    此外,NAD+在体内代谢过程中可生成NAM,该物质能够作用于皮下毛细血管,导致面部或上呼吸道出现潮红、潮热的症状。

    为缓解这些症状,建议调整输注速度至适宜水平或暂时中断输注,症状将很快消失

    禁忌症

    禁忌人群: 

     • 孕期及哺乳期女性

     • 婴幼儿及18岁以下青少年儿童

     • 严重肝肾功能不全者

     • 痛风患者(发作期间)

     • 急性期肿瘤患者

     • NAD+成分过敏史者

    精品写真推荐

    C48.007 少女的袜子 [40P-63MB] C48.007 少女的袜子 [40P-63MB] JKFUN-036 与篮球无关 80D白丝 卉子 [60P1V-2.75G]JKFUN, 卉子, 森萝财团, 白丝, 美腿 JKFUN-036 与篮球无关 80D白丝 卉子 [60P1V-2.75G]JKFUN, 卉子, 森萝财团, 白丝, 美腿 C19.007 桃子的睡衣 [44P-383MB] C19.007 桃子的睡衣 [44P-383MB] C42.007 桃子的浴衣 [40P-312MB] C42.007 桃子的浴衣 [40P-312MB] C12.005 让护士姐姐好好关爱你 [43P-374MB] C12.005 让护士姐姐好好关爱你 [43P-374MB] C29.003 凳子上的果腿 [40P-72MB] C29.003 凳子上的果腿 [40P-72MB] C36.005 路边的椅子上 [40P-76MB] C36.005 路边的椅子上 [40P-76MB] C09.002 格子裙少女 [41P-338MB] C09.002 格子裙少女 [41P-338MB] C33.006 桃子的吊带睡衣 [40P-272MB] C33.006 桃子的吊带睡衣 [40P-272MB] C25.004 少女的密语 [40P-617MB] C25.004 少女的密语 [40P-617MB] D61.006 兔玩映画 桃子的OL制服 [40P-136MB] D61.006 兔玩映画 桃子的OL制服 [40P-136MB] C08.001 被束缚的少女 [44P-584MB] C08.001 被束缚的少女 [44P-584MB] C23.006 教室里的少女 [45P-349MB] C23.006 教室里的少女 [45P-349MB] C41.008 猫猫的女仆装 [41P-645MB] C41.008 猫猫的女仆装 [41P-645MB] 少女秩序 VOL.07 格子短裙的诱惑 白丝双马尾[51P-120.9M] JK制服, 双马尾, 少女秩序, 白丝, 美腿, 美足 少女秩序 VOL.07 格子短裙的诱惑 白丝双马尾[51P-120.9M] JK制服, 双马尾, 少女秩序, 白丝, 美腿, 美足 JKFUN-038《湿气很重的白色房间》80D白色过膝袜 卉子 [105P1V-3.63G]JKFUN, 女仆, 女仆装, 森萝财团, 白丝, 美腿, 美足 JKFUN-038《湿气很重的白色房间》80D白色过膝袜 卉子 [105P1V-3.63G]JKFUN, 女仆, 女仆装, 森萝财团, 白丝, 美腿, 美足 C31.003 当兔子变成了美少女 [46P-559MB] C31.003 当兔子变成了美少女 [46P-559MB] D60.002 兔玩映画 大姐姐的黑袜子 [40P-101MB] D60.002 兔玩映画 大姐姐的黑袜子 [40P-101MB] C20.003 超可爱的猫耳女仆 [48P-424MB] C20.003 超可爱的猫耳女仆 [48P-424MB] C01.002 穿黑丝牛仔裙的少女 [46P-204MB] C01.002 穿黑丝牛仔裙的少女 [46P-204MB] 森萝财团 露露子-02E 4K 白丝女仆 [107P1V-5.04GB] 森萝财团 露露子-02E 4K 白丝女仆 [107P1V-5.04GB] D59.007 兔玩映画 长门鲨神子和病娇女友 [32P-214MB] D59.007 兔玩映画 长门鲨神子和病娇女友 [32P-214MB] 少女秩序 VOL.03 少女的心思 白丝短发 [40P-232.2M]可爱, 少女秩序, 白丝, 美腿, 美足 少女秩序 VOL.03 少女的心思 白丝短发 [40P-232.2M]可爱, 少女秩序, 白丝, 美腿, 美足 少女秩序 VOL.15 超薄白丝的质感[47P-338.1M]少女秩序, 白丝, 美腿, 美足 少女秩序 VOL.15 超薄白丝的质感[47P-338.1M]少女秩序, 白丝, 美腿, 美足 少女秩序 VOL.12 少女的丝足特写 白丝双马尾[45P-294.2M]双马尾, 少女秩序, 白丝, 美腿, 美足 少女秩序 VOL.12 少女的丝足特写 白丝双马尾[45P-294.2M]双马尾, 少女秩序, 白丝, 美腿, 美足 少女秩序 VOL.06 新买的黑丝 双马尾[55P-172M]双马尾, 少女秩序, 美腿, 美足, 黑丝 少女秩序 VOL.06 新买的黑丝 双马尾[55P-172M]双马尾, 少女秩序, 美腿, 美足, 黑丝 少女秩序 VOL.11 恋上你的床 可爱白丝[49P-280M]可爱, 少女秩序, 白丝, 美腿, 美足 少女秩序 VOL.11 恋上你的床 可爱白丝[49P-280M]可爱, 少女秩序, 白丝, 美腿, 美足 少女秩序 VOL.04 艳丽的小红裙 JK 白丝[52P-417.5M]JK, JK制服, 少女秩序, 白丝, 美腿, 美足 少女秩序 VOL.04 艳丽的小红裙 JK 白丝[52P-417.5M]JK, JK制服, 少女秩序, 白丝, 美腿, 美足 少女秩序 EX.05 黑丝JK的绝对诱惑[45P-270.9M]JK, JK制服, 制服, 少女秩序, 美腿, 美足, 黑丝 少女秩序 EX.05 黑丝JK的绝对诱惑[45P-270.9M]JK, JK制服, 制服, 少女秩序, 美腿, 美足, 黑丝 少女秩序 VOL.16 无法拒绝的白丝 可爱双马尾[49P-354M]双马尾, 少女秩序, 白丝, 美腿, 美足 少女秩序 VOL.16 无法拒绝的白丝 可爱双马尾[49P-354M]双马尾, 少女秩序, 白丝, 美腿, 美足 森萝财团 内部-006 沙发上的双马尾白丝睡衣美少女 [104P1V-3.39GB] 森萝财团 内部-006 沙发上的双马尾白丝睡衣美少女 [104P1V-3.39GB] 少女秩序 VOL.05 课堂上的幻想 白丝校服[30P-270.9M]制服, 学生装, 少女秩序, 校服, 白丝, 美腿, 美足 少女秩序 VOL.05 课堂上的幻想 白丝校服[30P-270.9M]制服, 学生装, 少女秩序, 校服, 白丝, 美腿, 美足 少女秩序 VOL.10 享受周末的假日 白丝双马尾[49P-356.9M]双马尾, 可爱, 少女秩序, 白丝, 美腿, 美足 少女秩序 VOL.10 享受周末的假日 白丝双马尾[49P-356.9M]双马尾, 可爱, 少女秩序, 白丝, 美腿, 美足 少女秩序 VOL.14 美味的生活 白丝双马尾睡裙[47P-360.7M]双马尾, 少女秩序, 白丝, 睡衣, 美腿, 美足 少女秩序 VOL.14 美味的生活 白丝双马尾睡裙[47P-360.7M]双马尾, 少女秩序, 白丝, 睡衣, 美腿, 美足 C10.005 绿裙子 [41P-263MB] C10.005 绿裙子 [41P-263MB] C17.005 漫画袜子 [40P-94MB] C17.005 漫画袜子 [40P-94MB] C19.003 酒吞童子 [39P-703MB] C19.003 酒吞童子 [39P-703MB] C23.004 黑色裙子 [40P-72MB] C23.004 黑色裙子 [40P-72MB] SD.003 兔子呀 [40P-504MB] SD.003 兔子呀 [40P-504MB] C45.007 黑丝格子裙 [40P-69MB] C45.007 黑丝格子裙 [40P-69MB] VOL.032 粉色团子 [41P-144MB] VOL.032 粉色团子 [41P-144MB] C03.002 不要乱玩裤子! [54P-41MB] C03.002 不要乱玩裤子! [54P-41MB] C11.002 黑白旗袍双子 [41P-249MB] C11.002 黑白旗袍双子 [41P-249MB] C50.007 索尼子幼稚园 [41P-480MB] C50.007 索尼子幼稚园 [41P-480MB] D57.003 格子裙和丝袜 [40P-73MB] D57.003 格子裙和丝袜 [40P-73MB] C08.006 慵懒的JK [40P-520MB] C08.006 慵懒的JK [40P-520MB] C23.005 惠的礼服 [40P-694MB] C23.005 惠的礼服 [40P-694MB] XiuRen秀人网 2018.02.02 No.923 玄子[47+1P128M] XiuRen秀人网 2018.02.02 No.923 玄子[47+1P128M] C17.008 一半袜子一半脱掉 [40P-96MB] C17.008 一半袜子一半脱掉 [40P-96MB] C26.004 红色格子裙和白丝 [40P-412MB] C26.004 红色格子裙和白丝 [40P-412MB] 兔玩映画 兔女郎 Vol.025 风女 [42P-849MB] 兔玩映画 兔女郎 Vol.025 风女 [42P-849MB] 兔玩映画 兔女郎 Vol.050 女仆 [41P-593MB] 兔玩映画 兔女郎 Vol.050 女仆 [41P-593MB] JKFUN-035 绫波丽战斗服泳装 30D肉丝 卉子 [79P1V-2.26G]JKFUN, 卉子, 森萝财团, 美腿, 肉丝 JKFUN-035 绫波丽战斗服泳装 30D肉丝 卉子 [79P1V-2.26G]JKFUN, 卉子, 森萝财团, 美腿, 肉丝 兔玩映画 兔女郎 Vol.001 兔女郎 [51P-75MB] 兔玩映画 兔女郎 Vol.001 兔女郎 [51P-75MB] XiuRen秀人网 2014.10.24 No.228 木子nana [57+1P425M] XiuRen秀人网 2014.10.24 No.228 木子nana [57+1P425M] XiuRen秀人网 2015.01.06 No.272 子纯儿Annie [52P215M] XiuRen秀人网 2015.01.06 No.272 子纯儿Annie [52P215M] XiuRen秀人网 2015.01.12 No.279 子纯儿Annie [67P328M] XiuRen秀人网 2015.01.12 No.279 子纯儿Annie [67P328M] XiuRen秀人网 2015.09.27 No.396 优琪琪子yuki XiuRen秀人网 2015.09.27 No.396 优琪琪子yuki XiuRen秀人网 2017.09.11 No.813 兔子NINA[50+1P148M] XiuRen秀人网 2017.09.11 No.813 兔子NINA[50+1P148M] XiuRen秀人网 2017.11.03 No.844 多香子[54+1P124M] XiuRen秀人网 2017.11.03 No.844 多香子[54+1P124M] XiuRen秀人网 2018.08.07 No.1114 金子Grace[51+1P113M] XiuRen秀人网 2018.08.07 No.1114 金子Grace[51+1P113M] XIUREN秀人网 2023.05.24 NO.6794 杏子Yada [82+1P665M] XIUREN秀人网 2023.05.24 NO.6794 杏子Yada [82+1P665M] XIUREN秀人网 2023.07.05 NO.7030 杏子Yada [76+1P592M] XIUREN秀人网 2023.07.05 NO.7030 杏子Yada [76+1P592M] C00.003 河边的黑丝 [42P-89MB] C00.003 河边的黑丝 [42P-89MB] C03.005 萌萌的黑丝 [44P-107MB] C03.005 萌萌的黑丝 [44P-107MB] C08.002 窗边的白丝 [40P-83MB] C08.002 窗边的白丝 [40P-83MB] C10.004 萝莉的红裙 [40P-96MB] C10.004 萝莉的红裙 [40P-96MB] C10.007 午后的阳光 [39P-532MB] C10.007 午后的阳光 [39P-532MB] C11.001 床上的白丝 [40P-262MB] C11.001 床上的白丝 [40P-262MB] C14.004 发光的果腿 [42P-92MB] C14.004 发光的果腿 [42P-92MB] C16.007 学姐的网袜 [42P-476MB] C16.007 学姐的网袜 [42P-476MB] C18.006 夏天的热裤 [40P-31MB] C18.006 夏天的热裤 [40P-31MB] C18.007 学姐的睡衣 [38P-371MB] C18.007 学姐的睡衣 [38P-371MB] C23.008 午后的房间 [36P-345MB] C23.008 午后的房间 [36P-345MB] C24.008 超可爱的楙! [40P-384MB] C24.008 超可爱的楙! [40P-384MB] C27.008 这腿超细的 [40P-68MB] C27.008 这腿超细的 [40P-68MB] C31.002 床上的黑丝 [40P-60MB] C31.002 床上的黑丝 [40P-60MB] C33.005 妹妹的果腿 [40P-79MB] C33.005 妹妹的果腿 [40P-79MB] C36.001 初秋的校园 [40P-384MB] C36.001 初秋的校园 [40P-384MB] C38.004 妹妹的白丝 [40P-79MB] C38.004 妹妹的白丝 [40P-79MB]

    最新文章

    随机文章