当前位置:首页>美女资讯>亚洲第一人!70后女神院士胡海岚:实力与颜值爆表,斩获世界杰出女科学家奖,荣膺中国科学院院士

亚洲第一人!70后女神院士胡海岚:实力与颜值爆表,斩获世界杰出女科学家奖,荣膺中国科学院院士

  • 2026-04-15 08:40:18
亚洲第一人!70后女神院士胡海岚:实力与颜值爆表,斩获世界杰出女科学家奖,荣膺中国科学院院士

在中国医学科学事业蓬勃发展的进程中,一代代科学家薪火相传。一批中青年学者正以卓越的科研实力与学术贡献,接过前辈的接力棒,成为推动中国脑科学前进的中坚力量。浙江大学脑科学与脑医学学院院长、双脑中心主任胡海岚教授,正是其中的杰出代表。

从屠呦呦荣获诺贝尔医学奖,到陈化兰问鼎世界杰出女科学家成就奖,再到胡海岚斩获同一殊荣,这些足以说明巾帼不让须眉,女科学家已经成为科技界一道亮丽的风景线。作为70女性科学家,胡海岚教授在神经科学领域深耕二十余载,长期致力于情绪与社会行为的神经编码和调控机制研究,尤其在抑郁症的基础机制与转化研究上,取得了既有理论意义又有潜在应用价值的系统性原创成果。其团队首次揭示了导致抑郁的大脑机制,为研发新型抗抑郁药物提供了多个崭新分子靶点

相关论文发表于《Nature》《Cell》等国际顶级期刊,她本人荣获国家自然科学奖二等奖、国际脑研究组织IBRO-Kemali神经科学国际奖、谈家桢生命科学奖等多项殊荣,《人民日报》盛赞其为亚洲第一人

不仅如此,20251121日,中国科学院公布院士增选结果,胡海岚教授正式当选为中国科学院院士(生命科学和医学学部)。这不仅是对她二十余年潜心科研的高度肯定,也标志着中国脑科学迈向世界前沿的重要一步。

26年肿瘤研究热点汇总

 独家汇总整理 扫码添加领取

一、科研启航

1、科志向高远

胡海岚教授于1973年出生于浙江东阳,这座素有美誉的城市不仅赋予了这位江南女子温婉的气质,更培养了她对未知世界如饥似渴的探索精神。学生时代便是学霸,数学成绩常年年级第一,高中获全国物理奥赛一等奖,被保送北京大学生物系。北京大学毕业获生物化学和分子生物学专业学士学位。此后她远渡重洋,前往美国加州大学伯克利分校深造。毕业后她在享誉全球的冷泉港实验室学习、工作多年,打下了扎实的神经科学功底。

2、从追随到引领

200834岁的胡海岚回国,任中国科学院上海生命科学研究院研究员,主攻神经环路与行为可塑性,成为当时国内最年轻的博导之一。2015年,胡海岚教授回到故乡浙江,正式加入浙江大学202181日,入选2021年中国科学院院士增选初步候选人名单。202213日,任浙江大学脑科学与脑医学学院院长。值得一提的是,胡海岚教授荣获国际脑研究组织-凯默理(IBRO-Kemali)奖,这是该奖设立以来首次颁给亚洲科学家。不夸张地说,在这个领域内,胡海岚教授让中国走到了世界的前列。

二、科研成就——系统揭示情绪与社会行为的神经密码

胡海岚院士长期致力于情绪与社会行为的神经机制研究,在抑郁症发病机制、社会竞争神经基础等方向取得了系统性原创成果。20112013年,胡海岚团队先后两次在国际顶级期刊Science发表学术论文,分别揭示社会等级行为的神经调控机制和抑郁症的分子机制。以下为主要研究进展:

(一)胜利者效应的神经环路

20177月在Science期刊发表了题为“History of winning remodels thalamo-PFC circuit to reinforce social dominance”的研究论文。心理素质和获胜经历在决定社会优势地位中起着重要作用。然而,介导这些内在与外在因素的神经环路仍不清楚。在小鼠研究中发现在优势地位试管测试的瞬时竞争中,背内侧前额叶皮层(dmPFC)的一个神经群体表现出与“努力”相关的放电活动。激活或抑制dmPFC可分别诱导即时的获胜或失败。基于光遗传学的在体长时程增强和长时程抑制实验表明,丘脑背内侧核至dmPFC的输入介导了受获胜经历影响的社会优势地位的持久改变。相同的神经环路也是不同社会竞争之间优势地位转移的基础。这些结果为理解适应性与病理性社会行为的环路基础提供了框架

(二)星形胶质细胞Kir4.1驱动抑郁性簇状放电

胡海岚教授2018年在Nature上发表Astroglial Kir4.1 in the lateral habenula drives neuronal bursts in depression”的研究中,通过高通量定量蛋白质组学筛选发现,在抑郁症大鼠模型的LHb中,一种星形胶质细胞钾通道(Kir4.1)表达上调。LHb中的Kir4.1在紧密包裹神经元胞体的星形胶质细胞膜突起上呈现出独特的表达模式。电生理学及建模数据显示,星形胶质细胞上Kir4.1的表达水平可严格调控LHb神经元膜超极化的程度以及簇状放电的强度。在LHb中星形胶质细胞特异性获得或缺失Kir4.1,可双向调节神经元的簇状放电及抑郁样症状。

(三)社会地位丧失导致抑郁的机制

20232Cell期刊发表题为“Neural Mechanism Underlying Depressive-Like State Associated with Social Status Loss”的研究论文。这项研究揭建立了优势等级下降导致抑郁样行为的动物模型,并揭开了其中的关键神经机制。在本研究中,通过迫使小鼠在非暴力的社会竞争中输给其下属,稳定地降低了它们的社会等级,并诱导出抑郁样行为。这些与等级下降相关的抑郁样行为可通过恢复社会地位得以逆转。在体光纤光度测量和单单元电生理记录显示,被迫失败(而非自然失败)会产生负性奖励预测误差(RPE)。通过下丘脑外侧区,RPE强烈激活大脑的反奖励中枢——外侧缰核(LHb)。LHb的激活会抑制控制社会竞争力的内侧前额叶皮层(mPFC),并强化竞争中的退缩行为。这些结果揭示了社会地位丧失与抑郁行为相互促进的核心神经机制。控制mPFCLHb活动的相互交织的神经信号传导为两者之间的交叉对话(crosst)提供了机制基础

(四)氯胺酮脑区特异性作用

20248胡海岚教授团队在Science发表题为“Brain region-specific action of ketamine as a rapid antidepressant”的研究论文。氯胺酮已被发现具有快速且强效的抗抑郁活性。然而,尽管其分子靶点——N-甲基-D-天冬氨酸受体(NMDAR)在大脑中广泛表达,但氯胺酮的抗抑郁作用是否存在选择性的主要作用部位仍不清楚。本研究发现,在抑郁样小鼠中注射氯胺酮可特异性阻断外侧缰核(LHb)神经元中的NMDAR,而不影响海马锥体神经元中的NMDAR。这种区域特异性取决于氯胺酮作为通道阻滞剂的使用依赖性、局部神经活动以及NMDAR的突触外储备池大小。激活海马神经元或失活LHb神经元可互换其对氯胺酮的敏感性。在外侧缰核中条件性敲除NMDAR可阻断氯胺酮的抗抑郁效应,并抑制全身给药氯胺酮所诱导的海马区血清素和脑源性神经营养因子水平的升高。这一对氯胺酮主要与次要脑靶点的区分,将有助于设计更精准、高效的抗抑郁治疗方案

)神经元-星形胶质细胞耦联介导抑郁

2025胡海岚教授Cell上发表题为Neuron-astrocyte coupling in lateral habenula mediates depressive-like behaviors的论文。外侧缰核(LHb)的神经元和星形胶质细胞已被认为与抑郁症的病因密切相关,但两者在抑郁发生过程中如何动态相互作用尚不清楚。本研究通过在自由活动的小鼠中进行多脑区钙信号光度测量,发现应激会诱导LHb中星形胶质细胞的钙离子浓度迅速升高,以及神经元的双相反应。LHb星形胶质细胞的钙离子升高需要α1A肾上腺素能受体,并依赖于LHb与蓝斑核(LC)之间的循环神经网络。通过胶质递质谷氨酸和ATP/腺苷,LHb星形胶质细胞介导了第二波LHb神经元激活和去甲肾上腺素(NE)的释放。激活或抑制LHb星形胶质细胞的钙信号分别会促进或预防应激诱导的抑郁样行为。这些结果揭示了在LHb-LC轴中存在一个应激诱导的正反馈环路,其中星形胶质细胞是关键的信号中继。这种显著的神经元-胶质细胞相互作用的发现可能为压力管理和抑郁症预防提供新的见解

(六)社会地位通过前额叶突触影响免疫反应

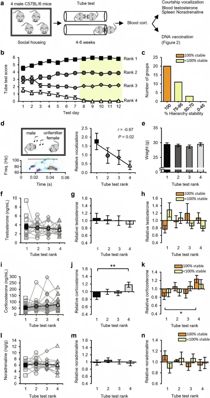
20263月,由浙江大学胡海岚教授与荷兰阿姆斯特丹大学 Helmut W. Kessels 教授团队合作完成发表于Cell Research的最新研究Social status impacts T-cell responses through synapse strength in the prefrontal cortex”,研究发现在由四只雄性小鼠组成的社会群体中,平均而言,等级排名第二的小鼠在接种疫苗后表现出更优的T细胞反应。排名第二的小鼠中更强的T细胞反应依赖于大脑中的突触通讯能力。控制社会等级中位置的脑环路正逐渐被揭示,其中背内侧前额叶皮层(dmPFC)起着核心作用。我们发现,选择性增强dmPFC突触的强度或增加dmPFC神经元的活性,足以提高疫苗接种后抗原特异性T细胞的百分比。这些发现揭示了dmPFC与外周免疫系统之间的因果关系,丰富了对社会不平等所导致健康问题根源的理解

三、结束语

作为浙江大学脑科学与脑医学学院院长、双脑中心主任,胡海岚院士正带领着一批又一批青年科研人才,在破解大脑密码、战胜抑郁症的道路上奋力拼搏。正如她在接受颁奖时所言,希望能有更多的年轻女性通过科学奖项了解科学、热爱科学,成为女科学家中的一员。我们有理由相信,在她的引领下,中国脑科学的未来必将绽放出更加璀璨的光芒

26年肿瘤研究热点汇总

 独家汇总整理 扫码添加领取

参考文献:

[1]Zhou T, Zhu H, Fan Z, Wang F, Chen Y, Liang H, Yang Z, Zhang L, Lin L, Zhan Y, Wang Z, Hu H. History of winning remodels thalamo-PFC circuit to reinforce social dominance. Science. 2017 Jul 14;357(6347):162-168. 

[2]Cui Y, Yang Y, Ni Z, Dong Y, Cai G, Foncelle A, Ma S, Sang K, Tang S, Li Y, Shen Y, Berry H, Wu S, Hu H. Astroglial Kir4.1 in the lateral habenula drives neuronal bursts in depression. Nature. 2018 Feb 14;554(7692):323-327.

[3]Fan Z, Chang J, Liang Y, Zhu H, Zhang C, Zheng D, Wang J, Xu Y, Li QJ, Hu H. Neural mechanism underlying depressive-like state associated with social status loss. Cell. 2023 Feb 2;186(3):560-576.e17. 

[4]Chen M, Ma S, Liu H, Dong Y, Tang J, Ni Z, Tan Y, Duan C, Li H, Huang H, Li Y, Cao X, Lingle CJ, Yang Y, Hu H. Brain region-specific action of ketamine as a rapid antidepressant. Science. 2024 Aug 9;385(6709):eado7010.

[5]Xin Q, Wang J, Zheng J, Tan Y, Jia X, Ni Z, Xu Z, Feng J, Wu Z, Li Y, Li XM, Ma H, Hu H. Neuron-astrocyte coupling in lateral habenula mediates depressive-like behaviors. Cell. 2025 Jun 12;188(12):3291-3309.e24.

[6]Xiong H, Amado-Ruiz D, Lodder TR, Toebes M, Schumacher TN, Hu H, Kessels HW. Social status impacts T-cell responses through synapse strength in the prefrontal cortex. Cell Res. 2026 Mar 23. 

热点思路推荐

神经免疫

虚拟细胞

纯生信

衰老

肠道菌群

数据库

单细胞

合成致死

网毒/网药

临床医生发文指南

生信人
专注临床科研生信相关知识分享
扫码关注 掌握热点抢先一步
END

精品写真推荐

森萝财团 内部-005 黑丝学院风背带裙 [113P1V-3.61GB] 森萝财团 内部-005 黑丝学院风背带裙 [113P1V-3.61GB] C18.001 护士学妹 [48P-346MB] C18.001 护士学妹 [48P-346MB] 神楽坂真冬 第三季 序号28:柴郡cos《纯色庭院》 [150P2V-638MB]内衣, 泳装, 白丝, 神楽坂真冬, 美腿, 美足 神楽坂真冬 第三季 序号28:柴郡cos《纯色庭院》 [150P2V-638MB]内衣, 泳装, 白丝, 神楽坂真冬, 美腿, 美足 神楽坂真冬 第三季 序号1:《無色哲学》透明黑白护士双人 [150P3V-825MB]内衣, 双马尾, 护士, 神楽坂真冬, 美腿, 美足 神楽坂真冬 第三季 序号1:《無色哲学》透明黑白护士双人 [150P3V-825MB]内衣, 双马尾, 护士, 神楽坂真冬, 美腿, 美足 C40.002 课后值日生 [42P-341MB] C40.002 课后值日生 [42P-341MB] C01.001 爱宕和兔女郎学姐 [45P-787MB] C01.001 爱宕和兔女郎学姐 [45P-787MB] 神楽坂真冬 第三季 序号27:白丝护士《心身バランス》 [150P2V-490MB]内衣, 双马尾, 护士, 白丝, 神楽坂真冬, 美腿, 美足, 高跟鞋 神楽坂真冬 第三季 序号27:白丝护士《心身バランス》 [150P2V-490MB]内衣, 双马尾, 护士, 白丝, 神楽坂真冬, 美腿, 美足, 高跟鞋 神楽坂真冬 第三季 序号33:兔女郎与钢管《バニーバブル》 [150P2V-825MB]标签:兔女郎, 内衣, 双马尾, 白丝, 神楽坂真冬, 美腿, 美足, 高跟鞋, 黑丝 神楽坂真冬 第三季 序号33:兔女郎与钢管《バニーバブル》 [150P2V-825MB]标签:兔女郎, 内衣, 双马尾, 白丝, 神楽坂真冬, 美腿, 美足, 高跟鞋, 黑丝 C04.002 放学后来约会吧 [44P-398MB] C04.002 放学后来约会吧 [44P-398MB] C15.005 黑修女与白丝JK [38P-374MB] C15.005 黑修女与白丝JK [38P-374MB] 神楽坂真冬 第三季 序号29:女仆主题《愛のラビリンス2 》 [150P2V-601MB]兔女郎, 内衣, 双马尾, 女仆, 神楽坂真冬, 美腿, 美足, 高跟鞋, 黑丝 神楽坂真冬 第三季 序号29:女仆主题《愛のラビリンス2 》 [150P2V-601MB]兔女郎, 内衣, 双马尾, 女仆, 神楽坂真冬, 美腿, 美足, 高跟鞋, 黑丝 XiuRen秀人网 2013.09.22 No.014 邻家少女羽住 XiuRen秀人网 2013.09.22 No.014 邻家少女羽住 C24.005 和学姐的课后时光 [43P-323MB] C24.005 和学姐的课后时光 [43P-323MB] 神楽坂真冬 第四季 序号1:《蓝调女仆》 [75P-188MB]内衣, 双马尾, 女仆, 白丝, 神楽坂真冬, 美腿, 美足, 高跟鞋 神楽坂真冬 第四季 序号1:《蓝调女仆》 [75P-188MB]内衣, 双马尾, 女仆, 白丝, 神楽坂真冬, 美腿, 美足, 高跟鞋 神楽坂真冬 第三季 序号10:《おかえり》猫脚女仆 [150P2V-543MB]内衣, 双马尾, 女仆, 白丝, 睡衣, 神楽坂真冬, 美腿, 美足, 黑丝 神楽坂真冬 第三季 序号10:《おかえり》猫脚女仆 [150P2V-543MB]内衣, 双马尾, 女仆, 白丝, 睡衣, 神楽坂真冬, 美腿, 美足, 黑丝 C27.005 蕾姆护士 [40P-832MB] C27.005 蕾姆护士 [40P-832MB] 神楽坂真冬 第三季 序号19:《光の囁き 》光の修女 [150P2V-884MB]修女, 内衣, 双马尾, 白丝, 神楽坂真冬, 美腿, 美足, 高跟鞋, 黑丝 神楽坂真冬 第三季 序号19:《光の囁き 》光の修女 [150P2V-884MB]修女, 内衣, 双马尾, 白丝, 神楽坂真冬, 美腿, 美足, 高跟鞋, 黑丝 少女秩序 VOL.13 放学游戏PLAY 白丝JK制服[44P-422.8M]JK, JK制服, 少女秩序, 白丝, 美腿, 美足 少女秩序 VOL.13 放学游戏PLAY 白丝JK制服[44P-422.8M]JK, JK制服, 少女秩序, 白丝, 美腿, 美足 C14.006 护士小姐姐 [40P-283MB] C14.006 护士小姐姐 [40P-283MB] C27.006 俏皮小护士 [41P-290MB] C27.006 俏皮小护士 [41P-290MB] 楽坂真冬 第三季 序号17:《ウサギタイム 》 [150P2V-646MB]兔女郎, 内衣, 双马尾, 女仆, 白丝, 神楽坂真冬, 美腿, 美足, 高跟鞋, 黑丝 楽坂真冬 第三季 序号17:《ウサギタイム 》 [150P2V-646MB]兔女郎, 内衣, 双马尾, 女仆, 白丝, 神楽坂真冬, 美腿, 美足, 高跟鞋, 黑丝 少女秩序 VOL.05 课堂上的幻想 白丝校服[30P-270.9M]制服, 学生装, 少女秩序, 校服, 白丝, 美腿, 美足 少女秩序 VOL.05 课堂上的幻想 白丝校服[30P-270.9M]制服, 学生装, 少女秩序, 校服, 白丝, 美腿, 美足 神楽坂真冬 第四季 序号9:《白丝胡桃》 [75P-160MB]内衣, 白丝, 神楽坂真冬, 美腿, 美足 神楽坂真冬 第四季 序号9:《白丝胡桃》 [75P-160MB]内衣, 白丝, 神楽坂真冬, 美腿, 美足 紧急企划 VOL.003 [74P1V-1.52G] 一只喵喵梓一只喵喵梓, 女仆, 女仆装, 白丝, 紧急企划, 美腿, 美足 紧急企划 VOL.003 [74P1V-1.52G] 一只喵喵梓一只喵喵梓, 女仆, 女仆装, 白丝, 紧急企划, 美腿, 美足 紧急企划 VOL.010 [82P1V-1.59G] 一只喵喵梓一只喵喵梓, 女仆, 女仆装, 紧急企划, 美腿, 美足, 肉丝 紧急企划 VOL.010 [82P1V-1.59G] 一只喵喵梓一只喵喵梓, 女仆, 女仆装, 紧急企划, 美腿, 美足, 肉丝 神楽坂真冬 第三季 序号15:《ガールズパフェ》雪糕少女 [150P2V-642MB]内衣, 双马尾, 白丝, 神楽坂真冬, 美腿, 美足 神楽坂真冬 第三季 序号15:《ガールズパフェ》雪糕少女 [150P2V-642MB]内衣, 双马尾, 白丝, 神楽坂真冬, 美腿, 美足 神楽坂真冬 第四季 序号5:《瑜伽少女》 [75P-205MB]内衣, 双马尾, 瑜伽服, 神楽坂真冬, 美腿, 美足 神楽坂真冬 第四季 序号5:《瑜伽少女》 [75P-205MB]内衣, 双马尾, 瑜伽服, 神楽坂真冬, 美腿, 美足 楽坂真冬 第四季 序号6:《熊少女》 [75P-263MB]内衣, 灰丝, 神楽坂真冬, 美腿, 美足 楽坂真冬 第四季 序号6:《熊少女》 [75P-263MB]内衣, 灰丝, 神楽坂真冬, 美腿, 美足 JKFUN-039 白丝网鞋合辑 2-1 芝士 [56P1V-1.94G]JKFUN, 可爱, 森萝财团, 白丝, 美腿, 芝士 JKFUN-039 白丝网鞋合辑 2-1 芝士 [56P1V-1.94G]JKFUN, 可爱, 森萝财团, 白丝, 美腿, 芝士 紧急企划 见希w 黑白护士 紧急企划 见希w 黑白护士 D60.007 兔玩映画 酒吞护士 [35P-570MB] D60.007 兔玩映画 酒吞护士 [35P-570MB] 神楽坂真冬 第三季 序号5:《果実の酒気》酒吞cos [150P3V-752MB]内衣, 女仆, 神楽坂真冬, 美腿, 美足, 黑丝 神楽坂真冬 第三季 序号5:《果実の酒気》酒吞cos [150P3V-752MB]内衣, 女仆, 神楽坂真冬, 美腿, 美足, 黑丝 D52.008 一个午后的阳台 [40P-57MB] D52.008 一个午后的阳台 [40P-57MB] XiuRen秀人网 2022.01.21 No.4498 绮里嘉ula 女神黑丝[52+1P 530MB] XiuRen秀人网 2022.01.21 No.4498 绮里嘉ula 女神黑丝[52+1P 530MB] XiuRen秀人网 2022.03.30 No.4799 周于希Sally 女神丝袜[74+1P 691MB] XiuRen秀人网 2022.03.30 No.4799 周于希Sally 女神丝袜[74+1P 691MB] 神楽坂真冬 第三季 序号23 :《許しの日》苦行修女 [150P2V-1.06GB]内衣, 白丝, 神楽坂真冬, 美腿, 美足, 高跟鞋 神楽坂真冬 第三季 序号23 :《許しの日》苦行修女 [150P2V-1.06GB]内衣, 白丝, 神楽坂真冬, 美腿, 美足, 高跟鞋 紧急企划 内部-017 小恩 白丝护士 [87P1V-3.96GB]小恩, 护士, 白丝, 紧急企划, 美腿, 美足 紧急企划 内部-017 小恩 白丝护士 [87P1V-3.96GB]小恩, 护士, 白丝, 紧急企划, 美腿, 美足 紧急企划 内部-003 一只喵喵梓 白丝蕾丝女仆装 [88P1V-4.69GB]一只喵喵梓, 女仆, 白丝, 紧急企划, 美腿, 美足 紧急企划 内部-003 一只喵喵梓 白丝蕾丝女仆装 [88P1V-4.69GB]一只喵喵梓, 女仆, 白丝, 紧急企划, 美腿, 美足 D59.007 兔玩映画 长门鲨神子和病娇女友 [32P-214MB] D59.007 兔玩映画 长门鲨神子和病娇女友 [32P-214MB] 神楽坂真冬 第三季 序号21:《授業開始》 [150P2V-1.41GB]内衣, 双马尾, 女仆, 神楽坂真冬, 美腿, 美足, 高跟鞋, 黑丝 神楽坂真冬 第三季 序号21:《授業開始》 [150P2V-1.41GB]内衣, 双马尾, 女仆, 神楽坂真冬, 美腿, 美足, 高跟鞋, 黑丝 神楽坂真冬 第三季 序号32:《ハーフタイム》啦啦队少女 [150P2V-561MB]体操服, 内衣, 双马尾, 白丝, 神楽坂真冬, 美腿, 美足 神楽坂真冬 第三季 序号32:《ハーフタイム》啦啦队少女 [150P2V-561MB]体操服, 内衣, 双马尾, 白丝, 神楽坂真冬, 美腿, 美足 少女秩序 GR04L 黑丝JK制服 五一特别期 [73P-1.44GB]JK制服, 少女秩序, 美腿, 美足, 黑丝 少女秩序 GR04L 黑丝JK制服 五一特别期 [73P-1.44GB]JK制服, 少女秩序, 美腿, 美足, 黑丝 兔玩映画 兔女郎 Vol.025 风女 [42P-849MB] 兔玩映画 兔女郎 Vol.025 风女 [42P-849MB] 兔玩映画 兔女郎 Vol.050 女仆 [41P-593MB] 兔玩映画 兔女郎 Vol.050 女仆 [41P-593MB] 神楽坂真冬 第四季 序号8:《黑丝胡桃》 [75P-165MB]内衣, 旗袍, 神楽坂真冬, 美腿, 美足, 高跟鞋, 黑丝 神楽坂真冬 第四季 序号8:《黑丝胡桃》 [75P-165MB]内衣, 旗袍, 神楽坂真冬, 美腿, 美足, 高跟鞋, 黑丝 C12.005 让护士姐姐好好关爱你 [43P-374MB] C12.005 让护士姐姐好好关爱你 [43P-374MB] 神楽坂真冬 第三季 序号31:牛仔裤女孩《牛仔狂热》 [150P2V-802MB]内衣, 双马尾, 白丝, 神楽坂真冬, 美腿, 美足, 肉丝 神楽坂真冬 第三季 序号31:牛仔裤女孩《牛仔狂热》 [150P2V-802MB]内衣, 双马尾, 白丝, 神楽坂真冬, 美腿, 美足, 肉丝 兔玩映画 兔女郎 Vol.001 兔女郎 [51P-75MB] 兔玩映画 兔女郎 Vol.001 兔女郎 [51P-75MB] XiuRen秀人网 2021.11.02 No.4153 一颗甜蛋黄a 女仆吊袜[67+1P 620MB] XiuRen秀人网 2021.11.02 No.4153 一颗甜蛋黄a 女仆吊袜[67+1P 620MB] 少女秩序 EX.06 古川kagura 蓝色猫女仆白丝美腿[42P-295.7M]古川kagura, 女仆, 少女秩序, 白丝, 美腿, 美足 少女秩序 EX.06 古川kagura 蓝色猫女仆白丝美腿[42P-295.7M]古川kagura, 女仆, 少女秩序, 白丝, 美腿, 美足 C02.006 英梨梨兔女郎和睡衣、女仆装 [40P-803MB] C02.006 英梨梨兔女郎和睡衣、女仆装 [40P-803MB] 少女秩序 晞可 绝对领域 黑丝双马尾女仆 [106P-2.09GB]双马尾, 女仆, 少女秩序, 晞可, 美腿, 美足, 黑丝 少女秩序 晞可 绝对领域 黑丝双马尾女仆 [106P-2.09GB]双马尾, 女仆, 少女秩序, 晞可, 美腿, 美足, 黑丝 神楽坂真冬 第三季 序号11:《トリック放題》樱桃少女 [152P2V-767MB]内衣, 双马尾, 旗袍, 白丝, 睡衣, 神楽坂真冬, 美腿, 美足, 黑丝 神楽坂真冬 第三季 序号11:《トリック放題》樱桃少女 [152P2V-767MB]内衣, 双马尾, 旗袍, 白丝, 睡衣, 神楽坂真冬, 美腿, 美足, 黑丝 神楽坂真冬 第三季 序号18:《鹿の恩返し》 [150P2V-644MB]兔女郎, 内衣, 双马尾, 白丝, 神楽坂真冬, 美腿, 美足, 高跟鞋, 黑丝 神楽坂真冬 第三季 序号18:《鹿の恩返し》 [150P2V-644MB]兔女郎, 内衣, 双马尾, 白丝, 神楽坂真冬, 美腿, 美足, 高跟鞋, 黑丝 神楽坂真冬 第三季 序号9:《最後の告白》女警&搜查官 [150P2V-779MB]内衣, 双马尾, 神楽坂真冬, 美腿, 美足, 高跟鞋, 黑丝 神楽坂真冬 第三季 序号9:《最後の告白》女警&搜查官 [150P2V-779MB]内衣, 双马尾, 神楽坂真冬, 美腿, 美足, 高跟鞋, 黑丝 少女秩序 GR02L 乐栀 白丝双马尾猫耳女仆 [42P-248MB]乐栀, 双马尾, 女仆, 少女秩序, 猫耳, 白丝, 美腿, 美足 少女秩序 GR02L 乐栀 白丝双马尾猫耳女仆 [42P-248MB]乐栀, 双马尾, 女仆, 少女秩序, 猫耳, 白丝, 美腿, 美足 少女秩序 GR06L 小葵 双马尾白丝猫耳女仆 [65P-877MB]双马尾, 女仆, 小葵, 少女秩序, 猫耳, 白丝, 美腿, 美足 少女秩序 GR06L 小葵 双马尾白丝猫耳女仆 [65P-877MB]双马尾, 女仆, 小葵, 少女秩序, 猫耳, 白丝, 美腿, 美足 少女秩序 千澄 人気アイドル千澄最新作・ルーズソックス少女 [43P-109MB]内衣, 千澄, 双马尾, 少女秩序 少女秩序 千澄 人気アイドル千澄最新作・ルーズソックス少女 [43P-109MB]内衣, 千澄, 双马尾, 少女秩序 少女秩序 EX.01 双马尾白丝少女[56P-377.4M]双马尾, 少女秩序, 白丝, 美腿, 美足 少女秩序 EX.01 双马尾白丝少女[56P-377.4M]双马尾, 少女秩序, 白丝, 美腿, 美足 神楽坂真冬 第三季 序号2:《笑颜水时计》夏日比基尼 [150P3V-621MB]内衣, 泳衣, 泳装, 神楽坂真冬, 美腿, 美足 神楽坂真冬 第三季 序号2:《笑颜水时计》夏日比基尼 [150P3V-621MB]内衣, 泳衣, 泳装, 神楽坂真冬, 美腿, 美足 C07.001 fate女仆 [42P-427MB] C07.001 fate女仆 [42P-427MB] C46.008 Lolita少女 [47P-555MB] C46.008 Lolita少女 [47P-555MB] SD.006 女枪 [40P-989MB] SD.006 女枪 [40P-989MB] 少女秩序 VOL.03 少女的心思 白丝短发 [40P-232.2M]可爱, 少女秩序, 白丝, 美腿, 美足 少女秩序 VOL.03 少女的心思 白丝短发 [40P-232.2M]可爱, 少女秩序, 白丝, 美腿, 美足 XiuRen秀人网 2021.11.12 No.4209 模特合集 护士制服[91+1P 827MB] XiuRen秀人网 2021.11.12 No.4209 模特合集 护士制服[91+1P 827MB] 紧急企划 见希w 黑白护士 黑白姐妹花 [80P-704MB]内衣, 护士, 白丝, 紧急企划, 美腿, 美足, 见希w, 黑丝 紧急企划 见希w 黑白护士 黑白姐妹花 [80P-704MB]内衣, 护士, 白丝, 紧急企划, 美腿, 美足, 见希w, 黑丝 森罗财团 蜃楼-04E 4k 白丝粉色护士 [103P1V-8.04GB] 森罗财团 蜃楼-04E 4k 白丝粉色护士 [103P1V-8.04GB] 少女秩序 EX.07 猫猫 双马尾白丝衬衣+黑丝女仆 [29P-147MB]双马尾, 可爱, 女仆, 少女秩序, 白丝, 美腿, 美足, 衬衣, 黑丝 少女秩序 EX.07 猫猫 双马尾白丝衬衣+黑丝女仆 [29P-147MB]双马尾, 可爱, 女仆, 少女秩序, 白丝, 美腿, 美足, 衬衣, 黑丝 C44.007 真人猫猫女友 [40P-446MB] C44.007 真人猫猫女友 [40P-446MB] C06.006 猫耳女仆 [41P-539MB] C06.006 猫耳女仆 [41P-539MB] C08.003 黑色少女 [41P-95MB] C08.003 黑色少女 [41P-95MB] C09.008 制服女孩 [41P-362MB] C09.008 制服女孩 [41P-362MB] C13.003 猫和少女 [42P-102MB] C13.003 猫和少女 [42P-102MB] C28.004 果腿少女 [40P-90MB] C28.004 果腿少女 [40P-90MB] C32.002 地狱少女 [40P-577MB] C32.002 地狱少女 [40P-577MB] C34.007 蓝色女仆 [40P-709MB] C34.007 蓝色女仆 [40P-709MB] C36.007 穹妹女仆 [42P-377MB] C36.007 穹妹女仆 [42P-377MB] C50.004 玛修女仆 [49P-583MB] C50.004 玛修女仆 [49P-583MB] D52.005 女仆围裙 [42P-200MB] D52.005 女仆围裙 [42P-200MB] 神楽坂真冬 第三季 序号13:《天国に落ちる》坠入天堂 [150P2V-594MB]内衣, 双马尾, 白丝, 神楽坂真冬, 美腿, 美足, 高跟鞋, 黑丝 神楽坂真冬 第三季 序号13:《天国に落ちる》坠入天堂 [150P2V-594MB]内衣, 双马尾, 白丝, 神楽坂真冬, 美腿, 美足, 高跟鞋, 黑丝

最新文章

随机文章