当前位置:首页>美女资讯>IF42.5!亚洲第一人!70后女神院士&浙江大学院长胡海岚凭借“国自然”研究再登《Cell》,抗抑郁新突破!

IF42.5!亚洲第一人!70后女神院士&浙江大学院长胡海岚凭借“国自然”研究再登《Cell》,抗抑郁新突破!

  • 2026-04-18 23:03:38
IF42.5!亚洲第一人!70后女神院士&浙江大学院长胡海岚凭借“国自然”研究再登《Cell》,抗抑郁新突破!

HOME

点击蓝字 关注我们

引言

这篇《Cell》研究由浙江大学胡海岚教授团队完成,揭示了外侧缰核中神经元与星形胶质细胞的动态耦合驱动应激性抑郁。研究阐明LHb-LC正反馈环路:应激→LHb神经元激活→LC释放NE→星形胶质细胞α1A-AR→胶质递质→反馈驱动神经元第二波激活。该工作将星形胶质细胞重新定义为应激环路的主动放大器,为靶向神经胶质互作的抗抑郁策略提供新方向。

文献解读

文章题目:外侧缰核中神经元-星形胶质细胞耦联介导抑郁样行为

发表期刊: cell

发表时间:2025年4月

影响因子:21.1/Q1

01

研究背景

外侧缰核的神经元和星形胶质细胞已被证实与抑郁症的病因密切相关,但二者在抑郁症发病过程中的动态相互作用机制尚不明确

02

研究方法

采用多脑区光纤记录技术,在自由活动小鼠中检测应激下LHb的细胞活动:

①钙指示剂(GCaMP6f)记录星形胶质细胞与神经元的钙信号,分析快速升高、双相反应等特征;②结合药理学(α1A-AR拮抗剂及LHb-LC双向投射操控,明确星形胶质细胞钙信号的分子与环路机制

通过激活或抑制LHb星形胶质细胞钙信号,评估应激诱导的抑郁样行为建立细胞活动与行为的因果关联。

朋友圈

TVZZ0808  

专注于生信分析,包含选题设计方案

26分钟前

机器学习、国自然热点

文献计量学:方案合理,价格公道

研究结果

01

LHb星形胶质细胞

是应激响应的“最快处理器

多脑区比较:足底电击诱导六个应激相关脑区星形胶质细胞钙信号升高,其中LHb峰值潜伏期最短、幅度最大,显著快于其他五个脑区

信号特异性:胶质细胞特异性启动子GfaABC1D驱动的GCaMP6f确保记录特异性(>91%与S100β共标)

图1D-H :曲线、热图及统计分析直观展示LHb星形胶质细胞应激后反应的“速度”和“强度”优势,确立其在应激信息处理网络中的独特地位,是后续研究的起点。

图1. FS诱导LHb星形胶质细胞中钙离子浓度上升最快

02

应激诱导LHb神经元双相钙活动

并与星形胶质细胞时序耦合

神经元双相激活:LHb神经元钙信号呈双峰—快速第一波(峰值约0.9秒)和缓慢第二波(拐点约2.5秒),第二波曲线下面积是第一波的3.46倍。

神经-胶质时序:双色记录显示星形胶质细胞钙峰(约1.6秒)精确位于神经元第一波与第二波之间,提示星形胶质细胞可能介导神经元活动的阶段转换

图2C-H:提供精细时序图谱,揭示LHb神经元双相响应模式,并通过与星形胶质细胞信号的时间对齐,为“星形胶质细胞调控神经元第二波活动”提供直接量化时序证据。

图2. FS可诱导LHb神经元产生双相钙活动

03

应激经LHb→LC-NE→α1A-AR

通路激活LHb星形胶质细胞

在体/离体差异:在体光遗传激活LHb神经元可强烈激活星形胶质细胞钙信号,离体相同刺激无效,提示体内需要“中介”物质。

关键受体锁定:药理学筛选发现α1-AR拮抗剂普拉佐辛可完全阻断应激诱导的星形胶质细胞钙信号,亚型锁定为α1A-AR(图3H-I)

环路与递质验证NE传感器证实应激诱导LHb相位性NE释放。光遗传激活LHb→LC可激活LC-NE神经元;激活LC→LHb可通过α1A-AR激活星形胶质细胞。抑制LHb神经元或LC-NE神经元可减弱星形胶质细胞钙反应(图3M-N, R-S)

图3. FS期间LHb区神经元与星形胶质细胞间的串扰现象

04

星形胶质细胞释放谷氨酸/腺苷

驱动神经元第二波与NE正反馈

星形胶质细胞激活神经元:化学/光遗传激活LHb星形胶质细胞Gq通路可显著兴奋LHb神经元(在体钙记录、c-Fos染色证实)(图4C, I-J)

关键胶质递质:兴奋效应可被iGluR拮抗剂(APV+NBQX)和A2A拮抗剂(SCH58261)部分阻断;传感器证实星形胶质细胞激活释放谷氨酸和腺苷(图4K-M)

功能必要性三种独立策略(IP3R2-shRNA、iβARK、α1A-AR cKO)抑制星形胶质细胞钙信号,可选择性地消除神经元第二波钙激活及第二波NE释放,对第一波无影响(图5D, H, L, Q)

图4. LHb区星形胶质细胞与神经元间的串扰作用

图5. LHb星形胶质细胞Ca2+信号传导是第二相神经元活动及去甲肾上腺素(NE)释放所必需的

04

操控胶质钙信号双向调控抑郁,

NE抑制剂阻断环路发挥抗抑郁作用

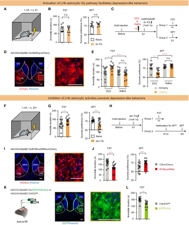
行为双向调控:亚阈值应激下,激活LHb星形胶质细胞可诱发抑郁样行为(FST不动↑、SPT糖偏好↓);强应激下,抑制其钙信号可预防抑郁(图6)

药物机制新解:瑞波西汀(NE重摄取抑制剂在静息时提升强直性NE,但阻断应激诱导的相位性NE释放、星形胶质细胞钙信号及神经元第二波激活,并预防抑郁样行为(图7)

图6. LHb星形胶质细胞调控应激诱导的抑郁样行为

7. 去甲肾上腺素再摄取抑制剂可阻断FS诱发的阶段性去甲肾上腺素释放及LHb区星形胶质细胞活性

文章小结

本研究将抑郁症研究从“神经元中心”拓展至“神经元-胶质细胞动态耦合”的新维度,不仅革新了对疾病神经基础的理解,更直接指明了以星形胶质细胞和α1A-AR为靶点的精准干预新方向。

往期回顾

· IF10.1!哈医大本科生一作,0实验国自然拿下一区!

· IF11.2!中南大学本科生一作!多组学整合+国自然拿下一区!

· IF 48.5!北京大学陈晓伟教授团队“国自然”研究登顶顶刊《Nature》!

· IF 48.5!南通大学首篇《Nature》:揭示胃癌-痛觉神经元回路,开辟治疗新靶点!

期待你的

分享

点赞

在看

精品写真推荐

森萝财团 内部-005 黑丝学院风背带裙 [113P1V-3.61GB] 森萝财团 内部-005 黑丝学院风背带裙 [113P1V-3.61GB] 神楽坂真冬 第三季 序号28:柴郡cos《纯色庭院》 [150P2V-638MB]内衣, 泳装, 白丝, 神楽坂真冬, 美腿, 美足 神楽坂真冬 第三季 序号28:柴郡cos《纯色庭院》 [150P2V-638MB]内衣, 泳装, 白丝, 神楽坂真冬, 美腿, 美足 VOL.029 忧郁少女 [41P-425MB] VOL.029 忧郁少女 [41P-425MB] D59.007 兔玩映画 长门鲨神子和病娇女友 [32P-214MB] D59.007 兔玩映画 长门鲨神子和病娇女友 [32P-214MB] 神楽坂真冬 第三季 序号1:《無色哲学》透明黑白护士双人 [150P3V-825MB]内衣, 双马尾, 护士, 神楽坂真冬, 美腿, 美足 神楽坂真冬 第三季 序号1:《無色哲学》透明黑白护士双人 [150P3V-825MB]内衣, 双马尾, 护士, 神楽坂真冬, 美腿, 美足 D54.008 长发大姐姐 [40P-613MB] D54.008 长发大姐姐 [40P-613MB] 神楽坂真冬 第四季 序号9:《白丝胡桃》 [75P-160MB]内衣, 白丝, 神楽坂真冬, 美腿, 美足 神楽坂真冬 第四季 序号9:《白丝胡桃》 [75P-160MB]内衣, 白丝, 神楽坂真冬, 美腿, 美足 神楽坂真冬 第三季 序号29:女仆主题《愛のラビリンス2 》 [150P2V-601MB]兔女郎, 内衣, 双马尾, 女仆, 神楽坂真冬, 美腿, 美足, 高跟鞋, 黑丝 神楽坂真冬 第三季 序号29:女仆主题《愛のラビリンス2 》 [150P2V-601MB]兔女郎, 内衣, 双马尾, 女仆, 神楽坂真冬, 美腿, 美足, 高跟鞋, 黑丝 D52.008 一个午后的阳台 [40P-57MB] D52.008 一个午后的阳台 [40P-57MB] 神楽坂真冬 第四季 序号1:《蓝调女仆》 [75P-188MB]内衣, 双马尾, 女仆, 白丝, 神楽坂真冬, 美腿, 美足, 高跟鞋 神楽坂真冬 第四季 序号1:《蓝调女仆》 [75P-188MB]内衣, 双马尾, 女仆, 白丝, 神楽坂真冬, 美腿, 美足, 高跟鞋 XIUREN秀人网 2023.05.24 NO.6789 江七七 [70+1P650M] XIUREN秀人网 2023.05.24 NO.6789 江七七 [70+1P650M] 神楽坂真冬 第三季 序号27:白丝护士《心身バランス》 [150P2V-490MB]内衣, 双马尾, 护士, 白丝, 神楽坂真冬, 美腿, 美足, 高跟鞋 神楽坂真冬 第三季 序号27:白丝护士《心身バランス》 [150P2V-490MB]内衣, 双马尾, 护士, 白丝, 神楽坂真冬, 美腿, 美足, 高跟鞋 神楽坂真冬 第四季 序号8:《黑丝胡桃》 [75P-165MB]内衣, 旗袍, 神楽坂真冬, 美腿, 美足, 高跟鞋, 黑丝 神楽坂真冬 第四季 序号8:《黑丝胡桃》 [75P-165MB]内衣, 旗袍, 神楽坂真冬, 美腿, 美足, 高跟鞋, 黑丝 C29.002 大长腿的死库水姐姐 [40P-264MB] C29.002 大长腿的死库水姐姐 [40P-264MB] C04.002 放学后来约会吧 [44P-398MB] C04.002 放学后来约会吧 [44P-398MB] C18.001 护士学妹 [48P-346MB] C18.001 护士学妹 [48P-346MB] 神楽坂真冬 第三季 序号10:《おかえり》猫脚女仆 [150P2V-543MB]内衣, 双马尾, 女仆, 白丝, 睡衣, 神楽坂真冬, 美腿, 美足, 黑丝 神楽坂真冬 第三季 序号10:《おかえり》猫脚女仆 [150P2V-543MB]内衣, 双马尾, 女仆, 白丝, 睡衣, 神楽坂真冬, 美腿, 美足, 黑丝 少女秩序 千澄 人気アイドル千澄最新作・ルーズソックス少女 [43P-109MB]内衣, 千澄, 双马尾, 少女秩序 少女秩序 千澄 人気アイドル千澄最新作・ルーズソックス少女 [43P-109MB]内衣, 千澄, 双马尾, 少女秩序 C24.005 和学姐的课后时光 [43P-323MB] C24.005 和学姐的课后时光 [43P-323MB] 神楽坂真冬 第三季 序号19:《光の囁き 》光の修女 [150P2V-884MB]修女, 内衣, 双马尾, 白丝, 神楽坂真冬, 美腿, 美足, 高跟鞋, 黑丝 神楽坂真冬 第三季 序号19:《光の囁き 》光の修女 [150P2V-884MB]修女, 内衣, 双马尾, 白丝, 神楽坂真冬, 美腿, 美足, 高跟鞋, 黑丝 XiuRen秀人网 2021.12.06 No.4303 唐安琪 江浙沪旅拍[85+1P 866MB] XiuRen秀人网 2021.12.06 No.4303 唐安琪 江浙沪旅拍[85+1P 866MB] XiuRen秀人网 2021.12.16 No.4349 唐安琪 江浙沪旅拍[89+1P 932MB] XiuRen秀人网 2021.12.16 No.4349 唐安琪 江浙沪旅拍[89+1P 932MB] XiuRen秀人网 2021.12.20 No.4360 唐安琪 江浙沪旅拍[81+1P 726MB] XiuRen秀人网 2021.12.20 No.4360 唐安琪 江浙沪旅拍[81+1P 726MB] XiuRen秀人网 2021.12.22 No.4371 梦心玥 江浙沪旅拍[64+1P 512MB] XiuRen秀人网 2021.12.22 No.4371 梦心玥 江浙沪旅拍[64+1P 512MB] XiuRen秀人网 2021.12.27 No.4390 唐安琪 江浙沪旅拍[89+1P 801MB] XiuRen秀人网 2021.12.27 No.4390 唐安琪 江浙沪旅拍[89+1P 801MB] XiuRen秀人网 2021.12.28 No.4391 徐安安 江浙沪旅拍[64+1P 505MB] XiuRen秀人网 2021.12.28 No.4391 徐安安 江浙沪旅拍[64+1P 505MB] XiuRen秀人网 2018.05.10 No.1011 北海大公主[45+1P92M] XiuRen秀人网 2018.05.10 No.1011 北海大公主[45+1P92M] 神楽坂真冬 第三季 序号33:兔女郎与钢管《バニーバブル》 [150P2V-825MB]标签:兔女郎, 内衣, 双马尾, 白丝, 神楽坂真冬, 美腿, 美足, 高跟鞋, 黑丝 神楽坂真冬 第三季 序号33:兔女郎与钢管《バニーバブル》 [150P2V-825MB]标签:兔女郎, 内衣, 双马尾, 白丝, 神楽坂真冬, 美腿, 美足, 高跟鞋, 黑丝 神楽坂真冬 第三季 序号15:《ガールズパフェ》雪糕少女 [150P2V-642MB]内衣, 双马尾, 白丝, 神楽坂真冬, 美腿, 美足 神楽坂真冬 第三季 序号15:《ガールズパフェ》雪糕少女 [150P2V-642MB]内衣, 双马尾, 白丝, 神楽坂真冬, 美腿, 美足 神楽坂真冬 第四季 序号5:《瑜伽少女》 [75P-205MB]内衣, 双马尾, 瑜伽服, 神楽坂真冬, 美腿, 美足 神楽坂真冬 第四季 序号5:《瑜伽少女》 [75P-205MB]内衣, 双马尾, 瑜伽服, 神楽坂真冬, 美腿, 美足 XiuRen秀人网 2021.10.29 No.4139 江浙沪旅拍 鱼子酱Fish[92+1P/840MB] XiuRen秀人网 2021.10.29 No.4139 江浙沪旅拍 鱼子酱Fish[92+1P/840MB] XiuRen秀人网 2021.12.10 No.4326 鱼子酱Fish 江浙沪旅拍[81+1P 691MB] XiuRen秀人网 2021.12.10 No.4326 鱼子酱Fish 江浙沪旅拍[81+1P 691MB] XiuRen秀人网 2022.03.16 No.4725 就是阿朱啊 江浙沪旅拍[73+1P 668MB] XiuRen秀人网 2022.03.16 No.4725 就是阿朱啊 江浙沪旅拍[73+1P 668MB] XiuRen秀人网 2022.03.23 No.4762 就是阿朱啊 江浙沪旅拍[77+1P 809MB] XiuRen秀人网 2022.03.23 No.4762 就是阿朱啊 江浙沪旅拍[77+1P 809MB] 神楽坂真冬 第三季 序号5:《果実の酒気》酒吞cos [150P3V-752MB]内衣, 女仆, 神楽坂真冬, 美腿, 美足, 黑丝 神楽坂真冬 第三季 序号5:《果実の酒気》酒吞cos [150P3V-752MB]内衣, 女仆, 神楽坂真冬, 美腿, 美足, 黑丝 楽坂真冬 第三季 序号17:《ウサギタイム 》 [150P2V-646MB]兔女郎, 内衣, 双马尾, 女仆, 白丝, 神楽坂真冬, 美腿, 美足, 高跟鞋, 黑丝 楽坂真冬 第三季 序号17:《ウサギタイム 》 [150P2V-646MB]兔女郎, 内衣, 双马尾, 女仆, 白丝, 神楽坂真冬, 美腿, 美足, 高跟鞋, 黑丝 神楽坂真冬 第三季 序号13:《天国に落ちる》坠入天堂 [150P2V-594MB]内衣, 双马尾, 白丝, 神楽坂真冬, 美腿, 美足, 高跟鞋, 黑丝 神楽坂真冬 第三季 序号13:《天国に落ちる》坠入天堂 [150P2V-594MB]内衣, 双马尾, 白丝, 神楽坂真冬, 美腿, 美足, 高跟鞋, 黑丝 楽坂真冬 第四季 序号6:《熊少女》 [75P-263MB]内衣, 灰丝, 神楽坂真冬, 美腿, 美足 楽坂真冬 第四季 序号6:《熊少女》 [75P-263MB]内衣, 灰丝, 神楽坂真冬, 美腿, 美足 C45.003 大姐姐一级棒! [43P-905MB] C45.003 大姐姐一级棒! [43P-905MB] 神楽坂真冬 第三季 序号23 :《許しの日》苦行修女 [150P2V-1.06GB]内衣, 白丝, 神楽坂真冬, 美腿, 美足, 高跟鞋 神楽坂真冬 第三季 序号23 :《許しの日》苦行修女 [150P2V-1.06GB]内衣, 白丝, 神楽坂真冬, 美腿, 美足, 高跟鞋 XiuRen秀人网 2022.02.10 No.4565 诗诗kiki 新年美腿[70+1P 695MB] XiuRen秀人网 2022.02.10 No.4565 诗诗kiki 新年美腿[70+1P 695MB] 少女秩序 VOL.08 JK制服白丝长筒袜 [41P-183.1M]JK, JK制服, 少女秩序, 白丝, 美腿, 美足 少女秩序 VOL.08 JK制服白丝长筒袜 [41P-183.1M]JK, JK制服, 少女秩序, 白丝, 美腿, 美足 神楽坂真冬 第三季 序号21:《授業開始》 [150P2V-1.41GB]内衣, 双马尾, 女仆, 神楽坂真冬, 美腿, 美足, 高跟鞋, 黑丝 神楽坂真冬 第三季 序号21:《授業開始》 [150P2V-1.41GB]内衣, 双马尾, 女仆, 神楽坂真冬, 美腿, 美足, 高跟鞋, 黑丝 神楽坂真冬 第三季 序号32:《ハーフタイム》啦啦队少女 [150P2V-561MB]体操服, 内衣, 双马尾, 白丝, 神楽坂真冬, 美腿, 美足 神楽坂真冬 第三季 序号32:《ハーフタイム》啦啦队少女 [150P2V-561MB]体操服, 内衣, 双马尾, 白丝, 神楽坂真冬, 美腿, 美足 C01.001 爱宕和兔女郎学姐 [45P-787MB] C01.001 爱宕和兔女郎学姐 [45P-787MB] XiuRen秀人网 2022.03.16 No.4722 大美媚京 新人美臀[53+1P 435MB] XiuRen秀人网 2022.03.16 No.4722 大美媚京 新人美臀[53+1P 435MB] 紧急企划 VOL.003 [74P1V-1.52G] 一只喵喵梓一只喵喵梓, 女仆, 女仆装, 白丝, 紧急企划, 美腿, 美足 紧急企划 VOL.003 [74P1V-1.52G] 一只喵喵梓一只喵喵梓, 女仆, 女仆装, 白丝, 紧急企划, 美腿, 美足 紧急企划 VOL.010 [82P1V-1.59G] 一只喵喵梓一只喵喵梓, 女仆, 女仆装, 紧急企划, 美腿, 美足, 肉丝 紧急企划 VOL.010 [82P1V-1.59G] 一只喵喵梓一只喵喵梓, 女仆, 女仆装, 紧急企划, 美腿, 美足, 肉丝 神楽坂真冬 第三季 序号31:牛仔裤女孩《牛仔狂热》 [150P2V-802MB]内衣, 双马尾, 白丝, 神楽坂真冬, 美腿, 美足, 肉丝 神楽坂真冬 第三季 序号31:牛仔裤女孩《牛仔狂热》 [150P2V-802MB]内衣, 双马尾, 白丝, 神楽坂真冬, 美腿, 美足, 肉丝 少女秩序 VOL.06 新买的黑丝 双马尾[55P-172M]双马尾, 少女秩序, 美腿, 美足, 黑丝 少女秩序 VOL.06 新买的黑丝 双马尾[55P-172M]双马尾, 少女秩序, 美腿, 美足, 黑丝 XiuRen秀人网 2022.01.21 No.4498 绮里嘉ula 女神黑丝[52+1P 530MB] XiuRen秀人网 2022.01.21 No.4498 绮里嘉ula 女神黑丝[52+1P 530MB] XiuRen秀人网 2022.03.30 No.4799 周于希Sally 女神丝袜[74+1P 691MB] XiuRen秀人网 2022.03.30 No.4799 周于希Sally 女神丝袜[74+1P 691MB] 神楽坂真冬 第三季 序号11:《トリック放題》樱桃少女 [152P2V-767MB]内衣, 双马尾, 旗袍, 白丝, 睡衣, 神楽坂真冬, 美腿, 美足, 黑丝 神楽坂真冬 第三季 序号11:《トリック放題》樱桃少女 [152P2V-767MB]内衣, 双马尾, 旗袍, 白丝, 睡衣, 神楽坂真冬, 美腿, 美足, 黑丝 神楽坂真冬 第三季 序号18:《鹿の恩返し》 [150P2V-644MB]兔女郎, 内衣, 双马尾, 白丝, 神楽坂真冬, 美腿, 美足, 高跟鞋, 黑丝 神楽坂真冬 第三季 序号18:《鹿の恩返し》 [150P2V-644MB]兔女郎, 内衣, 双马尾, 白丝, 神楽坂真冬, 美腿, 美足, 高跟鞋, 黑丝 神楽坂真冬 第三季 序号9:《最後の告白》女警&搜查官 [150P2V-779MB]内衣, 双马尾, 神楽坂真冬, 美腿, 美足, 高跟鞋, 黑丝 神楽坂真冬 第三季 序号9:《最後の告白》女警&搜查官 [150P2V-779MB]内衣, 双马尾, 神楽坂真冬, 美腿, 美足, 高跟鞋, 黑丝 XiuRen秀人网 2022.01.14 No.4463 诗诗kiki 三亚旅拍[70+1P 713MB] XiuRen秀人网 2022.01.14 No.4463 诗诗kiki 三亚旅拍[70+1P 713MB] XiuRen秀人网 2017.11.24 No.854 梦然同学[48+1P152M] XiuRen秀人网 2017.11.24 No.854 梦然同学[48+1P152M] 紧急企划 内部-003 一只喵喵梓 白丝蕾丝女仆装 [88P1V-4.69GB]一只喵喵梓, 女仆, 白丝, 紧急企划, 美腿, 美足 紧急企划 内部-003 一只喵喵梓 白丝蕾丝女仆装 [88P1V-4.69GB]一只喵喵梓, 女仆, 白丝, 紧急企划, 美腿, 美足 XiuRen秀人网 2021.11.02 No.4153 一颗甜蛋黄a 女仆吊袜[67+1P 620MB] XiuRen秀人网 2021.11.02 No.4153 一颗甜蛋黄a 女仆吊袜[67+1P 620MB] 少女秩序 GR04L 黑丝JK制服 五一特别期 [73P-1.44GB]JK制服, 少女秩序, 美腿, 美足, 黑丝 少女秩序 GR04L 黑丝JK制服 五一特别期 [73P-1.44GB]JK制服, 少女秩序, 美腿, 美足, 黑丝 XiuRen秀人网 2013.09.10 No.008 胡琦Seven 私房 XiuRen秀人网 2013.09.10 No.008 胡琦Seven 私房 少女秩序 VOL.13 放学游戏PLAY 白丝JK制服[44P-422.8M]JK, JK制服, 少女秩序, 白丝, 美腿, 美足 少女秩序 VOL.13 放学游戏PLAY 白丝JK制服[44P-422.8M]JK, JK制服, 少女秩序, 白丝, 美腿, 美足 XiuRen秀人网 2014.07.18 No.176 泰国旅拍合集[54+1P206M] XiuRen秀人网 2014.07.18 No.176 泰国旅拍合集[54+1P206M] C10.007 午后的阳光 [39P-532MB] C10.007 午后的阳光 [39P-532MB] C23.008 午后的房间 [36P-345MB] C23.008 午后的房间 [36P-345MB] C40.002 课后值日生 [42P-341MB] C40.002 课后值日生 [42P-341MB] 少女秩序 VOL.05 课堂上的幻想 白丝校服[30P-270.9M]制服, 学生装, 少女秩序, 校服, 白丝, 美腿, 美足 少女秩序 VOL.05 课堂上的幻想 白丝校服[30P-270.9M]制服, 学生装, 少女秩序, 校服, 白丝, 美腿, 美足 兔玩映画 兔女郎 Vol.025 风女 [42P-849MB] 兔玩映画 兔女郎 Vol.025 风女 [42P-849MB] 兔玩映画 兔女郎 Vol.050 女仆 [41P-593MB] 兔玩映画 兔女郎 Vol.050 女仆 [41P-593MB] C20.008 长腿姐姐 [40P-79MB] C20.008 长腿姐姐 [40P-79MB] 兔玩映画 兔女郎 Vol.001 兔女郎 [51P-75MB] 兔玩映画 兔女郎 Vol.001 兔女郎 [51P-75MB] 神楽坂真冬 第四季 序号7:《蓝白格》 [75P-170MB]内衣, 瑜伽服, 神楽坂真冬, 美腿, 美足 神楽坂真冬 第四季 序号7:《蓝白格》 [75P-170MB]内衣, 瑜伽服, 神楽坂真冬, 美腿, 美足 少女秩序 EX.06 古川kagura 蓝色猫女仆白丝美腿[42P-295.7M]古川kagura, 女仆, 少女秩序, 白丝, 美腿, 美足 少女秩序 EX.06 古川kagura 蓝色猫女仆白丝美腿[42P-295.7M]古川kagura, 女仆, 少女秩序, 白丝, 美腿, 美足 C02.006 英梨梨兔女郎和睡衣、女仆装 [40P-803MB] C02.006 英梨梨兔女郎和睡衣、女仆装 [40P-803MB] 神楽坂真冬 第四季 序号14:《夜色撩人》 [75P-215MB]内衣, 睡衣, 神楽坂真冬, 美腿, 美足, 高跟鞋, 黑丝 神楽坂真冬 第四季 序号14:《夜色撩人》 [75P-215MB]内衣, 睡衣, 神楽坂真冬, 美腿, 美足, 高跟鞋, 黑丝 少女秩序 晞可 绝对领域 黑丝双马尾女仆 [106P-2.09GB]双马尾, 女仆, 少女秩序, 晞可, 美腿, 美足, 黑丝 少女秩序 晞可 绝对领域 黑丝双马尾女仆 [106P-2.09GB]双马尾, 女仆, 少女秩序, 晞可, 美腿, 美足, 黑丝 C01.003 短发和长发 [44P-221MB] C01.003 短发和长发 [44P-221MB] 神楽坂真冬 第四季 序号10:《草莓蜜桃》 [75P-141MB]内衣, 瑜伽服, 神楽坂真冬, 美腿, 美足b 神楽坂真冬 第四季 序号10:《草莓蜜桃》 [75P-141MB]内衣, 瑜伽服, 神楽坂真冬, 美腿, 美足b 神楽坂真冬 第四季 序号13:《飘飘欲仙》 [75P-212MB]内衣, 白丝, 睡衣, 神楽坂真冬, 美腿, 美足 神楽坂真冬 第四季 序号13:《飘飘欲仙》 [75P-212MB]内衣, 白丝, 睡衣, 神楽坂真冬, 美腿, 美足 神楽坂真冬 第四季 序号3:《白旗袍》 [75P-251MB]内衣, 双马尾, 白丝, 神楽坂真冬, 美腿, 美足 神楽坂真冬 第四季 序号3:《白旗袍》 [75P-251MB]内衣, 双马尾, 白丝, 神楽坂真冬, 美腿, 美足

最新文章

随机文章