当前位置:首页>美女资讯>天鹅邮轮月亮女神号23天北极三岛探险之旅,北极熊王国+冰火之国+世界最大冰峡湾,华人包船享中式服务!

天鹅邮轮月亮女神号23天北极三岛探险之旅,北极熊王国+冰火之国+世界最大冰峡湾,华人包船享中式服务!

  • 2026-04-23 12:05:38
天鹅邮轮月亮女神号23天北极三岛探险之旅,北极熊王国+冰火之国+世界最大冰峡湾,华人包船享中式服务!

如果有一个目的地值得你花上大半个月的时间专程前往,那一定有北极。这不是一场普通的旅行,而是一次直抵地球顶端、与北极熊比邻的夏日远征。

20267月,月亮女神号(SHDiana)华人包船即将启航,23天时间里,你将踏上北极三岛——北极熊王国斯瓦尔巴群岛、冰火之国冰岛、格陵兰心脏伊卢利萨特,在北极盛夏的黄金季节,见证这颗星球上最极致、最纯净的自然奇观。

为什么是北极三岛?北极三岛,是地球上最接近极点的三个核心目的地,每一处都无可替代。(每人限时立减5000元优惠!)

斯瓦尔巴群岛,北极熊的王国。全球变暖让北极熊的栖息地不断萎缩,能够稳定观测到北极熊的区域越来越少,而斯瓦尔巴正是世界上邂逅北极熊概率最高的地方之一。巴伦支海地区的北极熊总数约在23004100头之间,其中约半数活跃在斯匹次卑尔根岛周边,因此这里也被称为“北极熊王国”。

格陵兰岛,地球最大的岛屿。它的“心脏”伊卢利萨特位于北极圈以北200公里,坐拥联合国教科文组织世界遗产——伊卢利萨特冰峡湾,是世界上移动速度最快的冰川之一,每天产出比南极洲以外任何冰川都更多的冰山。

冰岛,冰与火之地。八分之一被冰川覆盖,地下却是火山与温泉交织的热土,被无数旅行者列为“一生必去”的目的地。

天鹅邮轮北极三岛探险之旅

中国出发往返,全国联运

行程概览:23天

萨勒赫湾追寻鲸鲨,最终返回巴厘岛。

行程亮点:

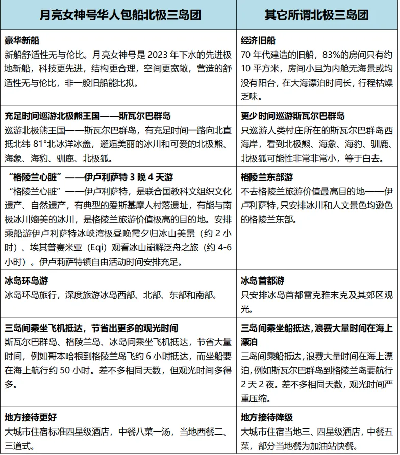
黄金时段,精准邂逅7月上中旬,北极进入盛夏。天空蔚蓝晴朗,北极熊、北极鹿、北极狐、海象和海豹捕食活跃。月亮女神号将一路向北深入北冰洋冰盖边缘,约北纬81度左右,这是邂逅北极熊的绝佳区域。此后北冰洋冰盖快速消融,北极熊开始消失在陆地原野,7月上中旬正是窗口期的顶峰。

三岛联游,深度巡览:斯瓦尔巴群岛邮轮巡游、冰岛环岛全景、格陵兰心脏伊卢利萨特,三岛各具特色,不留死角。

五星新船,极地奢华:月亮女神号,2023年首航,PC6冰级,混合动力,全船96间客舱均带阳台或大窗,专业探险队全程护航。

华人包船,贴心保障:全程中式膳食与服务,朝圣中国北极黄河站,同船极友来自各行各业,价值不菲的人脉资源就在船上的每一次交流之中。

飞机衔接,高效舒适:斯瓦尔巴、格陵兰、冰岛三岛之间乘坐飞机抵达,最大程度节省时间——哥本哈根到格陵兰岛飞行约6小时即可到达,而坐船需要在海上航行约50小时。三岛间飞行最短航程仅约1小时,最长不超过6小时,不将宝贵时间浪费在大海漂泊之上。

月亮女神号|移动的奢华极地行宫

月亮女神号(SHDiana)是拥有逾70年历史的英国探险邮轮品牌天鹅邮轮旗下最新、最大的极地探险船。作为PC6冰级船舶,月亮女神号拥有极地客船中较高的冰级认证,船体经过专门强化,并配备超大稳定器,即便在高纬度复杂海况下也能保持卓越的稳定性与安全性,客人在船上的舒适度得到充分保障。

全船96间豪华客舱,绝大多数配备大型私人阳台或全景落地窗。每间客舱均配有迎宾香槟、备有软饮和啤酒的小冰箱、Illy意式浓缩咖啡机、电视服务、免费Wi-Fi、浴袍拖鞋,以及意大利高端品牌Lajatica定制洗漱用品。

船上公共设施一应俱全:4层天鹅餐厅、7层观景休息室与池边烧烤酒吧、3层图书馆、8层巴厘岛风情水疗中心与观景桑拿房、7层露天恒温泳池与按摩池、6层船头天鹅观景台。此外,船上还设有探险实验室,以及专为冲锋艇登陆前装备更换而设的大本营更衣室。

127人的专业服务团队与经验丰富的探险队将全程陪同,提供五星标准服务。船上还将邀请专家学者举办关于北极生态、冰川、历史及海洋生物等主题的专题讲座,深度解读这片神秘的土地。

【具体行程】

179日|中国→哥本哈根

搭乘国际航班前往丹麦首都哥本哈根。参考航班MU70713:15/19:00),飞行时间约11小时45分钟。抵达后入住四星级酒店休息调整时差。哥本哈根当日气温约11℃–19℃,比中国慢6小时。早、午、晚餐均在飞机上或自理。

2710日|哥本哈根市区观光

全天哥本哈根市区观光:小美人鱼雕像、吉菲昂喷泉(四头神牛奋力耕作)、腓特烈教堂(大理石教堂)、阿美琳堡王宫(洛可可风格,丹麦王室居所)、安徒生铜像、市政厅广场、国王新广场及新港酒吧街。哥本哈根获封“世界上最适宜居住城市”,古老的建筑中充满时尚元素。早餐酒店内,午晚餐中餐馆。入住四星级酒店。

3711日|哥本哈根→朗伊尔城(登船)

从哥本哈根飞往斯瓦尔巴群岛首府朗伊尔城。参考航班ENT53113:25/17:00)。朗伊尔城位于北纬78°,居民约1800人,多项“世界最北之最”列入世界纪录。自由活动后,下午办理登船手续,登上月亮女神号邮轮,启航“北极熊王国”斯瓦尔巴群岛探索巡游之旅。早餐酒店内,午餐飞机上自理,邮轮上晚餐。当晚住宿邮轮。

49712日–717日|斯瓦尔巴群岛探索巡游(65晚)

邮轮将深入北纬74°–81°的斯瓦尔巴群岛,这是北极秘境最精彩的区域。这里不仅是北极熊的王国,还有海豹、海象、驯鹿、北极狐、鲸鱼等丰富物种。夏季白天气温约15℃,且群岛内湾风平浪静,无晕船之虑。

邮轮将尝试北上至约北纬81°的北冰洋冰盖边缘,饱览荷叶状海冰美景,寻觅冰上觅食的北极熊。每日活动包括岸上徒步、乘坐冲锋艇巡航冰缘、近距离接触冰山与野生动物。

可能到访的目的地(邮轮实际航线由船长和探险队长根据天气、冰况及动物活动灵活决定,不构成履约承诺):

-新奥尔松:世界最北端的人类永久居住地,多国北极科考站所在地,包括中国北极黄河站

-摩纳哥冰川:形成于5000多年前,冰墙宽达5公里

-国王峡湾:景观从北极苔原到雪山冰川

-七岛群岛:欧洲大陆最接近地理北极点的岛屿

-巴伦支小镇:俄罗斯人定居点,苏联时期建筑与煤矿遗址

-丹斯克雅岛:曾有三名瑞典人试图乘热气球飞抵北极

-西北斯匹茨卑尔根国家公园:16世纪捕鲸站遗址

-东北斯匹茨卑尔根自然保护区:艾克山鸟崖有约10万对厚嘴海鸠栖息

-东南斯瓦尔巴自然保护区(埃季岛):斯瓦尔巴第三大岛屿

-红孙峡湾:西海岸最南端峡湾,可遇白鲸、海豹及北极熊

-伊斯峡湾:斯瓦尔巴最大峡湾水系

船上专家学者将举办关于北极生态、冰川、历史及海洋生物等主题的专题讲座。全程提供登陆长筒防水靴,船上Wi-Fi免费使用。邮轮上早、午、晚餐。住宿邮轮。

10天 718日|朗伊尔城→哥本哈根

上午抵达朗伊尔城,办理离船手续。外观斯瓦尔巴全球种子库(“末日种子库”),深藏于永久冻土中,距北极点约1000公里,储存着全球450万种植物种子。朗伊尔城镇中心自由活动。下午乘航班返回哥本哈根(参考ENT53217:55/21:30)。邮轮上早午餐,晚餐飞机上自理。入住四星级酒店。

11 719日|哥本哈根→雷克雅未克

搭乘航班飞往冰岛首都雷克雅未克(参考FI20107:20/08:40SK59508:20/09:40)。市区观光:托宁湖畔旧城区、哈尔格林姆斯教堂、霍夫迪楼(冷战结束标志性建筑)、珍珠楼、哈帕音乐厅、太阳航海者。傍晚前往蓝湖浸泡温泉浴(约2小时),湖底二氧化硅泥具有天然护肤功效。入住雷克雅未克四星级酒店。

12天 720日|冰岛西部|黄金圈

游览黄金瀑布(32米飞流直下,分两级落差)、辛格维利尔国家公园(议会旧址,欧亚与美洲板块分界线,2004年世界遗产)、盖锡尔间歇喷泉(最高喷水高度居冰岛之冠)、凯瑞斯火山口湖(形成于6500年前)。住宿当地无评星酒店。

13天 721日|冰岛西部|斯奈山半岛

游览“冰岛缩影”斯奈山半岛:草帽山(完美的圆锥型山峰)、阿尔纳斯塔皮渔村、布迪尔黑教堂、Djúpalónssandur黑沙滩、斯蒂基斯霍尔米小镇。住宿当地无评星酒店。

14天 722日|冰岛北部

游览赫伦瀑布(环带状分布,从火山熔岩边际飞溅)、儿童瀑布,途经瓦斯达尔湖山谷,抵达“北方之都”阿克雷里。参观地球上最北的植物园(2000多种花草树木)、阿克雷里大教堂、天然良港。住宿当地无评星酒店。

15 723日|冰岛北部、东部

游览神灵瀑布(公元1000年冰岛皈依基督教后异教神像被扔入而得名)、米湖(2000多年前火山喷发形成的假火山口群,栖息约10万只野鸭)、地热区泥浆喷泉、黛提瀑布(宽约100米、落差44米,欧洲落差最大流量最大的瀑布之一,《普罗米修斯》取景地)。住宿当地无评星酒店。

16天 724日|冰岛东部、南部

前往瓦特纳冰川国家公园(冰岛面积最大的国家公园,欧洲最大的冰川,面积8300平方公里)。乘坐水陆两栖船巡游杰古沙龙冰川湖(湖底深230米,冰岛第一大深湖),在钻石冰沙滩停留。徒步斯卡夫塔山自然保护区,探索斯瓦蒂瀑布(黑色瀑布,玄武岩柱状节理,哈尔格林姆斯大教堂设计灵感来源,徒步约2小时)。住宿当地无评星酒店。

17天 725日|雷克雅未克

游览维克小镇及雷尼斯黑沙滩(常被评为世界上最美的非热带沙滩之一)、斯科加瀑布(森林瀑布,60米高,晴天下可见彩虹)、斯科加民俗博物馆、塞里雅兰瀑布(垂直高度60米,可沿瀑布后方小径穿行)。返回雷克雅未克,冰岛环岛之旅结束。入住雷克雅未克四星级酒店。

18天 726日|雷克雅未克→努克

上午自由活动,下午搭乘航班前往格陵兰首都努克(参考GL71115:00/17:40)。住宿当地无评星酒店。早餐酒店内,午餐飞机上自理,当地餐馆晚餐。

19 727日|努克→伊卢利萨特

上午飞往“格陵兰心脏”伊卢利萨特(参考GL59007:00/08:30)。徒步塞美米特小镇,参观联合国教科文组织世界文化遗产——爱斯基摩人村落遗址(约2小时)。下午自由活动,晚上乘船观赏伊卢利萨特冰峡湾极昼晚霞夕照冰山美景(约2小时)。伊卢利萨特冰峡湾是世界上最活跃和最快的冰川之一,每年产出比南极洲以外任何冰川都多的冰山,因此得名“世界上最大的冰雪雕塑公园”。住宿当地无评星酒店。

20天 728日|伊卢利萨特

全天游览埃其普赛米亚(Eqi)冰川,观看冰山崩解泛舟之旅(约6小时)。Eqi冰川崩解频率高且崩落的冰体体积较小,安全系数高,游客可在最近500米距离亲眼目睹冰川崩裂翻倒的震撼场面。早餐酒店内,午餐简餐,当地餐馆晚餐。住宿当地无评星酒店。

21天 729日|伊卢利萨特→哥本哈根

乘飞机经努克转机返回哥本哈根(参考GL59108:55/10:35GL78012:45/20:25)。抵达后漫步童话之城。早餐酒店内,午晚餐飞机上自理。入住四星级酒店。

22天 730日|哥本哈根→中国

自由活动,傍晚乘航班返回中国(参考MU70821:00/13:15+1)。早餐酒店内,午晚餐飞机上自理。住宿飞机上。

23 731日|抵达中国

航班抵达国内,行程圆满结束。

选择建议|如何挑选最适合你的舱位

如果你是追求极致体验的旅行者,豪华套房或高级套房值得优先考虑。41平方米的宽敞空间,独立客厅与步入式衣柜,85平方米的私人阳台,配以带火焰效果的壁炉和独立浴缸,每一处细节都在诠释“奢华”。

如果注重性价比但依然不愿牺牲景观,阳台客房是最佳平衡点。25平方米的舒适空间加上5平方米的私人阳台,随时推门而出即可捕捉北极熊从海冰上走过的身影,这几乎是极地旅行中最实用也最具幸福感的设计。

如果你是家庭出行或朋友结伴,海景三人客房是经济之选。20平方米的大海景窗足够将北极的每一帧美景尽收眼底,三人入住也各有舒适的私人空间。

请添加环游嘉专属客服 享受内部优惠~

电话:15040566673

精品写真推荐

D53.008 小天鹅女仆 [40P-429MB] D53.008 小天鹅女仆 [40P-429MB] 神楽坂真冬 第三季 序号13:《天国に落ちる》坠入天堂 [150P2V-594MB]内衣, 双马尾, 白丝, 神楽坂真冬, 美腿, 美足, 高跟鞋, 黑丝 神楽坂真冬 第三季 序号13:《天国に落ちる》坠入天堂 [150P2V-594MB]内衣, 双马尾, 白丝, 神楽坂真冬, 美腿, 美足, 高跟鞋, 黑丝 XiuRen秀人网 2018.05.10 No.1011 北海大公主[45+1P92M] XiuRen秀人网 2018.05.10 No.1011 北海大公主[45+1P92M] C37.007 小天鹅和溶解莉莉丝 [40P-653MB] C37.007 小天鹅和溶解莉莉丝 [40P-653MB] 神楽坂真冬 第三季 序号3:《数之歌》百合教室 [150P3V-617MB]JK制服, OL制服, 内衣, 神楽坂真冬, 美腿, 美足, 黑丝 神楽坂真冬 第三季 序号3:《数之歌》百合教室 [150P3V-617MB]JK制服, OL制服, 内衣, 神楽坂真冬, 美腿, 美足, 黑丝 XiuRen秀人网 2014.07.18 No.176 泰国旅拍合集[54+1P206M] XiuRen秀人网 2014.07.18 No.176 泰国旅拍合集[54+1P206M] XIUREN秀人网 2023.05.25 NO.6797 田冰冰 [75+1P666M] XIUREN秀人网 2023.05.25 NO.6797 田冰冰 [75+1P666M] XiuRen秀人网 2021.10.12 No.4050 田冰冰[69+1P/643MB] XiuRen秀人网 2021.10.12 No.4050 田冰冰[69+1P/643MB] XiuRen秀人网 2021.10.26 No.4118 田冰冰[57+1P/557MB] XiuRen秀人网 2021.10.26 No.4118 田冰冰[57+1P/557MB] 神楽坂真冬 第三季 序号23 :《許しの日》苦行修女 [150P2V-1.06GB]内衣, 白丝, 神楽坂真冬, 美腿, 美足, 高跟鞋 神楽坂真冬 第三季 序号23 :《許しの日》苦行修女 [150P2V-1.06GB]内衣, 白丝, 神楽坂真冬, 美腿, 美足, 高跟鞋 神楽坂真冬 第三季 序号30:竞泳主题《水之形2》 [150P2V-850MB]内衣, 双马尾, 泳装, 神楽坂真冬, 美腿, 美足, 黑丝 神楽坂真冬 第三季 序号30:竞泳主题《水之形2》 [150P2V-850MB]内衣, 双马尾, 泳装, 神楽坂真冬, 美腿, 美足, 黑丝 XiuRen秀人网 2021.11.04 No.4163 田冰冰 黑丝美腿[47+1P 473MB] XiuRen秀人网 2021.11.04 No.4163 田冰冰 黑丝美腿[47+1P 473MB] XiuRen秀人网 2021.12.06 No.4301 田冰冰 性感美腿[51+1P 515MB] XiuRen秀人网 2021.12.06 No.4301 田冰冰 性感美腿[51+1P 515MB] C39.006 霞之丘诗羽 [40P-145MB] C39.006 霞之丘诗羽 [40P-145MB] 神楽坂真冬 第三季 序号9:《最後の告白》女警&搜查官 [150P2V-779MB]内衣, 双马尾, 神楽坂真冬, 美腿, 美足, 高跟鞋, 黑丝 神楽坂真冬 第三季 序号9:《最後の告白》女警&搜查官 [150P2V-779MB]内衣, 双马尾, 神楽坂真冬, 美腿, 美足, 高跟鞋, 黑丝 D58.005 兔玩映画 梦之网 [40P-238MB] D58.005 兔玩映画 梦之网 [40P-238MB] VOL.020 冰凉一夏 [46P-911MB] VOL.020 冰凉一夏 [46P-911MB] D58.004 兔玩映画 蓝色之夏 [33P-165MB] D58.004 兔玩映画 蓝色之夏 [33P-165MB] 楽坂真冬 第四季 序号6:《熊少女》 [75P-263MB]内衣, 灰丝, 神楽坂真冬, 美腿, 美足 楽坂真冬 第四季 序号6:《熊少女》 [75P-263MB]内衣, 灰丝, 神楽坂真冬, 美腿, 美足 神楽坂真冬 第三季 序号29:女仆主题《愛のラビリンス2 》 [150P2V-601MB]兔女郎, 内衣, 双马尾, 女仆, 神楽坂真冬, 美腿, 美足, 高跟鞋, 黑丝 神楽坂真冬 第三季 序号29:女仆主题《愛のラビリンス2 》 [150P2V-601MB]兔女郎, 内衣, 双马尾, 女仆, 神楽坂真冬, 美腿, 美足, 高跟鞋, 黑丝 神楽坂真冬 第三季 序号32:《ハーフタイム》啦啦队少女 [150P2V-561MB]体操服, 内衣, 双马尾, 白丝, 神楽坂真冬, 美腿, 美足 神楽坂真冬 第三季 序号32:《ハーフタイム》啦啦队少女 [150P2V-561MB]体操服, 内衣, 双马尾, 白丝, 神楽坂真冬, 美腿, 美足 少女秩序 EX.04 天台黑丝短裙小恶魔[47P-347.7M]少女秩序, 短裙, 美腿, 美足, 黑丝 少女秩序 EX.04 天台黑丝短裙小恶魔[47P-347.7M]少女秩序, 短裙, 美腿, 美足, 黑丝 神楽坂真冬 第三季 序号10:《おかえり》猫脚女仆 [150P2V-543MB]内衣, 双马尾, 女仆, 白丝, 睡衣, 神楽坂真冬, 美腿, 美足, 黑丝 神楽坂真冬 第三季 序号10:《おかえり》猫脚女仆 [150P2V-543MB]内衣, 双马尾, 女仆, 白丝, 睡衣, 神楽坂真冬, 美腿, 美足, 黑丝 XiuRen秀人网 2015.03.19 No.310 Rose尹冰雅 [92P+1P287M] XiuRen秀人网 2015.03.19 No.310 Rose尹冰雅 [92P+1P287M] C18.006 夏天的热裤 [40P-31MB] C18.006 夏天的热裤 [40P-31MB] D55.006 夏天的颜色 [40P-119MB] D55.006 夏天的颜色 [40P-119MB] VOL.015 夏天的风 [41P-359MB] VOL.015 夏天的风 [41P-359MB] 神楽坂真冬 第三季 序号15:《ガールズパフェ》雪糕少女 [150P2V-642MB]内衣, 双马尾, 白丝, 神楽坂真冬, 美腿, 美足 神楽坂真冬 第三季 序号15:《ガールズパフェ》雪糕少女 [150P2V-642MB]内衣, 双马尾, 白丝, 神楽坂真冬, 美腿, 美足 神楽坂真冬 第三季 序号19:《光の囁き 》光の修女 [150P2V-884MB]修女, 内衣, 双马尾, 白丝, 神楽坂真冬, 美腿, 美足, 高跟鞋, 黑丝 神楽坂真冬 第三季 序号19:《光の囁き 》光の修女 [150P2V-884MB]修女, 内衣, 双马尾, 白丝, 神楽坂真冬, 美腿, 美足, 高跟鞋, 黑丝 神楽坂真冬 第三季 序号6:《極楽の氷》FGO杨贵妃&企鹅莉莉丝 [150P3V-688MB]内衣, 旗袍, 神楽坂真冬, 美腿, 美足, 黑丝 神楽坂真冬 第三季 序号6:《極楽の氷》FGO杨贵妃&企鹅莉莉丝 [150P3V-688MB]内衣, 旗袍, 神楽坂真冬, 美腿, 美足, 黑丝 C11.007 阴天里的白丝 [40P-86MB] C11.007 阴天里的白丝 [40P-86MB] C34.004 冬天里的黑袜 [40P-57MB] C34.004 冬天里的黑袜 [40P-57MB] 神楽坂真冬 第三季 序号33:兔女郎与钢管《バニーバブル》 [150P2V-825MB]标签:兔女郎, 内衣, 双马尾, 白丝, 神楽坂真冬, 美腿, 美足, 高跟鞋, 黑丝 神楽坂真冬 第三季 序号33:兔女郎与钢管《バニーバブル》 [150P2V-825MB]标签:兔女郎, 内衣, 双马尾, 白丝, 神楽坂真冬, 美腿, 美足, 高跟鞋, 黑丝 C13.002 大姐姐的包臀裙 [50P-291MB] C13.002 大姐姐的包臀裙 [50P-291MB] 神楽坂真冬 第三季 序号5:《果実の酒気》酒吞cos [150P3V-752MB]内衣, 女仆, 神楽坂真冬, 美腿, 美足, 黑丝 神楽坂真冬 第三季 序号5:《果実の酒気》酒吞cos [150P3V-752MB]内衣, 女仆, 神楽坂真冬, 美腿, 美足, 黑丝 XiuRen秀人网 2014.08.21 No.207 麦琪绫冰激淋 [58+1P240M] XiuRen秀人网 2014.08.21 No.207 麦琪绫冰激淋 [58+1P240M] 楽坂真冬 第三季 序号17:《ウサギタイム 》 [150P2V-646MB]兔女郎, 内衣, 双马尾, 女仆, 白丝, 神楽坂真冬, 美腿, 美足, 高跟鞋, 黑丝 楽坂真冬 第三季 序号17:《ウサギタイム 》 [150P2V-646MB]兔女郎, 内衣, 双马尾, 女仆, 白丝, 神楽坂真冬, 美腿, 美足, 高跟鞋, 黑丝 XiuRen秀人网 2021.12.29 No.4403 熊小诺 三亚旅拍[74+1P 639MB] XiuRen秀人网 2021.12.29 No.4403 熊小诺 三亚旅拍[74+1P 639MB] 神楽坂真冬 第四季 序号5:《瑜伽少女》 [75P-205MB]内衣, 双马尾, 瑜伽服, 神楽坂真冬, 美腿, 美足 神楽坂真冬 第四季 序号5:《瑜伽少女》 [75P-205MB]内衣, 双马尾, 瑜伽服, 神楽坂真冬, 美腿, 美足 少女秩序 千澄 人気アイドル千澄最新作・ルーズソックス少女 [43P-109MB]内衣, 千澄, 双马尾, 少女秩序 少女秩序 千澄 人気アイドル千澄最新作・ルーズソックス少女 [43P-109MB]内衣, 千澄, 双马尾, 少女秩序 神楽坂真冬 第三季 序号21:《授業開始》 [150P2V-1.41GB]内衣, 双马尾, 女仆, 神楽坂真冬, 美腿, 美足, 高跟鞋, 黑丝 神楽坂真冬 第三季 序号21:《授業開始》 [150P2V-1.41GB]内衣, 双马尾, 女仆, 神楽坂真冬, 美腿, 美足, 高跟鞋, 黑丝 兔玩映画 夏日泳装 Vol.031 草莓冰 [40P-427MB] 兔玩映画 夏日泳装 Vol.031 草莓冰 [40P-427MB] 神楽坂真冬 第四季 序号1:《蓝调女仆》 [75P-188MB]内衣, 双马尾, 女仆, 白丝, 神楽坂真冬, 美腿, 美足, 高跟鞋 神楽坂真冬 第四季 序号1:《蓝调女仆》 [75P-188MB]内衣, 双马尾, 女仆, 白丝, 神楽坂真冬, 美腿, 美足, 高跟鞋 神楽坂真冬 第三季 序号31:牛仔裤女孩《牛仔狂热》 [150P2V-802MB]内衣, 双马尾, 白丝, 神楽坂真冬, 美腿, 美足, 肉丝 神楽坂真冬 第三季 序号31:牛仔裤女孩《牛仔狂热》 [150P2V-802MB]内衣, 双马尾, 白丝, 神楽坂真冬, 美腿, 美足, 肉丝 D56.007 兔玩映画 天台晒太阳 [40P-80MB] D56.007 兔玩映画 天台晒太阳 [40P-80MB] 神楽坂真冬 第三季 序号11:《トリック放題》樱桃少女 [152P2V-767MB]内衣, 双马尾, 旗袍, 白丝, 睡衣, 神楽坂真冬, 美腿, 美足, 黑丝 神楽坂真冬 第三季 序号11:《トリック放題》樱桃少女 [152P2V-767MB]内衣, 双马尾, 旗袍, 白丝, 睡衣, 神楽坂真冬, 美腿, 美足, 黑丝 神楽坂真冬 第三季 序号18:《鹿の恩返し》 [150P2V-644MB]兔女郎, 内衣, 双马尾, 白丝, 神楽坂真冬, 美腿, 美足, 高跟鞋, 黑丝 神楽坂真冬 第三季 序号18:《鹿の恩返し》 [150P2V-644MB]兔女郎, 内衣, 双马尾, 白丝, 神楽坂真冬, 美腿, 美足, 高跟鞋, 黑丝 XiuRen秀人网 2016.02.29 No.490 刘飞儿Faye苏梅岛旅拍第三套写真 [51+1P-174M] XiuRen秀人网 2016.02.29 No.490 刘飞儿Faye苏梅岛旅拍第三套写真 [51+1P-174M] C46.006 巧克力天使和露背毛衣 [40P-473MB] C46.006 巧克力天使和露背毛衣 [40P-473MB] D56.006 兔玩映画 天然呆的妹妹 [40P-159MB] D56.006 兔玩映画 天然呆的妹妹 [40P-159MB] D63.007 兔玩映画 天狼星与光辉 [36P-442MB] D63.007 兔玩映画 天狼星与光辉 [36P-442MB] 神楽坂真冬 第三季 序号12:《風と月》黑白旗袍 [150P2V-584MB]内衣, 旗袍, 白丝, 神楽坂真冬, 美腿, 美足, 高跟鞋, 黑丝 神楽坂真冬 第三季 序号12:《風と月》黑白旗袍 [150P2V-584MB]内衣, 旗袍, 白丝, 神楽坂真冬, 美腿, 美足, 高跟鞋, 黑丝 C36.003 狂三兔女郎 [40P-561MB] C36.003 狂三兔女郎 [40P-561MB] XiuRen秀人网 2022.02.11 No.4576 王雨纯 三亚旅拍[79+1P 692MB] XiuRen秀人网 2022.02.11 No.4576 王雨纯 三亚旅拍[79+1P 692MB] 兔玩映画 夏日泳装 Vol.032 夏天呀 [40P-239MB] 兔玩映画 夏日泳装 Vol.032 夏天呀 [40P-239MB] 少女秩序 VOL.10 享受周末的假日 白丝双马尾[49P-356.9M]双马尾, 可爱, 少女秩序, 白丝, 美腿, 美足 少女秩序 VOL.10 享受周末的假日 白丝双马尾[49P-356.9M]双马尾, 可爱, 少女秩序, 白丝, 美腿, 美足 D63.001 兔玩映画 95式制服 [40P-467MB] D63.001 兔玩映画 95式制服 [40P-467MB] XiuRen秀人网 2017.08.22 No.804 邹晶晶女王[57+1P167M] XiuRen秀人网 2017.08.22 No.804 邹晶晶女王[57+1P167M] XiuRen秀人网 2017.11.22 No.852 邹晶晶女王 [50+1P] XiuRen秀人网 2017.11.22 No.852 邹晶晶女王 [50+1P] XiuRen秀人网 2018.07.02 No.1061 邹晶晶女王[51+1P112M] XiuRen秀人网 2018.07.02 No.1061 邹晶晶女王[51+1P112M] XIUREN秀人网 2023.05.25 NO.6803 梦心玥 海南岛旅拍 [93+1P755M] XIUREN秀人网 2023.05.25 NO.6803 梦心玥 海南岛旅拍 [93+1P755M] C03.004 红裙如火 [43P-38MB] C03.004 红裙如火 [43P-38MB] C09.008 制服女孩 [41P-362MB] C09.008 制服女孩 [41P-362MB] XiuRen秀人网 2014.03.19 No.115 雯大王susie [79P] XiuRen秀人网 2014.03.19 No.115 雯大王susie [79P] 神楽坂真冬 第三季 序号26:健身主题《温度の香り》 [150P2V-620MB]体操服, 内衣, 双马尾, 白丝, 神楽坂真冬, 美腿, 美足, 肉丝 神楽坂真冬 第三季 序号26:健身主题《温度の香り》 [150P2V-620MB]体操服, 内衣, 双马尾, 白丝, 神楽坂真冬, 美腿, 美足, 肉丝 XiuRen秀人网 2022.02.28 No.4645 佘贝拉Bella 海南岛旅拍[75+1P 748MB] XiuRen秀人网 2022.02.28 No.4645 佘贝拉Bella 海南岛旅拍[75+1P 748MB] 神楽坂真冬 第三季 序号16:《Girlspunk2020》 [150P2V-727MB]内衣, 双马尾, 神楽坂真冬, 美腿, 美足, 高跟鞋, 黑丝 神楽坂真冬 第三季 序号16:《Girlspunk2020》 [150P2V-727MB]内衣, 双马尾, 神楽坂真冬, 美腿, 美足, 高跟鞋, 黑丝 XiuRen秀人网 2021.11.04 No.4165 奈沐子 和服日式[40+1P 359MB] XiuRen秀人网 2021.11.04 No.4165 奈沐子 和服日式[40+1P 359MB] XiuRen秀人网 2022.01.21 No.4498 绮里嘉ula 女神黑丝[52+1P 530MB] XiuRen秀人网 2022.01.21 No.4498 绮里嘉ula 女神黑丝[52+1P 530MB] XiuRen秀人网 2022.03.30 No.4799 周于希Sally 女神丝袜[74+1P 691MB] XiuRen秀人网 2022.03.30 No.4799 周于希Sally 女神丝袜[74+1P 691MB] 神楽坂真冬 第三季 序号24:「お帰りなさい、指揮官」 [150P2V-666MB]OL制服, 内衣, 双马尾, 神楽坂真冬, 美腿, 美足, 高跟鞋, 黑丝 神楽坂真冬 第三季 序号24:「お帰りなさい、指揮官」 [150P2V-666MB]OL制服, 内衣, 双马尾, 神楽坂真冬, 美腿, 美足, 高跟鞋, 黑丝 XiuRen秀人网 2021.11.05 No.4174 王雨纯 丝袜熟女[55+1P 453MB] XiuRen秀人网 2021.11.05 No.4174 王雨纯 丝袜熟女[55+1P 453MB] C20.006 黑丝制服少女 [37P-420MB] C20.006 黑丝制服少女 [37P-420MB] C25.008 制服果腿女孩 [40P-344MB] C25.008 制服果腿女孩 [40P-344MB] 神楽坂真冬 第四季 序号7:《蓝白格》 [75P-170MB]内衣, 瑜伽服, 神楽坂真冬, 美腿, 美足 神楽坂真冬 第四季 序号7:《蓝白格》 [75P-170MB]内衣, 瑜伽服, 神楽坂真冬, 美腿, 美足 神楽坂真冬 第三季 序号20:《白黒の猫》 [150P2V-1.22GB]内衣, 双马尾, 白丝, 神楽坂真冬, 美腿, 美足, 黑丝 神楽坂真冬 第三季 序号20:《白黒の猫》 [150P2V-1.22GB]内衣, 双马尾, 白丝, 神楽坂真冬, 美腿, 美足, 黑丝 神楽坂真冬 第三季 序号28:柴郡cos《纯色庭院》 [150P2V-638MB]内衣, 泳装, 白丝, 神楽坂真冬, 美腿, 美足 神楽坂真冬 第三季 序号28:柴郡cos《纯色庭院》 [150P2V-638MB]内衣, 泳装, 白丝, 神楽坂真冬, 美腿, 美足 XiuRen秀人网 2018.02.11 No.933 小探戈[67+1P303M] XiuRen秀人网 2018.02.11 No.933 小探戈[67+1P303M] 神楽坂真冬 第三季 序号22:《特別なことに》绳の特辑 [150P2V-632MB]JK制服, 内衣, 双马尾, 白丝, 神楽坂真冬, 美腿, 美足, 高跟鞋, 黑丝 神楽坂真冬 第三季 序号22:《特別なことに》绳の特辑 [150P2V-632MB]JK制服, 内衣, 双马尾, 白丝, 神楽坂真冬, 美腿, 美足, 高跟鞋, 黑丝 XiuRen秀人网 2022.02.14 No.4581 王馨瑶yanni 淑女美腿[82+1P 711MB] XiuRen秀人网 2022.02.14 No.4581 王馨瑶yanni 淑女美腿[82+1P 711MB]

最新文章

随机文章