资源爱好者是一个特殊的网站,它喜欢收集各种资源来分享给他人。他们热爱资源,乐于分享,喜欢收集各种资源,以便更好地帮助他人。
CTRL+D收藏本站 - 找资源永不迷路。
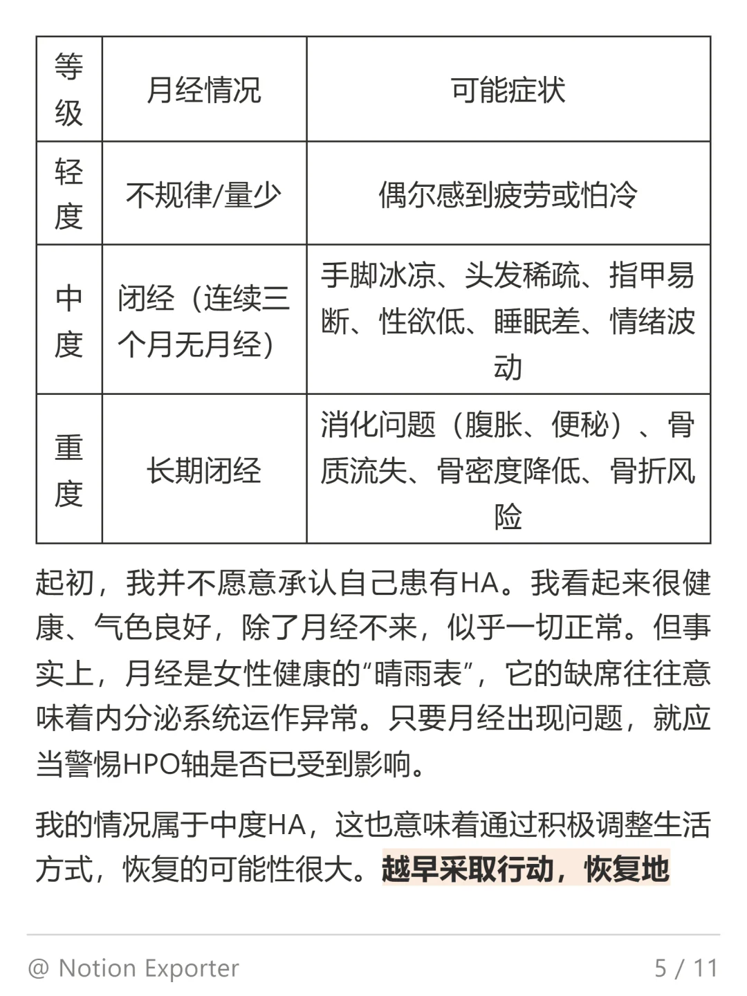
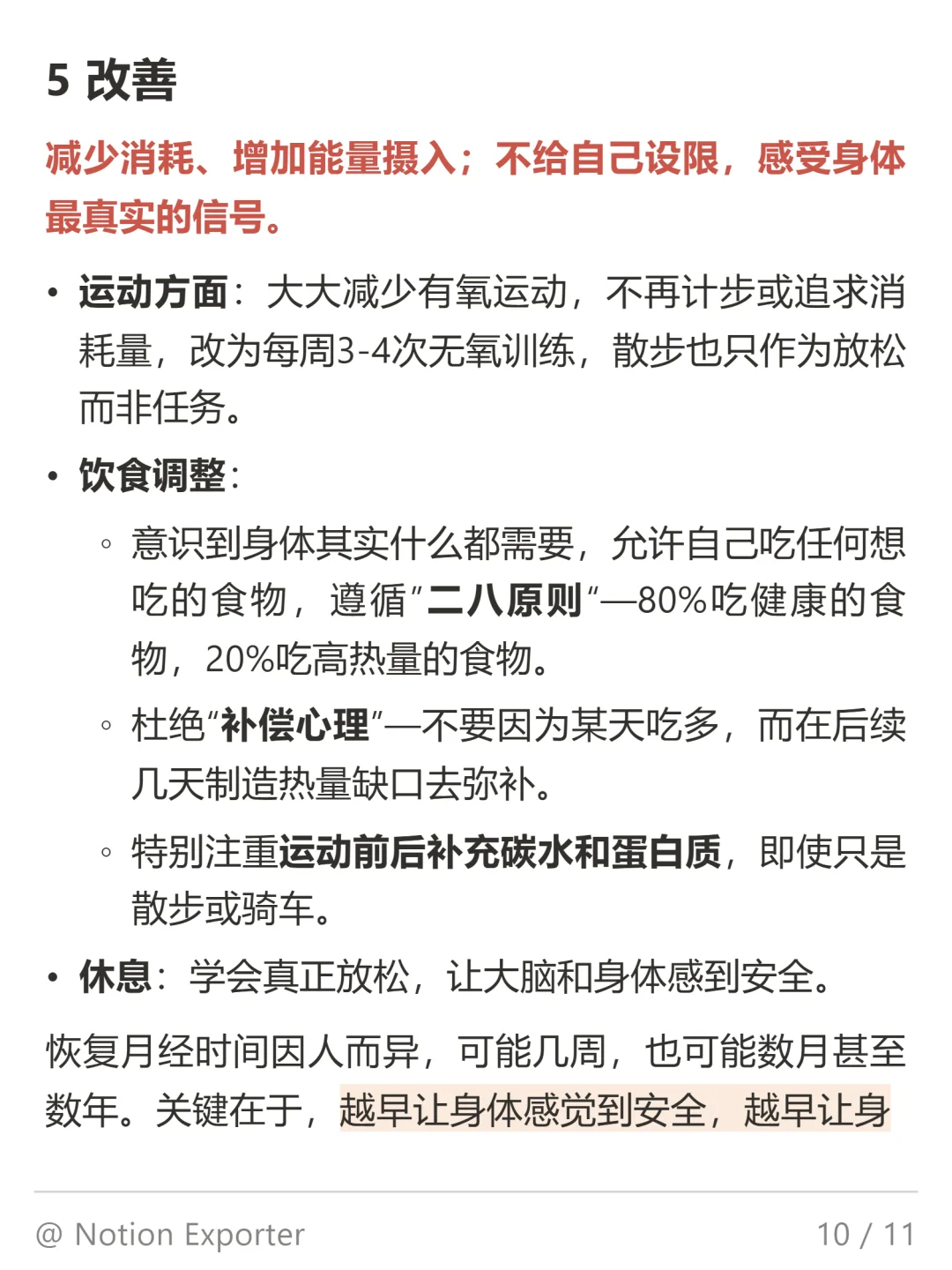
下丘脑性闭经(HA)
作者:Melody 日期:2025-10-04 00:11:19 浏览:6 分类:写真摄影
下丘脑性闭经(HA)
猜你喜欢
- 上一篇:9.28日,周日,热量差:-379
- 下一篇:我真的太想瘦了
- 最近发表

































