资源爱好者是一个特殊的网站,它喜欢收集各种资源来分享给他人。他们热爱资源,乐于分享,喜欢收集各种资源,以便更好地帮助他人。
CTRL+D收藏本站 - 找资源永不迷路。
一文彻底讲清楚多端壁纸创作的尺寸问题
作者:Melody 日期:2025-10-22 22:23:34 浏览:1 分类:写真摄影
一文彻底讲清楚多端壁纸创作的尺寸问题
新手看过来!多端壁纸创作核心指南:尺寸、比例、4K 逻辑全拆解
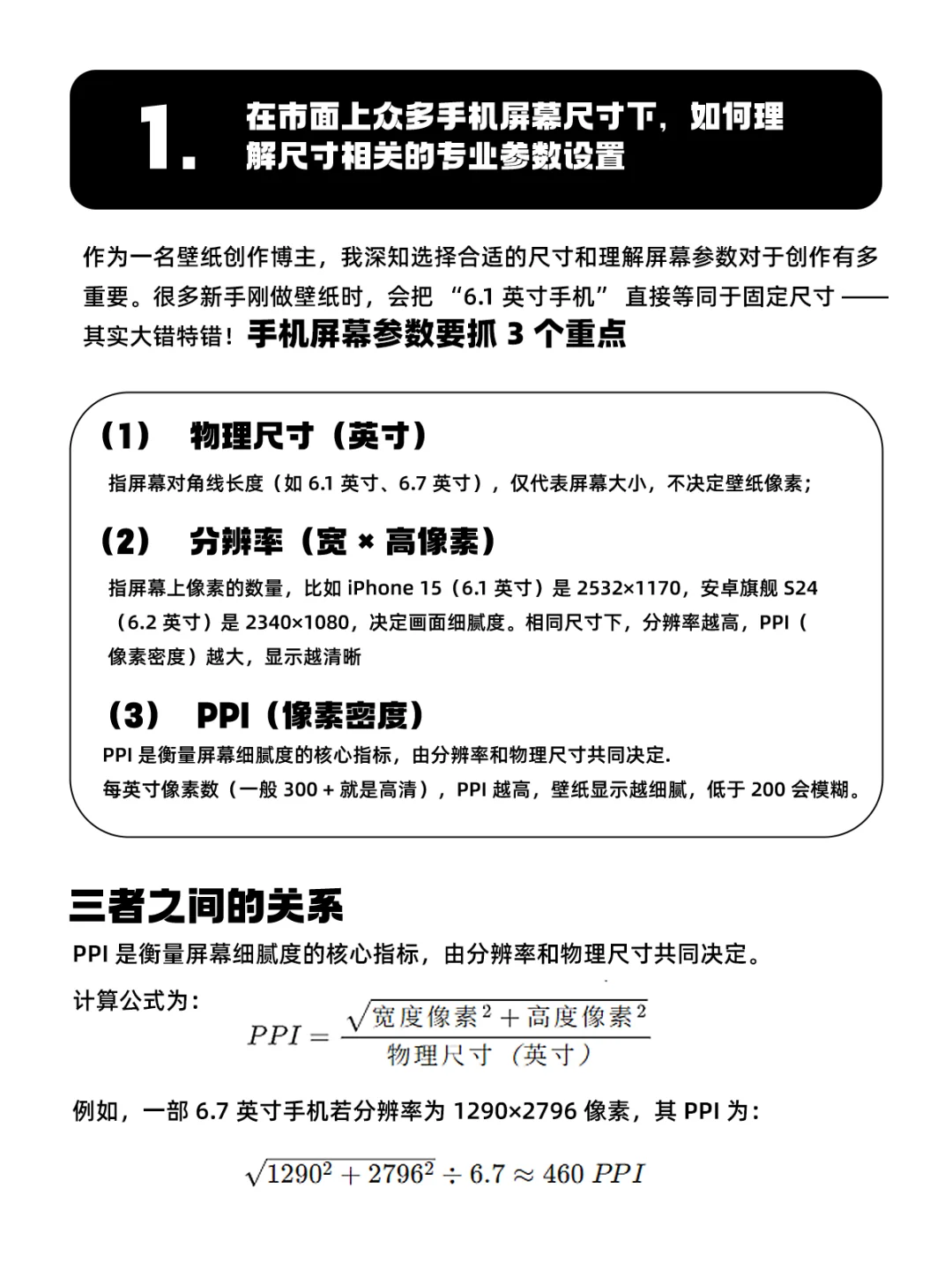
一、手机屏幕尺寸参数:别被 “英寸” 骗了!先搞懂这 3 个核心
1.物理尺寸(英寸):指屏幕对角线长度(如 6.1 英寸、6.7 英寸),仅代表屏幕大小,不决定壁纸像素;
2.分辨率(宽 × 高像素):指屏幕上像素的数量,比如 iPhone 15(6.1 英寸)是 2532×1170,安卓旗舰 S24(6.2 英寸)是 2340×1080,决定画面细腻度。相同尺寸下,分辨率越高,PPI(像素密度)越大,显示越清晰
3.PPI 是衡量屏幕细腻度的核心指标,由分辨率和物理尺寸共同决定.
每英寸像素数(一般 300 + 就是高清),PPI 越高,壁纸显示越细腻,低于 200 会模糊。二、多端售卖 AI 生图:优先选这 5 个 “万能比例”,裁切不心疼
1.21:9(超宽屏基础)
2.16:9(主流横屏)
3.4:3(iPad 专属)
4.9:19(手机竖屏)
5.20:9(折叠屏内屏)
三、破解 4K/6K/8K 壁纸:不是 “数字越大越好”,底层逻辑看这 2 点
1. 底层逻辑:像素越多,适配范围越广
4K:3840×2160(基础高像素,适配 27 寸台式、笔记本 4K 屏);
6K:约 5760×3240(中端储备,适配 32 寸台式、裁切多端设备);
8K:7680×4320(高端储备,适配 4K 以上大屏、专业设计需求); 本质是 “一张图能裁出手机、平板、台式多个尺寸,不用重复生图”。
2. 实际意义 VS 弊端(新手必避坑)
意义:① 大尺寸屏幕(如 32 寸台式)显示不模糊;……
弊端:① 文件太大(8K 壁纸 10-50MB,手机加载慢);……
四、样机改尺寸:2 步把 “通用样机” 改成 “售卖尺寸”,不变形!
1.判断购买的手机样机壁纸尺寸是否是符合自己售
卖的壁纸尺寸2.在PS里新建一个3000x6504的空白文档,把图层转化成智能对象,再把此智能对象拉到购 买的样机里,根据屏幕的位置与大小,用ctrl+T 进行大小调整
五、通用多端壁纸尺寸表:直接抄!覆盖手机 / Pad / 折叠屏 / 电脑
1.手机:3000px*6504px
2.ipad pro:4000px*2999px
3.MacBook-Pro:5800px*3749px
4.折叠手机:4408px*4742px
5.Apple-Watch:1540px*1813px
一、手机屏幕尺寸参数:别被 “英寸” 骗了!先搞懂这 3 个核心
1.物理尺寸(英寸):指屏幕对角线长度(如 6.1 英寸、6.7 英寸),仅代表屏幕大小,不决定壁纸像素;
2.分辨率(宽 × 高像素):指屏幕上像素的数量,比如 iPhone 15(6.1 英寸)是 2532×1170,安卓旗舰 S24(6.2 英寸)是 2340×1080,决定画面细腻度。相同尺寸下,分辨率越高,PPI(像素密度)越大,显示越清晰
3.PPI 是衡量屏幕细腻度的核心指标,由分辨率和物理尺寸共同决定.
每英寸像素数(一般 300 + 就是高清),PPI 越高,壁纸显示越细腻,低于 200 会模糊。二、多端售卖 AI 生图:优先选这 5 个 “万能比例”,裁切不心疼
1.21:9(超宽屏基础)
2.16:9(主流横屏)
3.4:3(iPad 专属)
4.9:19(手机竖屏)
5.20:9(折叠屏内屏)
三、破解 4K/6K/8K 壁纸:不是 “数字越大越好”,底层逻辑看这 2 点
1. 底层逻辑:像素越多,适配范围越广
4K:3840×2160(基础高像素,适配 27 寸台式、笔记本 4K 屏);
6K:约 5760×3240(中端储备,适配 32 寸台式、裁切多端设备);
8K:7680×4320(高端储备,适配 4K 以上大屏、专业设计需求); 本质是 “一张图能裁出手机、平板、台式多个尺寸,不用重复生图”。
2. 实际意义 VS 弊端(新手必避坑)
意义:① 大尺寸屏幕(如 32 寸台式)显示不模糊;……
弊端:① 文件太大(8K 壁纸 10-50MB,手机加载慢);……
四、样机改尺寸:2 步把 “通用样机” 改成 “售卖尺寸”,不变形!
1.判断购买的手机样机壁纸尺寸是否是符合自己售
卖的壁纸尺寸2.在PS里新建一个3000x6504的空白文档,把图层转化成智能对象,再把此智能对象拉到购 买的样机里,根据屏幕的位置与大小,用ctrl+T 进行大小调整
五、通用多端壁纸尺寸表:直接抄!覆盖手机 / Pad / 折叠屏 / 电脑
1.手机:3000px*6504px
2.ipad pro:4000px*2999px
3.MacBook-Pro:5800px*3749px
4.折叠手机:4408px*4742px
5.Apple-Watch:1540px*1813px
猜你喜欢
- 上一篇:原创插画
- 下一篇:谁穿谁好看系列~黑内搭🖤
- 最近发表































